

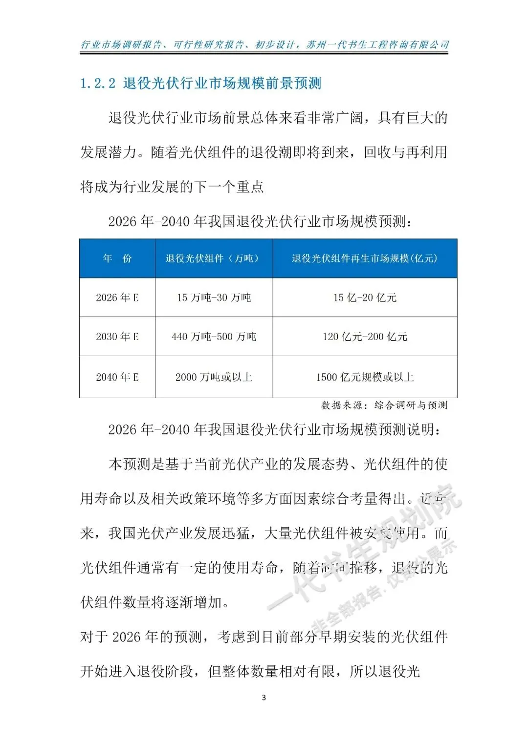
以下为调研报告的概要目录
可行性报告编制、行业研究报告购买
请联系:17312436919
-(1)报告编制背景与核心定位
本报告由苏州一代书生工程咨询有限公司编制,聚焦2026-2031年我国退役光伏行业发展周期,深度洞察行业发展脉络与未来走向。报告立足“双碳”战略深化实施的宏观背景,紧扣政策引导与绿色循环发展的核心要求,精准把握产业升级下退役光伏市场的需求变革,系统剖析行业发展的核心驱动因素与潜在挑战。
-(2)核心调研维度与分析逻辑
调研内容涵盖退役光伏组件回收体系建设、资源化利用技术演进、产业融合路径探索、区域发展格局优化等核心维度,同时兼顾政策环境解读、市场主体竞争态势及标准规范构建等关键议题。报告摒弃单一数据堆砌,通过多维度逻辑推演与趋势预判,梳理退役光伏行业从试点探索向规模化、规范化发展转型的核心逻辑。
-(3)报告核心价值与应用意义
作为专业咨询成果,本报告为行业投资者、企业运营主体、政策制定部门提供兼具前瞻性与实操性的决策参考,助力精准把握行业发展机遇,推动退役光伏行业实现绿色、高效、可持续发展,为完善新能源产业闭环、培育循环经济新质生产力提供产业支撑。

















产业规划咨询、概念规划设计
项目可行性报告撰写
行业分析报告编制
项目规划设计、可行性报告编制,请联系:17312436919。


