
HUAON
PART ONE
水深度处理行业概述
水深度处理是指城市污水或工业废水经一级、二级处理后,为了达到一定的回用水标准使污水作为水资源回用于生产或生活的进一步水处理过程,既是水污染防治的关键环节,也是再生水回用的前提。水深度处理常用于去除水中的微量COD和BOD有机污染物质,SS及氮、磷高浓度营养物质及盐类等。

HUAON
PART TWO
水深度处理行业发展背景
近年来国家各部门出台了一系列相关政策法规,主要推进城镇及工业污水处理能力的提升、排放标准的进一步提高。此外,还出台了重点流域的环境综合治理规划、污水回用等政策为污水环保企业提供了发展契机。

HUAON
PART THREE
水深度处理行业产业链
水深度处理行业产业链上游涵盖膜材料、化学药剂、泵阀设备等原材料及设备供应商,以及技术研发机构,如膜技术、生物处理技术等核心专利持有者。中游为工程设计与建设企业、运营服务商,负责水处理项目的规划、施工及长期运维,如碧水源、金科环境等企业通过“工程产品化”或智慧运营平台提升效率。下游为市政供水、工业用水、再生水回用等终端用户,涉及城市污水处理厂、工业企业、农业灌溉等场景。

HUAON
PART FOUR
水深度处理行业发展现状
1、我国污水处理厂数量
随着近年来国家越来越重视环境保护,有力拉动了各地对于污水深度处理的需求。目前我国新增的污水处理设施需应用水深度处理技术,以充分适应日益提升的排放标准,所以污水处理厂数量增加,近年来我国城市、县城污水处理厂数量和污水处理能力均保持逐年增加态势,据统计2024年城市污水处理厂3014座,县城污水处理厂1892座。

2、我国污水处理及其再生利用投资
2024年我国城市污水处理及其再生利用投资额为741亿元、县城污水处理及其再生利用投资额为316亿元。当前我国污水排放标准体系主要由国家级标准文件《地表水环境质量标准(GB3838-2002)》和《城镇污水处理厂污染物排放标准(GB18918-2002)构成》。执行城镇污水一级A排放标准的污水厂仍未达到《地表水环境质量标准(GB3838-2002)》的V类水标准,排放的污水仍会对地表水带来污染风险。因此,在国家宏观政策指导下,未来排放标准的提高,将给污水处理厂提标改造带来广阔的市场空间。

相关报告:华经产业研究院发布的《2025-2031年中国水深度处理行业发展全景监测及投资方向研究报告》
HUAON
PART FIVE
水深度处理行业竞争格局
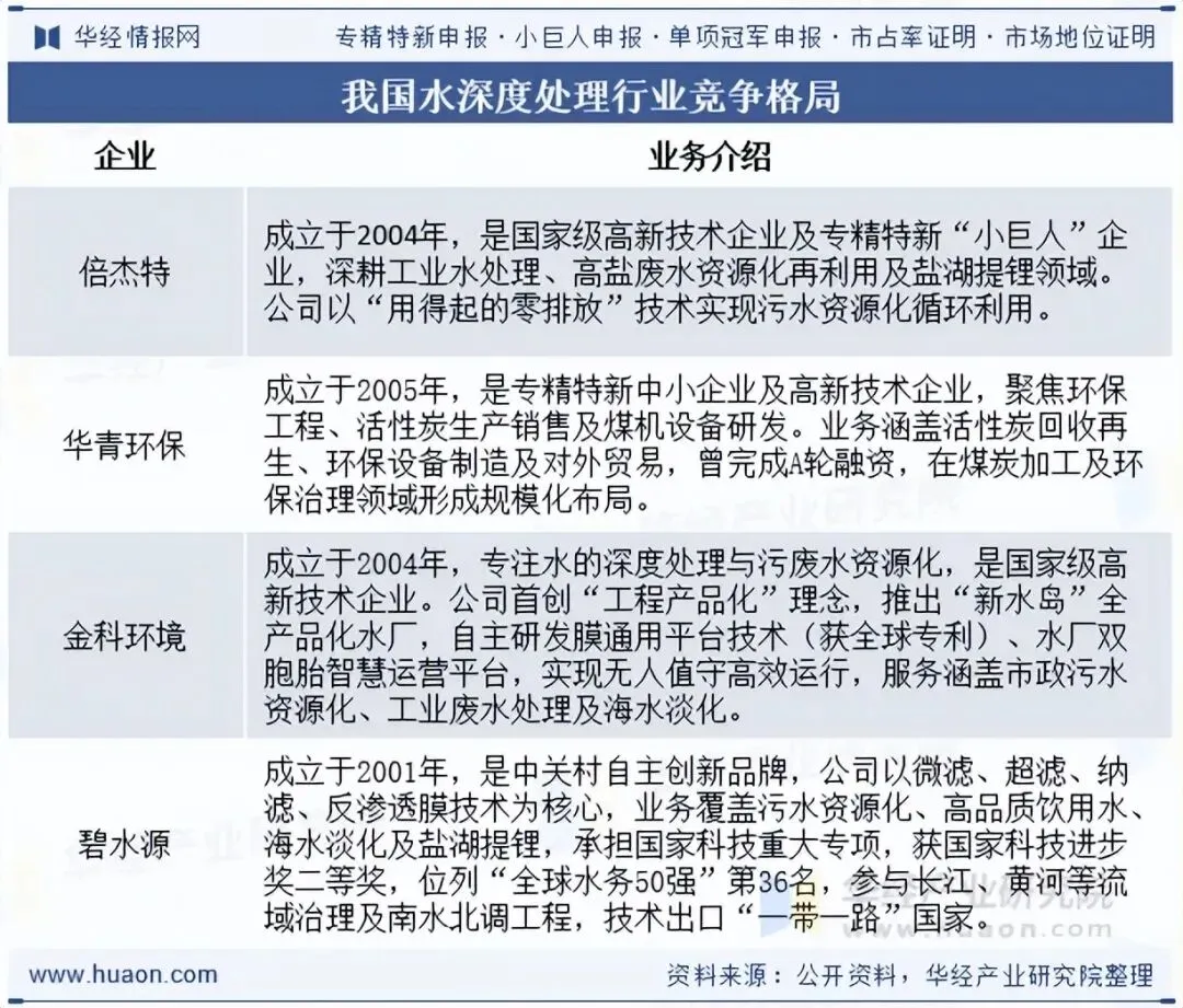
1、行业竞争格局
随着国家对环保认识程度的加深以及各地对于水深度处理及资源化回用的重视程度逐步抬升,水深度处理及资源化回用行业由此得到了快速的发展。整体而言,水处理行业市场容量较大,参与企业较多,竞争较为充分。

2、重点企业介绍
倍杰特集团股份有限公司主营业务聚焦于工业水处理、高盐废水资源化再利用以及盐湖提锂、盐湖等矿产开发领域,依托自主研发的高含盐废水零排放分盐技术、中水高效回用工艺技术、高盐复杂废水减量化工艺技术、含盐含酚废水达标排放技术、盐湖提锂及盐湖综合开发工艺技术等一系列核心技术,为客户提供水处理解决方案、运营管理及技术服务、商品制造与销售服务。2025年上半年营收4.45亿元,其中水处理解决方案实现营业收入2.8亿元。

HUAON
PART SIX
水深度处理行业发展趋势
在政策引导和技术进步的双重推动下,水深度处理行业呈现出快速发展的态势。其中,传统产业如煤化工、钢铁普遍升级要求更高标准的零排放及废水资源化技术应用,整体市场需求趋稳,部分地区需求展现增长趋势;半导体行业以及重金属废水处理市场需求增速加大,新能源电池超纯水需求近年有较大幅度增长;数字经济与环保产业融合加速,智能监测与运维系统通过物联网和AI算法实现智能预警、节能降耗,有效降低运营成本,成为提升效率的关键;全球产业链重构推动东南亚等新兴制造业基地等工业园区的水处理需求增长,为国内拥有领先水深度处理行业技术的头部企业提供海外市场机会,释放新的增长空间。
华经产业研究院通过对中国水深度处理行业海量数据的搜集、整理、加工,全面剖析行业总体市场容量、竞争格局、市场供需现状及行业典型企业的产销运营分析,并根据行业发展轨迹及影响因素,对行业未来的发展趋势进行预测。帮助企业了解行业当前发展动向,把握市场机会,做出正确投资决策。更多详细内容,请关注华经产业研究院出版的《2025-2031年中国水深度处理行业发展全景监测及投资方向研究报告》
往期推荐 | |
华
经
情
报
网
www.huaon.com
华经情报网隶属于华经产业研究院,专注大中华区产业经济情报及研究,目前主要提供的产品和服务包括传统及新兴行业研究、商业计划书、可行性研究、市场调研、专题报告、定制报告、工业园区大数据、产业链地图等。涵盖文化体育、物流旅游、健康养老、生物医药、能源化工、装备制造、汽车电子、农林牧渔等领域,还深入研究智慧城市、智慧生活、智慧制造、新能源、新材料、新消费、新金融、人工智能、“互联网+”等新兴领域。



