手机版
二维码
购物车
(
0
)
供应
求购
公司
团购
展会
资讯
招商
品牌
人才
知道
专题
图库
视频
下载
商圈
推广
热搜:
采购方式
甲带
滤芯
气动隔膜泵
减速机
减速机型号
带式称重给煤机
履带
无级变速机
链式给煤机
首页
供应
求购
公司
团购
展会
资讯
招商
品牌
人才
知道
专题
图库
视频
下载
商圈
首页
>
资讯
>
展会资讯
报告推荐|中国特莱斯行业分析与价值洞察(共64页 & 附下载)
日期:2026-01-05 08:47:37 来源:网络整理 作者:本站编辑
评论:0
报告推荐|中国特莱斯行业分析与价值洞察(共64页 & 附下载)
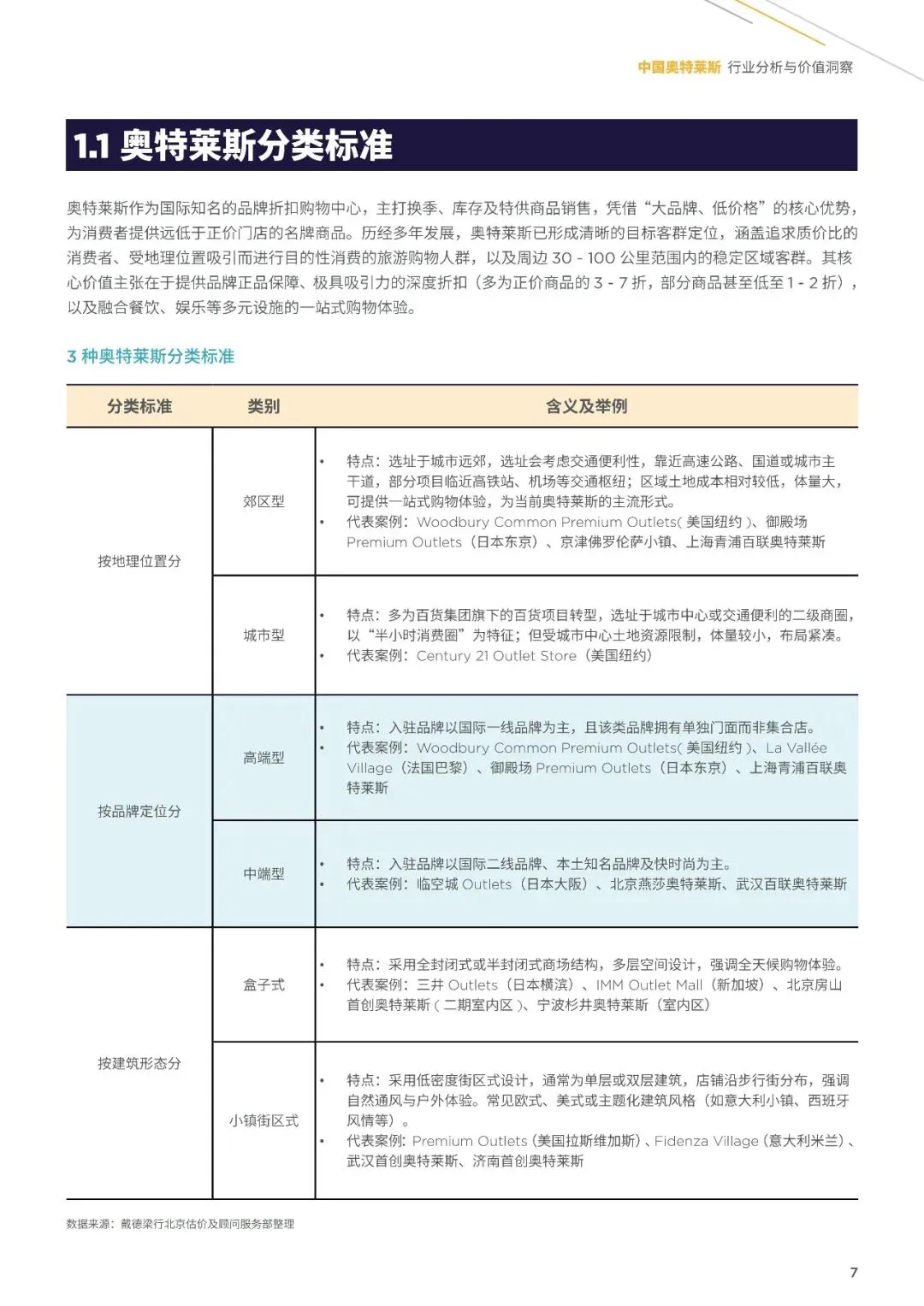
本期分享内容
《
中国特莱斯行业分析与价值洞察
》
「篇幅有限仅展示部分内容」
扫码添加小编微信
获取报告全文
声明:本文的版权归原作者及原出处所有,转载文章的目的是为了传递更多信息。文章中表达的是作者的个人观点,仅供参考,不代表本公众号赞同其观点或对其真实性负责。
打赏
更多
>
同类资讯
• 【附下载】2025零碳园区建设路径
0
条
相关评论
推荐图文
推荐资讯
点击排行
0
1
2026安徽煤炭煤矿展览会|淮南煤炭采矿展会|淮南煤炭展
0
2
2026郑州低空产业展会|郑州低空无人机展会|低空经济展
0
3
2026安徽煤炭展|安徽煤炭展会|安徽采煤煤炭展览会
0
4
2026年河南无人机展会|郑州国际低空经济无人机展览会
0
5
报名参展!2026年乌兹别克斯坦国际矿业及工程机械展
0
6
关于2026年澳大利亚悉尼国际工程机械展的新消息!
0
7
12.17摩根士丹利行业分析会议核心总结
0
8
企业基本面分析,猜猜是哪个公司
0
9
新时代新主线!绝不能错过!
网站首页
|
关于我们
|
联系方式
|
使用协议
|
版权隐私
|
网站地图
|
排名推广
|
广告服务
|
积分换礼
|
网站留言
|
RSS订阅
|
违规举报
|
皖ICP备20008326号-18
(c)2008-2022 免费发布网 All Rights Reserved