扫码加入星球,每天更新行业报告

车载 HUD 的市场正在迎来爆发式增长。调研显示,2021 年至 2024 年,中国乘用车新车 HUD 装配量从 106 万台增至 355 万台,年均复合增速高达 49.6%。2025 年 1至9 月,装配量已达 307 万台,同比增长 32%。2025 年 1至9 月,中国乘用车新车 HUD 装配率已达 18.5%,较 2024 年提升了 3 个百分点。
W-HUD 和 AR-HUD 正在成为市场的主力军。W-HUD 装配率稳步提升,2025 年 1至9 月已达 13.4%,并加速向中低端车型渗透。数据显示,售价 15 万元以下及 15至20 万元的车型,HUD 装配量合计同比增幅达 28.4%。AR-HUD 装配量迎来爆发式增长,2025 年 1至9 月,新车搭载量达 101.9 万台,同比增长 69.3%,成为自主新能源品牌提升座舱竞争力的重要配置。
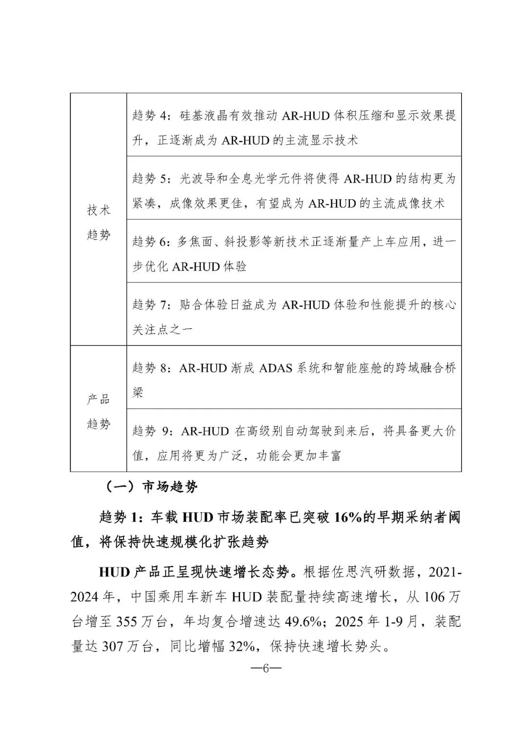
技术层面,车载 HUD 正在经历一场“技术革命”。硅基液晶(LCoS)技术凭借高分辨率、低能耗和小体积等优势,逐渐成为 AR-HUD 的主流显示技术。2025 年 1至8 月,中国市场 LCoS 方案的 AR-HUD 搭载量达到 22.47 万台,同比增幅 135.53%,占全体 AR-HUD 的份额达 23%。
光波导和全息光学元件(HOE)技术正走向量产。光波导技术具备体积小、视场角宽和降本潜力大等优势。HOE 技术则在体积、衍射效率、视场角等方面表现出色,有望成为 AR-HUD 的主流成像技术。
多焦面、斜投影等新技术也在不断优化 AR-HUD 的体验。多焦面技术通过在挡风玻璃不同区域投射不同距离的信息,有效缓解视觉辐辏调节冲突(VAC)。斜投影技术则通过倾斜成像面设计,增强虚拟信息与真实路面的贴合感,部分产品已推向市场。
产品层面,AR-HUD 正成为 ADAS 系统和智能座舱的跨域融合“桥梁”。随着 AI 大模型、多模态交互及 C-V2X 等技术的进步,AR-HUD 不仅能作为 ADAS 的可视化窗口,还能为座舱设计释放空间,并结合 AI 实现主动信息推送。
在辅助驾驶方面,AR-HUD 通过前端、中端与后端三环节的协同运作,实现驾驶信息与实景的深度融合,成为 ADAS 的最佳展示窗口。在智能座舱方面,AR-HUD 可以部分替代传统仪表盘功能,简化中控台设计,为座舱营造更开阔的科技美感与物理空间。
随着高级别自动驾驶的到来,AR-HUD 的价值将进一步凸显。它不仅能直观展现智驾控制逻辑,还能安全高效地满足驾乘显示需求,提供丰富的服务信息,成为主驾人员的最佳屏幕。
2025 年,车载 HUD 产业的发展不仅仅是技术的进步,更是用户体验的革新。从简单的信息显示到与智能驾驶、智能座舱深度融合,HUD 正在从“信息窗口”向“数字孪生”跨越。
对于消费者而言,这意味着更安全、更高效、更智能的驾驶体验。驾驶员无需频繁低头查看仪表或中控屏,所有关键信息都能在视野范围内直观呈现。对于车企而言,HUD 成为提升产品竞争力的关键配置,尤其是在中低端市场的渗透,将为更多消费者带来智能化驾驶的可能。
随着技术的成熟和成本的降低,AR-HUD 有望在未来几年内成为更多车型的标配功能。它不仅是一个显示设备,更是一个智能交互平台,连接车辆、驾驶员和外部环境,为智能驾驶的未来奠定基础。
























车载HUD产业发展趋势报告(2025)-CAICV

本平台只做公开内容的整理分析分享,内容来源于网络和用户投稿,仅供学习参考,不构成任何建议,版权归原撰写发布机构所有,所有内容通过公开渠道获得合理引用,如涉及侵权,请及时联系我们删除;如对内容存疑,请与撰写、发布机构联系。
行业报告智库高端社群从事行业交流,社群人脉圈子,希望通过收集和整理数据行业报告知识帮助有需要的人更快更精准了解最新各行业各领域动态,涉及各行业领域,如需了解更多详情可加入圈子。如有侵权问题,商务合作,其他咨询等问题,请联系客服Hikalikuh处理。
往期推荐




今日报告分享
戳“阅读原文”,查看更多精彩内容


