
报告名称:量子计算行业深度:行业概况、发展趋势、产业链及相关公司深度梳理 出 品 方:慧博
(一)量子计算行业概况与技术路线
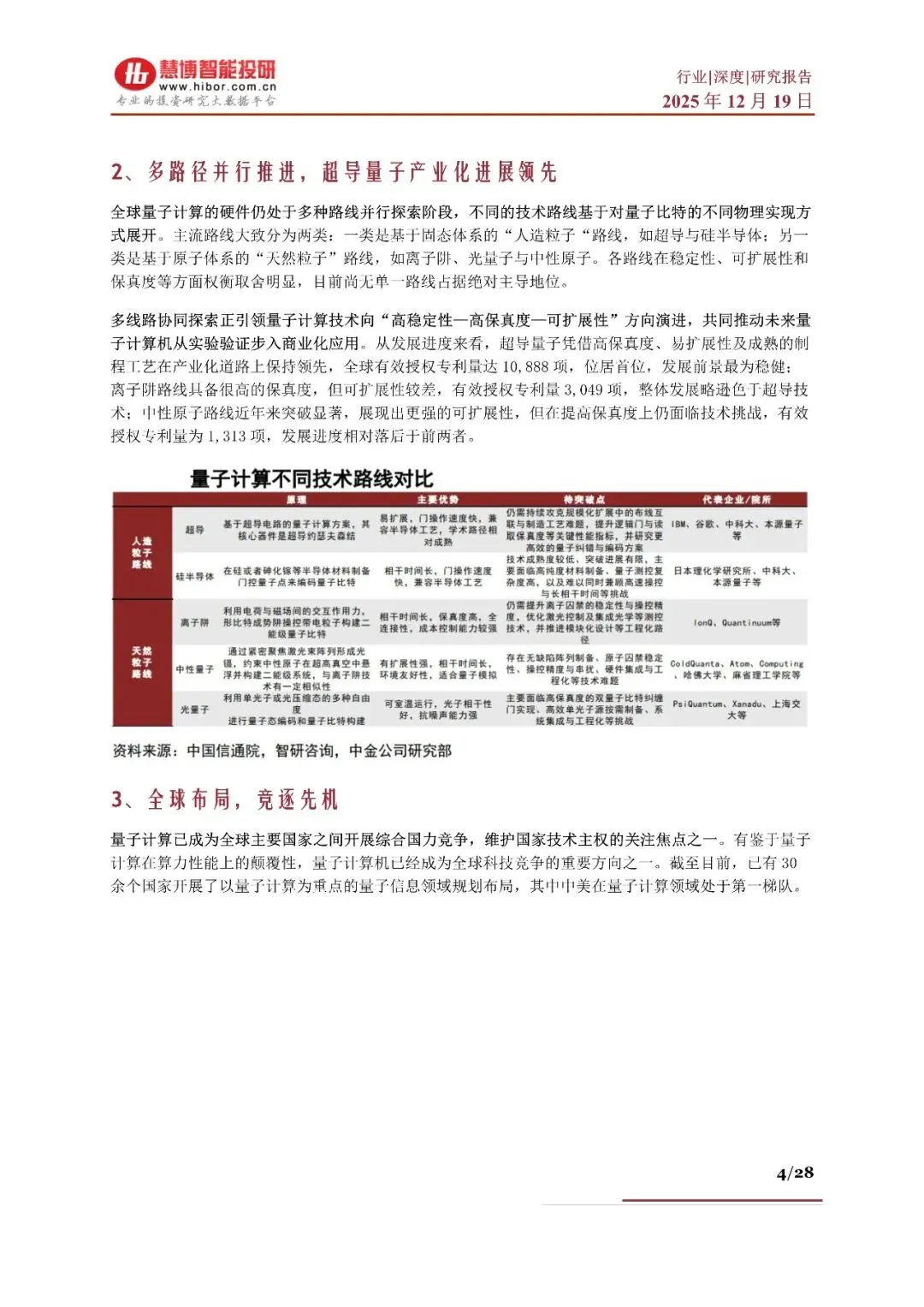
量子计算是一种基于量子力学原理的新型计算范式,具有远超经典计算机的计算能力,其发展正处于由0到1的初期阶段。量子计算利用量子比特的叠加、纠缠和干扰等特性,实现并行计算和低能耗处理。与经典计算的线性算力增长不同,量子计算的算力呈指数级增长,已在AI等领域展现出巨大潜力。目前,量子计算硬件处于多种技术路线并行探索阶段,包括超导量子、离子阱、光量子、中性原子和硅半导体等。其中,超导量子产业化进展领先,具备高保真度和易扩展性;离子阱保真度高但可扩展性差;中性原子和光量子在可扩展性和相干时间等方面各有优势,但技术成熟度相对较低。
(二)国内外企业布局与政策格局
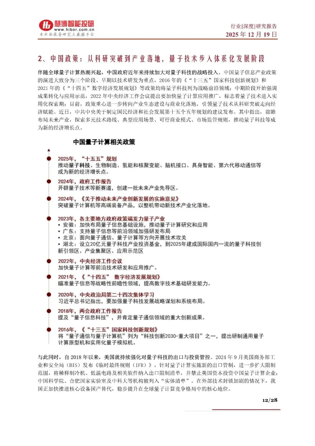
全球主要国家将量子计算视为战略制高点,中美处于第一梯队。美国在量子计算领域政策、技术、人才等方面优势明显,其能源部制定了详细的量子计算发展路线图,谷歌、IBM、微软等科技巨头积极布局,推动量子计算从比特数量竞赛向质量与实用化发展。中国在量子计算领域处于追赶阶段,近年来企业数量和专利申请量快速增长,已实现部分核心设备的国产替代。中国科大成功研制“祖冲之三号”超导量子计算机,取得技术突破。同时,中国政策从技术研发向产业生态建设转变,推动量子计算从科研走向经济赋能。欧洲也在加速追赶,通过《量子欧洲战略》等政策,加强资源整合,提升竞争力。
(三)产业链分析与发展趋势
量子计算产业链包括上游的低温组件、测控系统、芯片等,中游的量子计算机整机制造和软件算法,以及下游的量子计算云平台和应用服务。上游是构建量子计算系统的基石,中国在稀释制冷机等关键设备上已实现国产替代,但仍面临部分技术挑战。中游企业是产业生态的核心,超导量子计算路线产业化路径较明确,软件工具链不断完善。下游以量子云服务为主,降低用户使用门槛,推动应用探索。未来,量子计算将重塑计算体系,成为算力体系的重要组成部分,加速从实验室迈向产业化。量子计算将与经典计算、人工智能等技术融合,形成异构算力生态系统,市场参与主体多元化,应用探索持续深化,市场规模有望快速增长,预计2024—2030年全球量子计算产业规模CAGR达87.64%。


















『公众号并非行业报告搜索引擎,下方链接一键解锁20W份报告』
免责申明:top行业报告收录的资料版权归原撰写/发布机构所有,若版权方认为有侵权问题,请立即通知删除。TOP行业报告——全行业报告智库平台,分享有价值的行业研究报告,行业数据报告,行业分析报告,行业调研报告。 点击查看→新用户必读【如何下载】




