手机版
二维码
购物车
(
0
)
供应
求购
公司
团购
展会
资讯
招商
品牌
人才
知道
专题
图库
视频
下载
商圈
推广
热搜:
采购方式
甲带
滤芯
气动隔膜泵
减速机
减速机型号
带式称重给煤机
履带
链式给煤机
无级变速机
首页
供应
求购
公司
团购
展会
资讯
招商
品牌
人才
知道
专题
图库
视频
下载
商圈
首页
>
资讯
>
展会资讯
2025企业四季度财务分析报告模板+年度财务分析报告模板(财务建议先存好)
日期:2026-01-04 15:00:11 来源:网络整理 作者:本站编辑
评论:0
2025企业四季度财务分析报告模板+年度财务分析报告模板(财务建议先存好)
时间如流水,飞速流逝,已经来到了2026年,财务会计也要开始写2025年
企业四季度财务分析报告工作,是企业老板和领导比较关注的工作,能够很好的帮企业老板了解25年第4季度企业的经营状况,企业经营中存在的问题,以便于企业老板和领导者准确的制定下年度下季度的计划目标。让企业的发展更加的科学可持续。
今天给大家带来的是:
2025企业四季度财务分析报告模板
+
年度财务分析报告模板
(财务建议先存好)
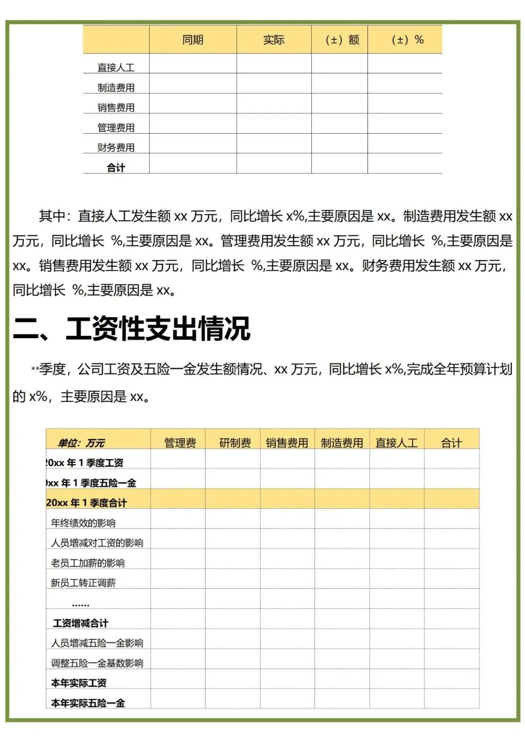
2025财务四季度分析报告模板
……
年度财务分析报告模板
……
……
……
打赏
更多
>
同类资讯
• 内蒙古小学校服薄膜调查结果通
0
条
相关评论
推荐图文
推荐资讯
点击排行
0
1
2025金融行业市场研究分析报告
0
2
审计学开题报告模板?没看到真亏大了‼️
0
3
单吊一只基金,稳健盈利的3大方法!
0
4
被导师夸夸的泸州老窖财务分析报告来了?
0
5
2024传媒行业三季报业绩总结
0
6
全行业研报合集!2025 最新版?
0
7
如何利用关键词快速生成国内外研究现状
0
8
香薰香水香氛行业市场研究前景报告
0
9
stata实证分析而已,不要太内耗自己❗❗
网站首页
|
关于我们
|
联系方式
|
使用协议
|
版权隐私
|
网站地图
|
排名推广
|
广告服务
|
积分换礼
|
网站留言
|
RSS订阅
|
违规举报
|
皖ICP备20008326号-18
(c)2008-2022 免费发布网 All Rights Reserved