推广 热搜: 采购方式  甲带  滤芯  气动隔膜泵  减速机  减速机型号  带式称重给煤机  履带  链式给煤机  无级变速机 

海光信息公司深度报告:国产CPU领军企业,DCU卡位算力芯片千亿蓝海研究-41页(附下载)

   日期:2026-01-04 14:56:53     来源:网络整理    作者:本站编辑    评论:0    
海光信息公司深度报告:国产CPU领军企业,DCU卡位算力芯片千亿蓝海研究-41页(附下载)

关注回复1”即加入免费报告分享群,每日获取行业研究报告;复“2022”,获取1000份行业报告合集

资料来源网络(如有侵权请联系作者删除)

取方式PDF完整版文末扫码获取

年度合集全年3.5万+精选研报,助你洞察各行业趋势

周包资料:9月第2周

更多资料:2022行业资料包

文章摘要

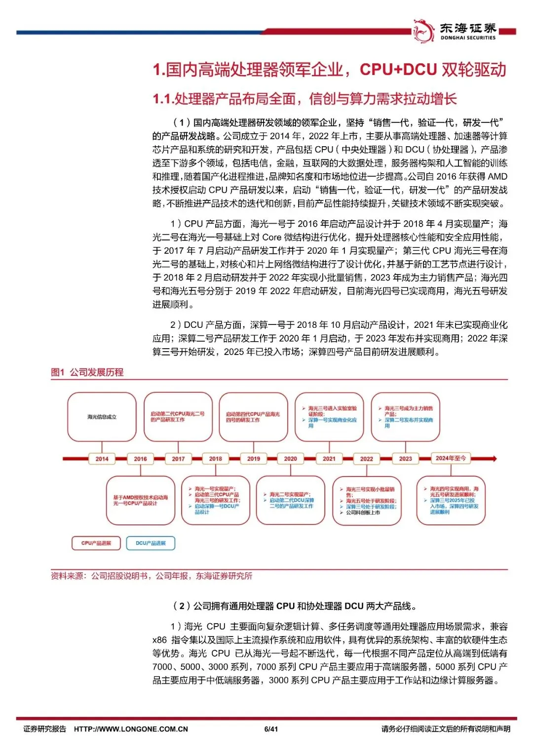
国内高端处理器研发领域的领军企业,坚持"销售一代,验证一代,研发一代的产品研发战略。公司成立于2014年,2022年上市,主要从事高高端处理器、加速器等计算芯片产品和系统的研究和开发,产品包括CPU(中央处理器)和DCU协处理器),产品渗透至下游多个领域,包括电信,金融,互联网的大数据处理,服务务器构架和人工智能的训练和推理,随着国产化进程推进,品牌知名度和市场地位进一步步提高。公司自2016年AMD技术授权启动CPU产品研发以来,启动"销售一代,验证一代,验证一代,研发一代"的产品研发战略,不断推进产品技术的迭代和创新,目前产品性能持续提升,关键技术领域不断实现突破。

文章内容

受篇幅限制,仅为部分报告预览

完整版PDF领取方式

长按复制下方【暗号】

海光信息(688041)公司深度报告:国产CPU领军企业,DCU卡位算力芯片千亿蓝海-251223-东海证券-41页

发给客服领取对应资料

识别下面二维码添加客服

-------------------------------------------------------------------------

*免责声明:以上报告均为本公众号通过公开、合法渠道获得,报告版权归原撰写/发布机构所有,如涉侵权,请联系删除;本号报告为推荐阅读,仅供参考学习,不构成投资建议。

往期推荐

2022年无边界零售洞察报告——附下载

2022-11-30

2022年国产化及数据要素化驱动数字经济长牛——附下载

2022-11-30

2022年和黄医药:创新起舞——附下载

2022-11-30

2022年黑色套利策略周报——附下载

2022-11-30

2022年宏观策略专题深度报告——附下载

2022-11-30

2022年有色金属行业周报——附下载

2022-11-29

2022年债市跟踪报告——附下载

2022-11-29

2022年战略科技(计算机)行业周报——附下载

2022-11-29

2022年制造行业产业跟踪报告——附下载

2022-11-29

2022年社会服务业行业研究报告——附下载

2022-11-28

点个在看你最好看

 
打赏
 
更多>同类资讯
0相关评论

推荐图文
推荐资讯
点击排行
网站首页  |  关于我们  |  联系方式  |  使用协议  |  版权隐私  |  网站地图  |  排名推广  |  广告服务  |  积分换礼  |  网站留言  |  RSS订阅  |  违规举报  |  皖ICP备20008326号-18
Powered By DESTOON