
AI科普馆部分垂类内容转移至?
【长三角人工智能联盟】公众号,快点进去瞧瞧!
本报告由可信数据空间发展联盟发布,在国家数据局指导下,以2025年可信数据空间创新发展试点项目为核心研究对象,系统沉淀行业实践经验与发展规律,为行业提供全方位参考,核心价值点如下:
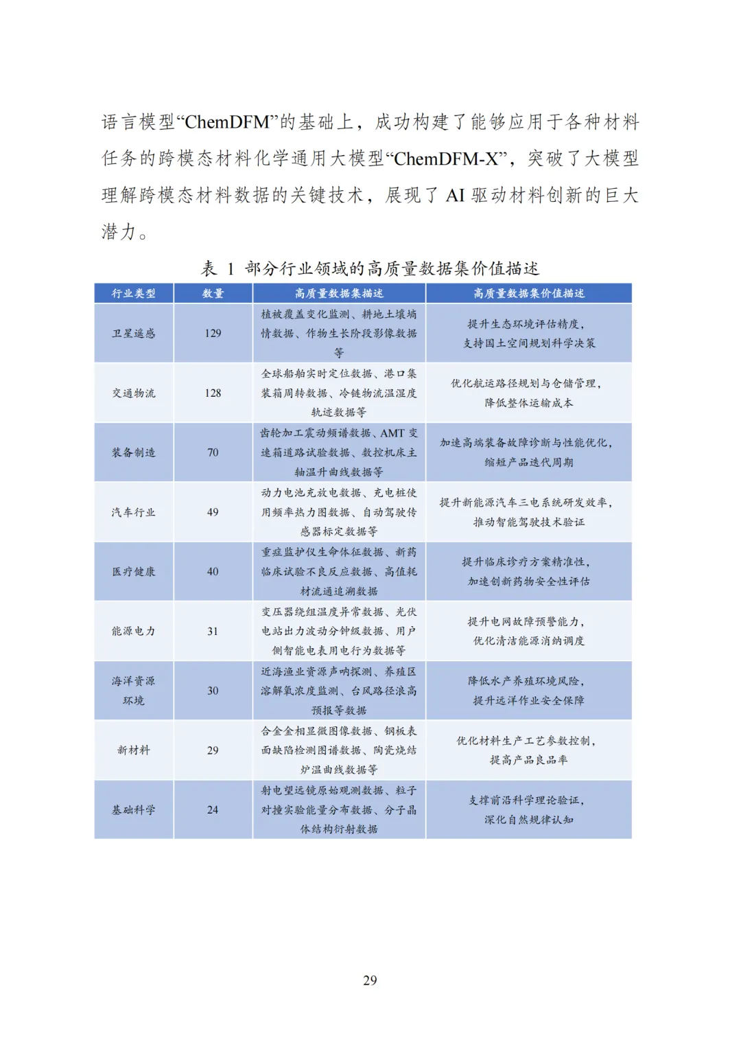
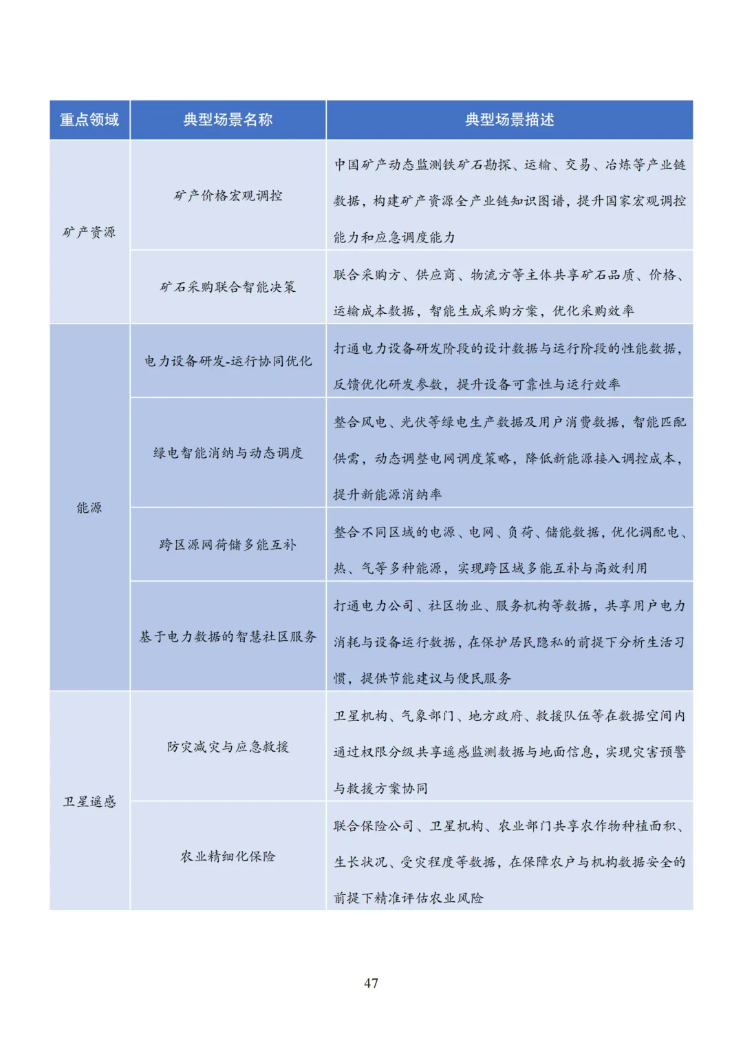
1.权威实践样本支撑:聚焦首批63个国家级试点项目,覆盖20余个省区市、20个重点领域及900余个新场景,附件1详细列明各类数据空间应用场景分布,附件2深入解读典型场景实践细节,提供数据空间落地的鲜活案例与标杆参考。
2.清晰发展态势研判:精准提炼数据要素市场从“点对点交换”到“规模化流通”等五大转型趋势,明确可信数据空间从概念验证到实践落地的阶段特征。
3.三类路径精准拆解:详细解析企业、行业、城市三类数据空间的差异化运营模式、核心应用场景与协同逻辑,结合附件场景案例,为不同主体布局提供明确指引。
4.多维价值落地参考:梳理在战略资源安全、实数融合创新、科技创新支撑、优质服务业构建四大领域的赋能路径,附具体行业成效数据(如研发周期缩短、成本降低等),增强实践可操作性。
5.完整支撑体系梳理:呈现“规则+技术+生态”三位一体支撑框架,涵盖458项规则机制、四大核心技术模块及四类商业模式,破解数据流通“不愿供、不敢供、不能供”难题。
6.前瞻发展方向指引:预判未来五年规模化发展、重点领域赋能、产业生态繁荣、AI创新支撑、互联互通深化五大趋势,为政策制定、产业布局、企业决策提供战略参考。
7.跨域协同实践借鉴:收录能源与汽车、汽车与金融等跨数据空间互联案例,结合附件中跨领域场景描述,为破除行业与地域壁垒提供可行路径。
8.场景资源全面赋能:两大附件系统整理了不同领域、不同类型数据空间的应用场景详情,既包含场景分布统计,也涵盖具体场景的实施逻辑与价值成效,为各类主体场景创新提供直接借鉴。
以下是报告全文↓↓↓ 文末点击链接免费下载pdf,扫二维码加入交流群























































AI科普馆:打开AI世界之窗


