到底应该怎么打造一款品牌?(上):品牌案例深度解析
最近这3年来,品牌出海,逐渐成为了跨境人经常讨论的内容。
随着市场竞争的逐渐加剧,随着业务增长步伐的逐步放缓,大家都不约而同地开始思考一个共同的话题。
那就是:究竟该怎么打造一款品牌?究竟该怎么做品牌出海?我的品牌究竟该怎么出圈?最近,Clara姐在看市场的时候,看到了一款比较有意思的产品,在简单的分析之后,发现,这款产品所在的品牌行为路径很值得深思和反复推敲研究。
接下来,我将以这款产品为引子,给大家好好说说,到底应该怎么打造一款品牌?
话不多说,我们直接进入正文。
以下文中图片均来自网络公开内容,仅限于个人研究,不代表任何选品建议。
一. 先来抛产品先来说下这款产品的基础数据:
产品为儿童纸板切割工具,关键词为Kids Cardboard Cutter Tool,上架200多天,小类排名10,页面售价239.99,目前只有1款SKU,页面做了气球友好标识,通过卖家精灵软件查看可得,近30天销量1400多,毛利率79%。批注:乍一看这个数据,239.99的售价,页面毛利率79%,月销量1000+,很多做精铺的朋友可能就已经拿起计算器,顺便把采购网站打开了。
但是在这里,我要提醒下各位朋友,所谓知己知彼,百战不殆。选择一款产品很简单,但是要能推爆他,掌握底层核心的商业逻辑密码才是我们最需要做的事情。
真正读懂一款产品,才能发挥他最大的价值。
二.借助AI,优化行动路径:Prompt:
我是一名亚马逊美国站的开发人员,现在想要针对一款站内“准爆款”,细化研究产品背后的品牌,从品牌切入,找到“品牌出海”切实可行的行动路径。这款产品的基础数据是产品为儿童纸板切割工具,关键词为Kids Cardboard Cutter Tool,上架200多天,小类排名10,页面售价239.99,目前只有1款SKU,页面做了气球友好标识,通过卖家精灵软件查看可得,近30天销量1400多,毛利率79%。是一款妥妥的高利润高价格的"准爆款"。1.由产品及店铺,研究品牌背后的产品行动策略。是垂直品线,还是铺货?产品之间是否存在互补关联?产品上架节奏如何?等等。2.由产品及公司,研究品牌背后的公司。规模?人员?等。3.由产品及独立站,研究品牌所在官网。是垂直品线,还是铺货?流量路径来源?网站布局策略? 等。4.由产品及社媒渠道,研究品牌布局社媒渠道种类,社媒渠道推广情况,活跃度情况,图文,视频布局巧思等。需要你结合权威可靠数据,亦可结合其他有效品牌行动路径,优化我提出的品牌研究行动指南,亦可补充我可能遗漏的部分,并说明理由。要求分析有理有据,真实性高,可信度强,落地性强,可视化程度高。AI行动路径摘录:
批注:成功的品牌不仅仅是在销售产品,更是在构建一种认知、信任和关系。
1.创造情感连接:
竞争对手可以复制产品功能,但难以复制品牌故事和与用户建立的情感纽带。在研究时,需要思考该品牌是如何通过页面设计、故事讲述与用户互动的。2.关注长期价值:
品牌建设的投入未必能立竿见影,但其带来的溢价能力、客户忠诚度和复购效应,是对抗价格战、实现长期发展的关键。这意味着行动路径需要包含持续性的品牌资产积累计划。
三.结合实践,形成行动路径纲要:1. 品牌与产品矩阵
研究方向:产品线广度与深度、上架节奏、关联性、价格阶梯2.独立站与社媒生态:
研究方向:独立站功能定位、流量来源、社媒渠道矩阵、内容策略,全域营销理解。3.品牌资产与视觉规范
研究方向:品牌名称、Logo、视觉色调、品牌故事、A+页面/旗舰店4.供应链与公司背景:
研究方向:公司规模、专利布局、供应链稳定性、潜在合作模式5.用户与市场洞察:
研究方向:用户画像(年龄、兴趣、价值观)、评论分析、市场趋势6.品牌保护与风险管理:
研究方向:商标注册、透明计划参与度、专利布局、口碑维护
步骤一:品牌与产品矩阵研究方向:产品线广度与深度、上架节奏、关联性、价格阶梯Prompt1.0:
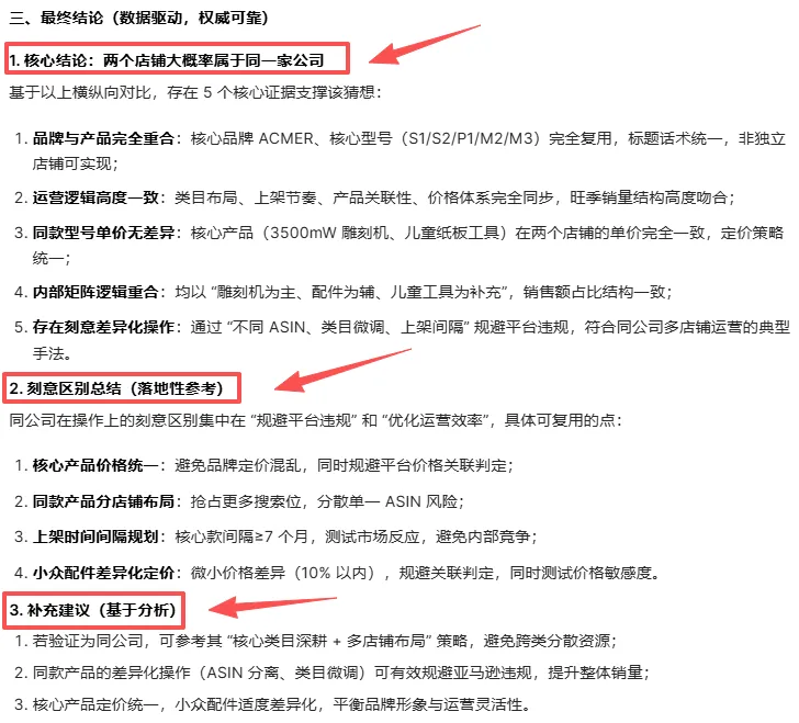
我是一名亚马逊美国站的产品开发人员,目前想要针对一款品牌做细化的研究,目的是想要找出打造品牌的底层逻辑。目前你看到的是这个表格,是这个品牌店铺下的所有产品销量以及销售额等数据,空白的地方是下载的时候遗漏了或者本身就不存在销量,不要张冠李戴。现在我需要你帮我做的是,利用Python,结合我提供的这份表格,帮我分析出产品线广度与深度、上架节奏、关联性、价格阶梯等维度特点,也可以补充我可能遗漏的点,并说明理由。要求你充分结合数据,不要放大和延伸,一切跟着产品数据走,并且有复查校验的过程。保证数据结论的真实,权威,可靠,有参考性。分析有理有据,不要张冠李戴,权威性高,落地性强,信服力高。AI结论摘录1.0:
总结1.0:批注1.0:
在分析这款产品以及店铺的时候,发现另外一个品牌的产品跟这款的图片风格近似,点进去店铺里面发现这2个店铺的产品高度重合。
因此,高度怀疑这2个店铺是同一家公司。
为了验证猜想,我结合了AI,针对2个店铺的情况,在不同维度做下交叉验证。
Prompt2.0:
这2个店铺,我在自主查看的时候,发现产品品牌存在交叉重叠,图片风格接近,产品存在交叉,现在高度怀疑这2个店铺是不是一个公司的?现在我需要你帮我做的是,结合上下文数据,利用pyhton, 针对2个店铺的数据进行横纵向对比,验证我猜想的可行性,并说明理由。另外就是,如果这2个店铺都是一家公司的,在一些操作手法上是不是有存在刻意区别?比如价格方面等等。对应再针对类似的情况做些细化排查。要求你充分结合数据,不要放大和延伸,一切跟着产品数据走,并且有复查校验的过程。保证数据结论的真实,权威,可靠,有参考性。分析有理有据,不要张冠李戴,权威性高,落地性强,信服力高。AI结论摘录2.0:
小结:通过对该品牌背后的产品线广度与深度、上架节奏、关联性、价格阶梯等方面的深度解析,我们可以发现:该品牌有着较强的品线深耕逻辑,产品之间的关联性互补性强,专业度高。
且在偶然间发现的另外一个品牌所在店铺大概率也是属于这家公司。
通过对其操作手法的深度解析和差异化防关联手段洞察,对于日后品牌的渠道裂变传播+风险分摊也有一定的参考价值。
步骤二:独立站与社媒生态研究方向:独立站功能定位、流量来源、社媒渠道矩阵、内容策略,全域营销理解。1.流量渠道查看
批注:
通过similarweb的流量来源渠道查看,自然搜索+社交流量构成了网站的核心流量来源,尤其是Reddit。
另外通过关键词端查看会发现,Chomp品牌的产品与该品牌的产品存在类比性,互为替代。
2.独立站功能定位:1)品牌故事:
批注:
通过创始人口吻,以儿童纸板切割机为切入点,从想法萌芽,学习实践,原型迭代,绘制形象,产品检测,推出市场,到全球使命的品牌故事介绍,我们首先能看到的是:做产品的“精心”。
并且从字里行间可以看出品牌的使命并不只是单单做出一款产品,而是提供了一种解决方案,一种质量优质,安全有保障的儿童切割方案。
另外一方面,我们可以看到的是创始人对于品牌定位的高标准要求,12000+测试,5个全球安全认证,多次的产品原型迭代。
试问,这样一个有温度,有张力的品牌,谁能不心动呢?
2)产品安全:
批注:儿童玩具产品的安全性与否,一直是万千家长最关心的问题。
该品牌直接现身说法,对于产品的严格要求+认证情况做了详细的说明,并且说明有任何相关认证的问题都会在1-2个工作日内回复。
在一定程度上打消了父母为孩子购买的安全性顾虑。
因为篇幅的关系,今天的研究就先到这里,下篇文章我们继续来看~
下一篇:到底应该怎么打造一款品牌?(中):品牌案例深度解析
以下为作者声明:数据来源:本文中所有数据均来源于公开渠道及合法授权的第三方工具(如店雷达等),旨在进行市场研究与案例分析,并非来自任何形式的非法爬取。内容性质:本文所有内容仅为个人基于公开数据的见解、评论和研究,纯属个人观点,仅供参考与交流,不构成任何投资、采购或商业决策建议。知识产权:本文为原创内容,版权归本博主所有。文中为说明问题而可能引用的品牌名称、产品图片等,其知识产权均归属各自权利人所有,本次引用符合“合理使用”原则。客观性:笔者力求客观公正,但分析难免带有主观色彩。文章内容并非针对任何特定企业或个人的贬损,如任何内容涉及您的权益,请通过官方渠道与我们联系,我们将及时核实并处理。关注我,产品不迷路~
服务商专栏(持续招募中)~链接:https://www.sellersprite.com/cn/price https://www.dianleida.net/?c=CLARA8一款产品究竟该如何打造?覆盖全生命周期的行动指南(案例提炼:精粹升华版)
月销10000+,(完整复盘)Top ASIN成熟巩固期:可以得到哪些“核心+可复制”运营方法论?
AI选品路径(完整放送):如何利用供应链反选出合适的市场“利基产品”?
爆款拆解第1弹:如何结合AI,利用生命周期分析法,最大化拆解出爆款的“利润”和“转化”两大核心?
逆向思维:怎么结合Rufus+AI工具,通过供应链反选出合适的“市场利基”产品?
Clara姐的爆款拆解最终章:从爆款的“庖丁解牛”中,我们一共获得了哪些“花钱也买不来”的宝贵经验?