01
大赛简介
美团商业分析精英大赛是由美团主办、面向国内外普通高等学校在读学生的商业分析大赛。大赛的核心目标是:发掘数据的商业价值!本次大赛为具备出色的商业分析能力与潜质的学生提供优质的交流和学习平台,为优秀参赛学生提供美团商业分析岗位的推荐机会。
商业分析作为企业的大脑型组织,被赋予了越来越高的期望和重要职责。作为一个新兴专业,商业分析的工作模式、分析方法、工作要求等并不像技术等传统专业一样被广泛认知,而商业分析作为跨学科领域,对从业人员的要求更趋于复合型,对专业的实践应用与策略的落地产出都表现出前所未有的价值,需要高校和企业联合开展行业人才培养,更加深入扩展商业分析专业的影响力和行业认知。
为了更好地推动商业分析相关专业(例如:商业分析专业、统计学专业、经济管理专业、计算机专业、大数据专业、人工智能专业)的发展,美团商业分析精英大赛于2021年首次创办,现已成功举办三届,是我国商业分析领域最重要的学术活动之一。随着AI领域的快速发展,其在解决商业问题方面的重要性日益凸显。AI技术的应用不仅可以提高决策的智能化程度,而且可以为企业带来更准确、高效的商业解决方案。在此背景下,秉承“培养行业人才,助力行业发展”的理念,第四届美团商业分析精英大赛于2024年3月18日正式拉开帷幕!
02
组织机构
主办:美团
协办:全国工业统计学教学研究会青年统计学家协会
承办:狗熊会
03
大赛章程
1.本次大赛面向国内外普通高等学校的在读学生,不限年级和专业。
2.参赛选手需以组队形式参加,每支参赛队伍最少1人,最多3人,并需推选1人任队长。可跨校组队,且每人只能参加1支队伍。每支队伍可以邀请1名老师参与指导。
3.本次大赛将重点考察参赛选手的理论与实践相结合的能力、商业分析能力、对业务场景的理解能力和团队合作能力等综合素质。
4.在保持往届自由选题的原则下,本届大赛鼓励参赛者探索AI在商业分析中的各种应用,尤其鼓励基于非结构化数据的研究方向并特别关注大语言模型在商业领域的应用。
5.作为比赛的一部分,大赛还会邀请业内专家为参赛学生提供专业培训。
6.本次大赛分报名、初赛、复赛和决赛四个阶段。参赛选手须在比赛的规定时间内完成团队注册、信息填写、案例发掘、案例分析、商业分析报告撰写等任务。本次大赛提交的所有材料内容,要求是中文版。本次大赛尤其关注学术诚信以及学术规范问题,参赛作品必须为参赛者的原创作品,且报告内容不得参与其他比赛。
7.初赛分析报告提交后,大赛组委会将组织专家评委对参赛报告进行匿名评审,筛选出得分最高的50支参赛队伍晋级复赛。
8.晋级复赛的队伍在规定时间内,进一步按照要求改进分析报告。大赛组委会将组织专家评委对复赛作品进行匿名评审,最终筛选出6支优秀队伍晋级决赛。
9.决赛以现场公开答辩形式举行,评委根据决赛团队的案例分析质量和现场表现打分,现场评选出冠军队伍1支、亚军队伍2支、季军队伍3支。
04
大赛流程
大赛分四个阶段进行,从报名到最终评审结果将持续 2-3个月,由选手在线上自行提交案例报告。决赛阶段将在2024年6月,以现场公开答辩形式举行。
第一阶段 报名(3周)
由队长作为代表登录“课堂派”网站,完成个人用户注册。注册成功后通过选课码【HDC2EM】,加入大赛,填写报名表,完成报名。
具体的报名方式详见:《第四届美团商业分析精英大赛报名指南》

第二阶段 初赛(3周)
参赛选手通过“课堂派”平台查看大赛题目,并在规定时间内自由选题,使用数据合规合理,完成商业分析报告。初赛期间将提供2次专业培训。初赛环节包括初筛和复筛两轮评审,最终筛选50支优秀的队伍晋级复赛。

第三阶段:复赛(3周)
晋级到复赛的队伍需在规定时间内,进一步按照要求改进分析报告,形成PPT并录制讲解视频。复赛最终筛选出6支优秀队伍晋级决赛。

第四阶段:决赛
决赛将以线下答辩汇报形式开展,现场将评出各个奖项等级。届时根据国家疫情防控需要,也可能进行线上答辩,以最后通知为准。

05
奖项设置
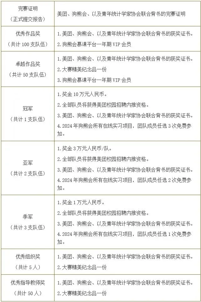
本次大赛设计了多层次的奖励机制,以激励更多的参赛者展现自己的商业分析才能。大赛还为指导教师专门设立了“优秀组织奖”(指导参赛队伍数最多的前5人)和“优秀指导教师奖”(指导作品晋级复赛),以感谢各位老师对美团商业分析精英大赛的支持!

06
大赛学术顾问委员会名单
(按姓名汉语拼音顺序)
陈国青,清华大学文科资深教授,校学术委员会副主任,经济管理学院讲席教授。教育部高等学校管理科学与工程类专业教学指导委员会主任,国家自然科学基金大数据重大研究计划指导专家组组长。复旦管理学杰出贡献奖获得者,教育部长江学者特聘教授,国家杰出青年科学基金获得者。
洪永淼,发展中国家科学院院士,世界计量经济学会会士,中国科学院数学与系统科学研究院研究员,中国科学院大学经济与管理学院教授。
王汉生,北京大学光华管理学院商务统计与经济计量系教授。国家杰出青年基金获得者,教育部长江学者特聘教授,全国工业统计学教学研究会青年统计学家协会创始会长。
姚琦伟,英国伦敦经济与政治科学学院教授,国际数理统计学会、美国统计学会、英国皇家统计学会荣誉会员,国际统计研究所推选成员。
张志华,北京大学数学科学学院教授,中国现场统计研究会机器学习分会理事长。曾多次担任国际重要人工智能和机器学习会议领域主席以及国际机器学习旗舰刊物Journal of Machine Learning Research的执行编委等。
07
大赛组织机构介绍
关于美团:
美团的使命是“帮大家吃得更好,生活更好”,公司聚焦“零售 + 科技”战略,和广大商户与各类合作伙伴一起,努力为消费者提供品质生活,推动商品零售和服务零售在需求侧和供给侧的数字化转型。
2018年9月20日,美团正式在港交所挂牌上市。美团将始终坚持以客户为中心,不断加大在科技研发方面的投入,更好承担社会责任,更多创造社会价值,与广大合作伙伴一起发展共赢。
关于狗熊会:
狗熊会是致力于数据产业的高端智库,以“聚数据英才,助产业振兴”为使命。狗熊会关注数据科学基础教育,通过生产优质的数据科学教育内容,提供卓越的研究、实践、就业机会,帮助相关专业的老师、同学、以及从业者们,充分享受数据分析的快乐,促进个人职业的终身幸福与成长。
关于全国工业统计学教学研究会青年统计学家协会:
该协会成立于2019年4月,是在全国工业统计学教学研究会领导下的、旨在促进我国统计学发展和青年统计学者的学术交流的社会团体。协会自批准成立以来,已经吸纳国内200余家高校成为理事单位,覆盖国内几乎所有的具有统计学(或者相关学科)的高校,是聚集青年数据科学人才的优质学术平台。
08
联系我们

大赛组委会邮箱

Mt.ba@meituan.com
注:
1.本次大赛相关章程及其解释权归美团商业分析精英大赛组委会所有。
2.大赛奖金已包含参赛者个人所得税缴纳部分。
3.对于不符合要求和未在规定时间内提交作品的队伍,大赛组委会有权撤销其比赛资格。
4.如获奖者赛后,经他人举报或其他渠道查实其有弄虚作假或其他不诚信行为的,大赛组委会有权直接取消其获奖资格。
注:
1.本次大赛相关章程及其解释权归美团商业分析精英大赛组委会所有。
2.大赛奖金已包含参赛者个人所得税缴纳部分。
3.对于不符合要求和未在规定时间内提交作品的队伍,大赛组委会有权撤销其比赛资格。
4.如获奖者赛后,经他人举报或其他渠道查实其有弄虚作假或其他不诚信行为的,大赛组委会有权直接取消其获奖资格。


