
新冠疫情已在多个国家出现,成为全人类的共同挑战。与此同时,疫情对全球经济构成了重大风险。本文旨在为各行业的商业领袖提供相关洞见与应对建议。请注意,由于疫情的迅速蔓延,本文的一些观点可能很快会不适用。本文观点基于2020年3月16日的全球疫情动态。我们会根据疫情发展情况定期进行更新。
新冠肺炎疫情现状
截至本文成稿之时,全球目前已有超过26万人感染新冠肺炎,超过1万例死亡。中国、韩国和意大利的数据显示,老年人群感染的风险较高(见图1)。超过180个国家和地区出现确诊病例,超过80个国家和地区出现本地传播。

世界卫生组织(WHO)于2020年3月11日宣布,将新型冠状病毒肺炎(COVID-19,简称“新冠肺炎”)列为全球大流行病,并明确表示疫情在世界范围内的传播已不可避免,但同时强调各国政府、企业和民众仍有极大能力改变疫情的发展进程。
本文首先将简述目前疫情发展的三种主要模式,并设想全球大流行的两种可能情景及经济影响,最后分享麦肯锡对企业初期应对举措的一些观察和建议。
本文观点基于麦肯锡对过往重大突发事件的分析和自身行业经验,只代表我们的一家之言。面对同样的疫情动态,其他机构完全有可能得出不同观点。同样,本文假设的情景只应被视为所有可能情景中的两种。
三种疫情发展模式
许多国家急需有效阻断新冠病毒传播。虽然各国的应对方式各不相同,但总体而言出现了三种模式,其中两种取得了成功,三种模式均为抗击疫情提供了宝贵经验。我们承认,由于对本地传播动态的认知有限,因而不排除其他结果的可能性:
模式一:采取非常举措遏制疫情扩散。当新冠疫情在湖北省造成严重影响后,中国采取了一系列史无前例的做法,包括在10天内建成医院,封城,对数亿人口的活动进行限制,以及调动基层组织确保防控措施落实到位。上述“围堵”措施快速遏制了病毒的传播,经济开始重启。
模式二:运用公共卫生最佳实践逐步控制。韩国在境内疫情最初两周里出现了确诊病例快速增长。截至2月19日,累计确诊100例左右, 而2月29日当天新增确诊就已超过800例。之后新增病例数开始稳步下降,尽管降幅不及中国大。这一成果的取得,归功于对传统公共卫生干预手段的严格运用,并辅以先进的技术手段。具体做法包括大范围快速推广检测(包括“免下车”筛查诊所)(见图2),利用技术手段密切追踪接触者,重点保障医护人员安全,以及实时开展的追踪与分析。新加坡也采用了类似的做法,取得了显著的成效。

模式三:初期防控失效导致医疗系统不堪重负。一些地区在疫情暴发初期未能有效控制病例增长,导致医疗系统告急。医护人员的安全受到严峻考验,再加上无法迅速调动医疗系统资源,由此形成恶性循环,使得疫情难以得到控制。
除此之外,目前还有一些其他做法(例如重点实现群体免疫),但其效果尚不明了。
两种假设情景

假设情景一:全球经济复苏延迟
疫情发展:在此情景下,欧美新增病例数将持续上升至4月中旬。亚洲国家将更早达到峰值,非洲和大洋洲的疫情规模则较为有限。
在一系列行之有效的社交隔离限制(social distance)措施下,病例增长有所放缓,这些措施包括全国性和地方性的隔离,员工减少差旅和在家办公,以及民众的相关选择。检测能力足够强大,能够满足需要,才能更加精准地掌握疫情发展。
假设病毒具有季节性特征,因此传播将得到进一步遏制。到5月中旬,公众对疫情持乐观态度。南半球适逢冬季,病例数量出现上升,但此时各国已纷纷制定了更加有效的应对举措。尽管2020年秋季感染病例会再次上升,但各国届时已做好充足准备,经济活动因此得以持续。
经济影响:大规模隔离、旅行限制和社交隔离等举措,使得个人和企业支出急剧下降,这一现象一直持续到第二季度末,进而引发经济衰退。虽然全球大部分地区的疫情在第二季度后期得到控制,但经济衰退的恶性循环开始发挥作用,萧条期延续至第三季度末。人们继续留在家中,企业失去收入,裁减员工,失业率急剧上升。商业投资萎缩,企业破产剧增,银行和金融系统压力陡增。
第一季度货币政策持续宽松,但因现行的低息政策而收效不彰。财政刺激措施起到的作用有限,显然不足以对冲第二季度和第三季度的经济损失。直到第四季度,欧洲和美国经济才开始真正复苏。2020年全球GDP呈小幅下降。
假设情景二:全球经济萎缩期拖长
疫情发展:此情景假设欧美各国的疫情到5月达到峰值,检测滞后和社交隔离落实不力,影响了公共卫生对策的效果。假设病毒不具有季节性,使得长尾病例在全年长期存在。非洲、大洋洲和部分亚洲国家出现大流行,人口结构较年轻的国家致死率会更低。一些成功控制住疫情的国家,也不得不继续部分运用公共卫生干预措施,以防疫情反复。
经济影响:此情景下,由于人们纷纷削减开支,全年消费需求遭受重挫。受影响最大的行业里,裁员和破产的企业越来越多,全球经济出现“螺旋式”下降。
金融系统遭受巨大压力,好在银行业不会出现全面危机,因为银行的资本实力足够稳健,宏观审慎监管也已就绪。此情景下,财政和货币举措不足以打破“螺旋式”下降。
全球经济受到严重冲击,趋近于2008-2009年的全球金融危机。大部分大型经济体的GDP全年大幅萎缩,复苏要等到2021年第二季度才会开始。
应对新冠肺炎疫情:企业应该做什么
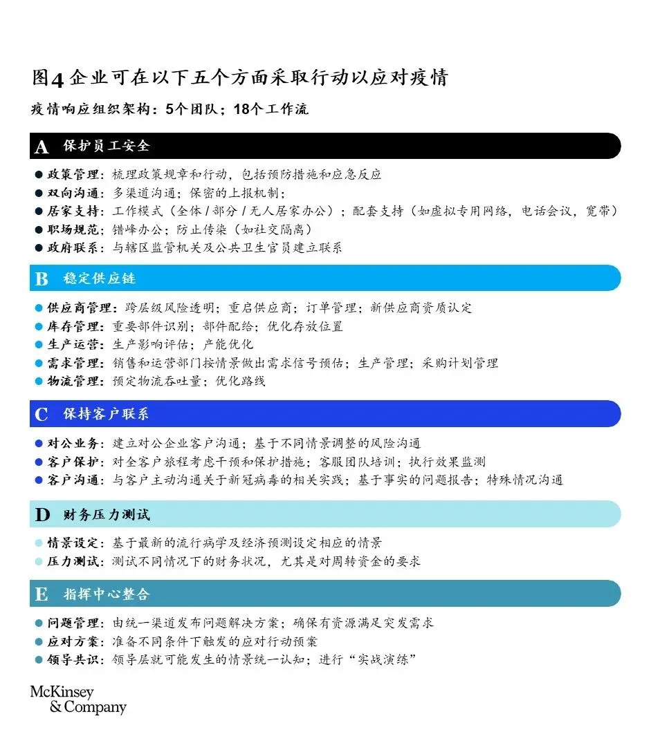
我们与全球各地上百家企业探讨了疫情带来的挑战,并就企业目前的重点工作事项形成了如下认识(见图4)。

上表总结的企业应对举措相当全面,不过也有若干企业采用其他做法。我们也观察到,这些重点工作的正确执行有一定难度,以下是企业普遍存在的五个问题。
理论认识不等于内化现实
比如说,虽然大家从理论上都能理解上报机制,但是在现实中却难以落实,因为实际发生的情况并不总是和操作手册上描述的一致。在危机案例中,由于管理人员选择瞒报而引发问题的例子屡见不鲜。
员工安全至上但是缺乏制度保障
例如,鉴于病毒可能在无症状的情况下传播,测量体温也许并非是最有效的筛查手段。因此,要求员工出现不适时留在家中,或许更能有助于减少病毒传播。如果员工能够得到薪酬方面的保护,此类措施将会更加有效——还可避免其他后果。部分企业尚未考虑清楚现行措施的连带影响。例如,禁止出差但又没有相应的在家办公安排,办公室很有可能出现员工聚集,增加病毒传播风险。
乐观相信需求回归
必须接受经济下行幅度更大、延续时间更长的可能性,趁着经济衰退尚未开始,现有选择可能要比以后更有利。例如,可以趁目前价格尚未进一步下跌时回笼现金。
企业内部对于假设情景未形成共识
许多公司在做疫情后工作计划时,不同业务团队之间缺少沟通和共识,如采购团队更多考虑供应链变化,而市场团队更多考虑消费者,对未来预期缺少全局考虑。
不止眼前,还有远方
当前马上要落实的举措固然重要。如图4所示,大部分公司都做了大量应对工作。其中许多事情,从长计议尤为重要。经济可能发生衰退。行业结构可能发生改变。信用市场可能失灵,财政刺激也可能收效甚微。供应链的弹性将会产生溢价。这些情景对于每天已经工作18个小时的管理层来说或许难以置信,但是他们需要在百忙之中抽出时间来考虑如何应对长期影响。

新冠疫情会如何演变,目前尚不明朗。可以确信的是它已给人类带来极其惨痛的影响。企业必须立刻采取行动,切实关爱员工,直面商业挑战与风险,并且竭尽所能为减轻疫情影响贡献力量。
如欲阅读英文原文,请点击“阅读原文”前往麦肯锡官方网站。中文版略有调整。

作者:

Matt Craven
麦肯锡全球董事合伙人,常驻硅谷分公司

Linda Liu
麦肯锡全球董事合伙人,常驻纽约分公司

Matt Wilson
麦肯锡全球资深董事合伙人,常驻纽约分公司

Mihir Mysore
麦肯锡全球董事合伙人,常驻休斯顿分公司

陈波
麦肯锡全球董事合伙人,常驻北京分公司
麦肯锡公司版权所有©2020年。未经许可,不得做任何形式的转载和出版。转载请在消息栏回复“转载”查阅须知。


