

甲子光年智库团队年中献礼《大变局中,万物生长丨2021中国科技投资趋势报告》:
248页深度报告
8大科技赛道全景式扫描
9大原创分析模型实战应用
300+张图表量化结论
60+位业内专家深度访谈
希望与你共飨成果。
报告获取方式:点击“阅读原文”跳转至甲子光年官网,注册登录后,即可下载248页完整版报告。
天下大势,浩浩荡荡,顺之则昌,逆之则亡。近来市场风起云涌,政策靴子频频落地,资本冰火两重天。「甲子光年」作为一家新型智库,我们最核心的工作便是循着关键变量,捕捉关键拐点,挖掘变化背后的“主因”,从而判断未来的走向和行业新老更替的规律。
大变局中万物生长,放眼全局视野,当下最确定的“大势”莫过于两个关键词:
(1)Long China,坚定看多中国。
(2)Long Technology,坚定看多技术驱动的未来。
科技是历史的杠杆,是世界霸权更迭的根源,是大国崛起的支点。从日不落帝国到美元霸权,从机械革命到信息革命、两次科学革命、三次技术与工业革命,不论英国、法国、德国、日本、美国,无一不是依靠抓住某次关键的产业技术革命机遇而成功崛起,最终成为世界科技与经济中心,成为全球经济军事争霸的大玩家。
纵观近现代科技史与经济史,16-18世纪,英国首先凭借牛顿的经典力学理论与瓦特的蒸汽机发明成为世界科技中心;而后随着西门子发明发电机、爱因斯坦提出相对论、普朗克奠定量子力学,德国一举成为19世纪末20世纪初的头号科技强国;二战前后,爱因斯坦移民美国、1945年世界上首颗原子弹在美国爆炸、1947年贝尔实验室的肖克利研究小组成功研制出晶体管,美国取代德国成为世界科技中心并保持至今。
科技是经济增长的核心驱动力。科技进步提升生产力,提高生产效率,重构生产关系。从蒸汽机到电气化,从集成电路到移动互联网,每一次技术进步都形成了当期资本市场上的代表性公司,造就丰厚投资机遇。
伴随着数据正式成为中国官方肯定的生产要素,我们正在开启全新的产业变局。很多产业链的生产力会从量变走向质变,生产关系也将同步并举地重塑。
我们预测,中国科技产业将进入一个10-20年的“黄金时代”,无论是从空间维度上的重塑中国之于全球产业链的分工地位而言,还是从时间维度上的对于后世生存生产生活环境的奠基而言,其影响都将是辽阔而深远的。当然,这样的时代意味着机遇也意味着挑战。你或许会获得取代旧玩家、成为新时代领军者的机会,而前路或逢暗滩潜流,一个不小心可能就是粉身碎骨。
在过去半年中,甲子智库团队借助甲子光年在科技行业的资源积累,基于大量深度调研,走访60余位科技行业资深投资人、公司创始人、行业专家,结合专业数据分析,最终输出对中国科技产业未来的系统分析、数据洞察和趋势判断。年中之际,我们重磅推出此份248页《大变局中,万物生长丨2021中国科技投资趋势报告》——无论您是创业者、投资者、公司中高级管理者,还是相关政策制定者,我们都向您诚意推荐。
报告获取方式:点击“阅读原文”跳转至甲子光年官网,注册登录后,即可下载248页完整版报告。



1.研究模型

本报告采用了甲子智库提炼总结的独家科技产业分析模型:甲子智库宏观分析模型、甲子产业准入门槛模型、甲子产业/企业竞争力模型、甲子企业扩展路径模型(供给端)、甲子企业付费意愿模型(需求端)、整体技术投资象限图等。
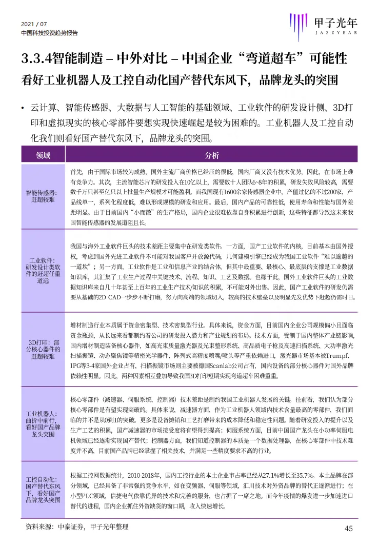
以下为报告部分内容节选:





报告获取方式:点击“阅读原文”跳转至甲子光年官网,注册登录后,即可下载248页完整版报告。
2.研究内容

本报告主要分为产业宏观分析和重点细分赛道分析两大部分:
宏观分析:
该部分对全球和中国的科技产业环境进行了深入分析。通过对宏观环境分析,以期让读者从更高维度对科技行业有整体判断和了解。
以下为报告部分内容节选:






重点细分赛道分析:
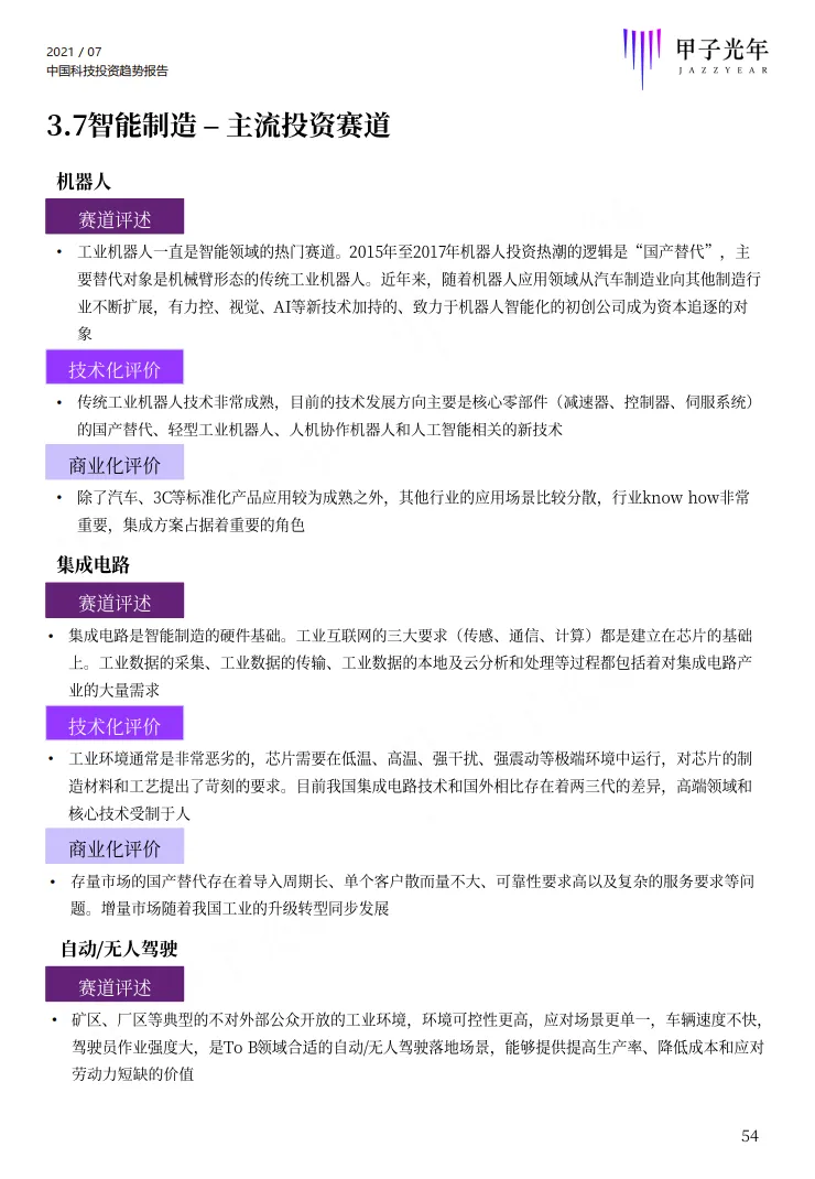
该部分选择了智能制造、工业机器视觉、云计算、电商SaaS、半导体、IC设计、机器人、仓储物流机器人等八个细分行业进行了研究分析,每个行业从发展历程、产业链、市场规模、竞争格局、投融资、重点细分应用行业、行业发展关键要素、未来趋势等角度进行全面分析。
本部分通过对细分行业的深入研究,落地到具体产业,以期让读者对科技重点行业的发展现状和未来发展机遇有更深入地了解。
以下为报告部分内容节选:
































————————————————————————————
无论您是创业者、投资者、公司中高级管理者,还是相关政策制定者,我们都向您推荐这份科技领域全面详细深入的洞察分析——《大变局中,万物生长丨2021中国科技投资趋势报告》。
报告获取方式:点击“阅读原文”跳转至甲子光年官网,注册登录后,即可下载248页完整版报告。
END.



报告获取方式:点击“阅读原文”跳转至甲子光年官网,注册登录后,即可下载248页完整版报告。


