手机版
二维码
购物车
(
0
)
供应
求购
公司
团购
展会
资讯
招商
品牌
人才
知道
专题
图库
视频
下载
商圈
推广
热搜:
采购方式
甲带
滤芯
气动隔膜泵
减速机
减速机型号
带式称重给煤机
履带
链式给煤机
无级变速机
首页
供应
求购
公司
团购
展会
资讯
招商
品牌
人才
知道
专题
图库
视频
下载
商圈
首页
>
资讯
>
展会资讯
中国低空物流产业链报告2025\企业名录
日期:2026-01-03 18:46:28 来源:网络整理 作者:本站编辑
评论:0
中国低空物流产业链报告2025\企业名录
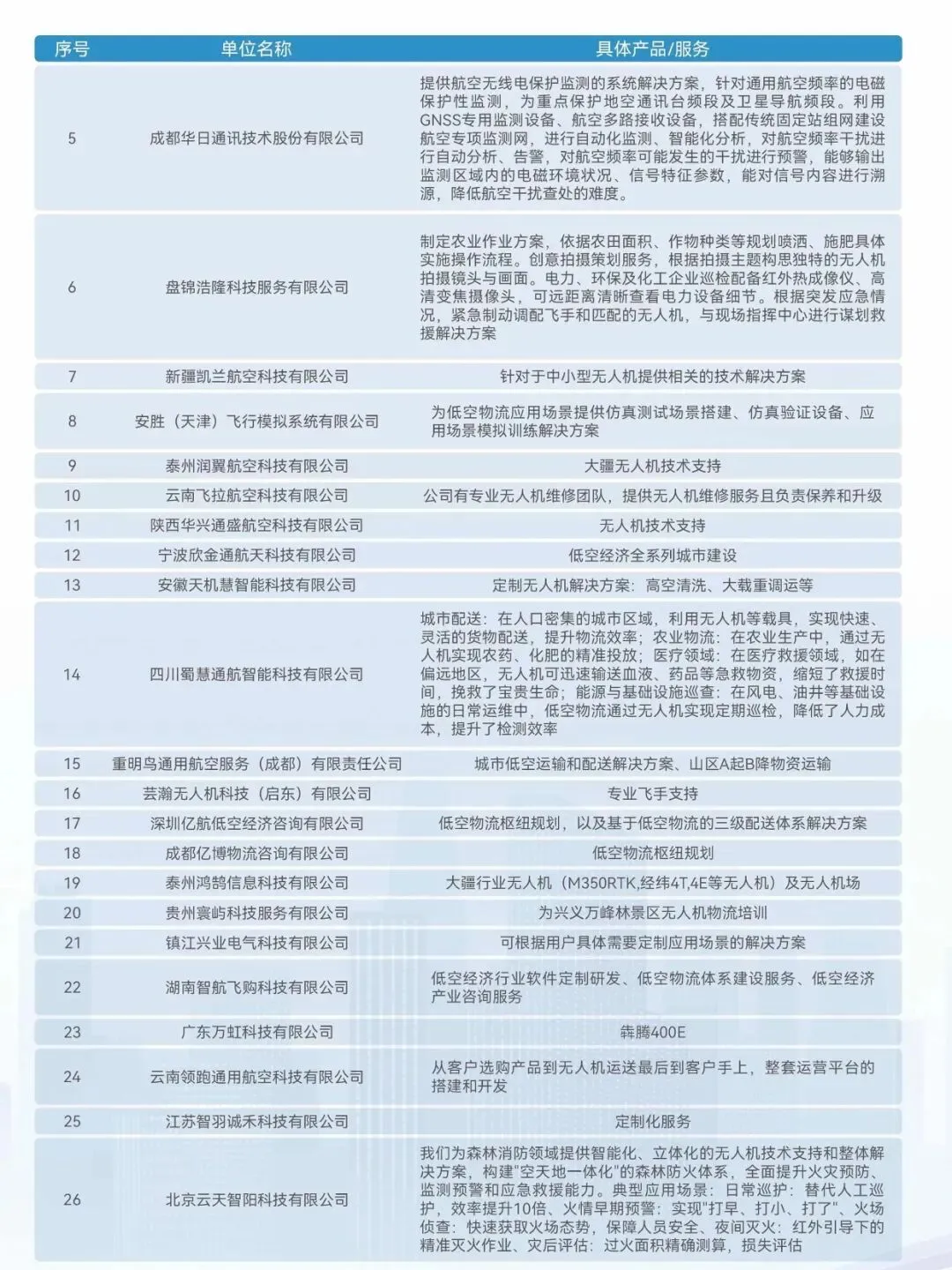
2025中国低空物流产业链报告\企业名录,本篇包括
152家产业链企业汇编,4大类、18子类、396条信息
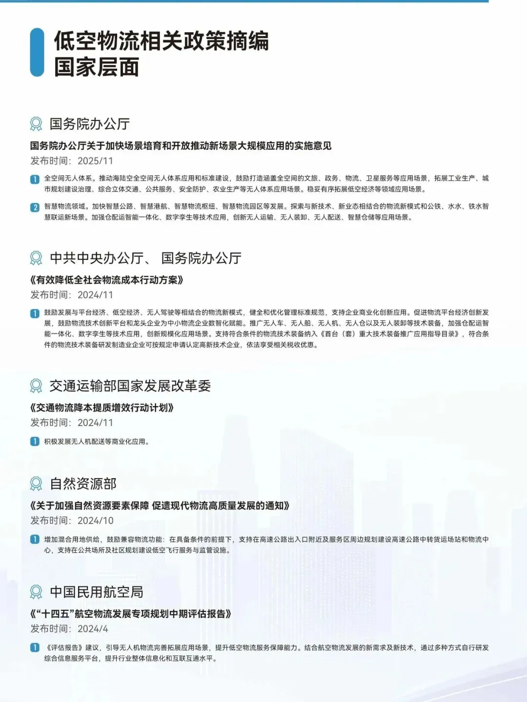
85条产业政策汇编
往期部分关联资料
低空经济产业园项目可行性研究报告
低空经济产业规划方案\低空经济产业园报告
低空经济产业园委托运营方案(含考核明细)
低空经济产业园项目实施方案与行业研究报告
低空经济产业园专题\低空经济产业园可研规划
低空经济产业园项目规划运营全案
会员扫码领资料
更多资料请查看
以上内容由产业地产资料库整理编辑,转载需注明!部分
图文来源于互联网,内容仅供学习参考,版权归原作者所有,如有侵犯版权请告知,我们将及时删除,感谢理解!
打赏
更多
>
同类资讯
• 2025年中国太空经济指数报告
0
条
相关评论
推荐图文
推荐资讯
点击排行
0
1
2025金融行业市场研究分析报告
0
2
审计学开题报告模板?没看到真亏大了‼️
0
3
单吊一只基金,稳健盈利的3大方法!
0
4
被导师夸夸的泸州老窖财务分析报告来了?
0
5
2024传媒行业三季报业绩总结
0
6
全行业研报合集!2025 最新版?
0
7
如何利用关键词快速生成国内外研究现状
0
8
香薰香水香氛行业市场研究前景报告
0
9
stata实证分析而已,不要太内耗自己❗❗
网站首页
|
关于我们
|
联系方式
|
使用协议
|
版权隐私
|
网站地图
|
排名推广
|
广告服务
|
积分换礼
|
网站留言
|
RSS订阅
|
违规举报
|
皖ICP备20008326号-18
(c)2008-2022 免费发布网 All Rights Reserved