

一、本报告概述。
方正证券2025年11月发布的行业深度报告认为,骨科手术机器人已从“可选”走向“刚需”:老龄化带动中国骨科年手术量由2017年262万台增至2024年预计超480万台(CAGR≈8%),而机器人渗透率仍不足1%。国产设备在导航精度(<1 mm)、机械臂自由度(7轴)等核心指标已追平甚至优于进口,但盈利模式单一(设备占比>60%)制约盈利与出海。报告提出“支付端改善+闭环生态”是下一阶段渗透率提升的核心变量,预计2030年市场规模由2025年26.6亿元增至137亿元(CAGR≈40%)。
二、第一章:骨科机器人解决手术核心痛点,支付端改善有望驱动渗透率进一步提升
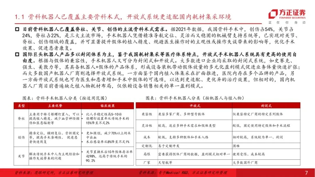
1. 临床价值:机器人辅助使螺钉误置率由15%降至<2%,术后住院天数由5-7天缩短至3-4天,X射线透视次数减少70%。
2. 需求侧:2024年中国65岁以上人口占比16%,骨科手术量2021年已超352万台,但机器人渗透率仅0.03%,远低于美国19.4%。
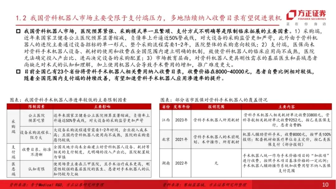
3. 支付侧:全国23省把机器人相关费用纳入收费目录,单次8000-40000元,患者自付比例<10%;江西2023年将其按乙类医保报销92%。
4. 装机数据:2022-2024年国内装机量由31台增至74台(CAGR 55%),2025H1新增40台,销售额3.2亿元,同比翻番;天智航市占率30%,国产整体销量占比56%。
三、第二章:国产骨科机器人性能已可比肩进口,“设备+耗材+服务”闭环生态是企业盈利和出海的关键
1. 性能对标:天智航“天玑”误差<0.3 mm,7轴机械臂+六维力反馈;国产2023年招标销量占比56%,销售额占比36%。
2. 技术模块:
- 控制系统:AI三维规划将术前规划时间由传统2小时缩至5分钟;
- 导航:光学定位精度<1 mm,三友医疗激光-电磁融合系统动态误差0.9 mm;
- 机械臂:国产7轴臂末端重复定位≤0.5 mm,力感知<0.5 N。
3. 商业模式:海外巨头封闭体系耗材收入占比75-80%;国产仍以开放设备销售为主,耗材收入占比<40%。爱康医疗2024H1机器人带动髋/膝耗材增速回升至+60%。
4. 出海门槛:FDA要求“机器人+假体”联合PMA认证,具备闭环生态成为欧美注册与粘性销售的前提。
四、第三章:从全球前沿出发,骨科手术机器人企业加速推进智能化、多元化升级
1. 产品迭代:2024-2025年FDA/CE/NMPA共批骨科机器人18款,其中肩关节、全踝、运动医学为新热点;AI术前规划、力反馈、手持微型成为升级方向。
2. 并购整合:史赛克收购Wright Medical补全四肢耗材,捷迈邦美收购Monogram布局半自主/全自主AI机器人;美敦力收购Medicrea强化AI个性化植入。
3. 研发管线:天智航单髁机器人进入第三方检测,三友“春风化雨”三臂机器人已进NMPA创新通道;春立、爱康配套3D打印导板预计2027年上市。
4. 场景延伸:欧美ASC日间手术量已占门诊手术50%以上,费用较传统住院低45-60%,成为机器人放量新场景。
五、投资建议与风险提示
- 行业:关注医保目录细化、租赁/“设备+服务”打包方案落地,降低医院一次性采购成本。
- 公司:重点布局“设备+耗材+服务”闭环且具备AI自研能力的企业——天智航(国内装机市占30%,CE已获批)、微创机器人、春立医疗、爱康医疗、三友医疗。
- 风险:产品研发或商业化不及预期、集采降价超预期、临床事故及政策变动。










关注公众号,获取本报告下载方法。




