手机版
二维码
购物车
(
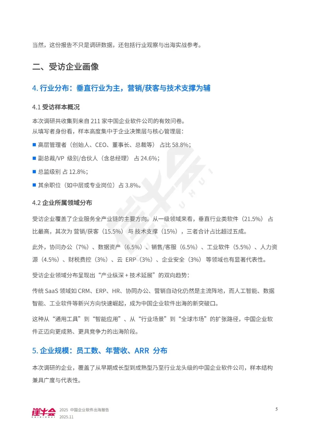
0
)
供应
求购
公司
团购
展会
资讯
招商
品牌
人才
知道
专题
图库
视频
下载
商圈
推广
热搜:
采购方式
甲带
滤芯
气动隔膜泵
减速机
减速机型号
履带
带式称重给煤机
链式给煤机
无级变速机
首页
供应
求购
公司
团购
展会
资讯
招商
品牌
人才
知道
专题
图库
视频
下载
商圈
首页
>
资讯
>
展会资讯
2025年中国企业软件出海报告【72页】
日期:2026-01-03 18:27:22 来源:网络整理 作者:本站编辑
评论:0
2025年中国企业软件出海报告【72页】
清晰完整版报告已上传至星球
打赏
更多
>
同类资讯
• 立昂微:商业模式拆解及当前关键
0
条
相关评论
推荐图文
推荐资讯
点击排行
0
1
原智利国际北方矿业展|2026年智利国际矿业及矿山机械展览会
0
2
关于2026年墨西哥国际工程机械及建筑机械展的新消息!
0
3
一天吃透一条产业链:NO19. 风电产业链
0
4
燃气轮机行业深度分析(专家访谈精要)
0
5
2026年会计案例分析国奖冲刺!
0
6
AI电力-燃机
0
7
进出口关税数据大揭秘,行业趋势一目❄️
0
8
如何用AI做规划:2个工具帮您快速行业分析
0
9
12.13本周A股表现盘点及技术分析
网站首页
|
关于我们
|
联系方式
|
使用协议
|
版权隐私
|
网站地图
|
排名推广
|
广告服务
|
积分换礼
|
网站留言
|
RSS订阅
|
违规举报
|
皖ICP备20008326号-18
(c)2008-2022 免费发布网 All Rights Reserved