推广 热搜: 采购方式  甲带  滤芯  气动隔膜泵  减速机  减速机型号  履带  带式称重给煤机  链式给煤机  无级变速机 

2025中国未来交通产业发展全景图及趋势研究报告

   日期:2026-01-03 18:24:32     来源:网络整理    作者:本站编辑    评论:0    
2025中国未来交通产业发展全景图及趋势研究报告

核心观点

◆中国未来交通沿着“A1驱动、能源重构、生态融合”三条主线加速演进,发展逻辑由单纯装备升级、场景联通,走向整体交通系统的重构,实现跨场景、高效率低碳化的跃迁。

AI正在成为未来交通的核心引擎:从单一载具的感知与控制,上升为系统级智能中枢,驱动公路L4自动驾驶、空域飞控与航迹规划、水域航行控制与船岸协同等多场景。

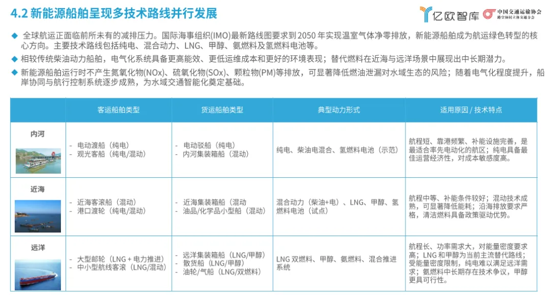
◆能源转型构成未来交通的第二条主线:公路以电动化、混动化为主,空域强化电能和氨能推进,水域沿“内河电动化一近海混动化一远洋清洁燃料化”路径演进同时通过充换电、岸电、储能等一体化管理,使能源体系本身成为交通枢纽和航运节点的重要竞争力来源。

未来交通将以陆、空、水多域协同组成的立体生态取代传统单线运输网络,公路智能驾驶、低空飞行网络与智慧航运加速联动,形成多层级运力体系,产业竞争也将从单一“产品”竞争,升级为围绕“产品、服务、算力、能源”的全链路协同竞争,推动交通体系全面升级。

扫码加入知识星球获PDF报告
温馨提示:扫码加入《智车文库》知识星球1年内免费下载星球内所有报告,含:乘用车、商用车、Tier1、智能驾驶、智能座舱、汽车芯片、车路云、汽车出海、AI+汽车、线控悬架、新能源三电热管理、消费者研究、车展报告、两轮车、具身智能、低空飞行等几十个细分领域研究报告。
报告阅读专区:
2026年汽车行业报告:智驾蓄力,机器人突破,汽车科技属性进阶
2026汽车行业:高端化+出口驱动总量,智驾+机器人带动产业升级
2026汽车行业分析:高端出海、乘用车、零部件、智驾、机器人
2026新能源车年度需求展望:规模增长预期温和,结构增量成为核心
汽车行业2026年展望:智驾+出海驱动新增长,机器人开启未来篇章
汽车行业2026年策略报告:“智能驾驭,电动未来”加速发展
2026汽车行业展望研判分析报告:鏖战升维,破界竞争
车百会张永伟:2026中国汽车产业十二大展望
2026哈弗市场竞争力分析报告:谁抢了“哈弗H6们”的用户
全球汽车产业未来将走向何方?  —从能源技术的角度进行分析
2026中国及美国汽车后市场概况及展望
2026年全球新能源车销量展望
2026年汽车行业展望
如何展望2026乘用车需求?
2025年中国新能源乘用车消费者大数据洞察白皮书
2025年增程汽车深度分析报告:现状、技术路线及产品力总结、展望
2025中国汽车全球化战略白皮书(含欧洲、拉美、中东、出海分析)
2025年零跑汽车竞争优势、国内外市场销量及未来产品布局分析报告
2025汽车辅助驾驶专题报告:辅助驾驶的AI进化论,站在历史转折点
2025汽车行业专题报告:VLA和世界模型-通往高阶智能驾驶之路
2025自主代客泊车系统预期功能安全测试方法白皮书
2025中国AIEV产业年度回顾及发展总结报告
2025年中国汽车可持续发展蓝皮书:行业挑战与破局之道
驶向2035:中国新能源重卡在区域与长途运输场景中的推广潜力研究
2025年吉利商用车业务发展战略研究报告(108页完整版)
2025智能驾驶行业深度分析:市场、格局、展望
2026比亚迪市场竞争力分析报告 :吉利与小米谁更能威胁比亚迪
2025比亚迪高端化战略:科技安全并举,重塑新能源豪华格局
2025全球汽车半导体市场白皮书(一):解析中国汽车半导体崛起
2025全球汽车半导体市场白皮书(二):汽车半导体产业深度解析
2025中国智驾芯片:L2及以上级别NOA市场竞争格局与供应商解析
摩根大通2025年从芯片到汽车:深入探讨ADAS与Robotaxi报告
2025-2029年全球汽车AI芯片市场报告:看懂未来五年格局
2025智能驾驶辅助系统发展阶段:AI 智驾2.0,迈向智能涌现
2025智驾芯片专题报告:行业现状、发展趋势、竞争格局
罗兰贝格:2040年全球汽车市场中国主机厂主导or西方主机厂复苏?
罗兰贝格:《汽车行业颠覆性数据探测》产业分化,中国已然独占鳌头
2025全球视野电车专题:看比亚迪欧洲,车型与渠道共振全面起势
2025中国智能电动车发展趋势洞察报告:“智驾平权”全面启动
2026智能汽车行业发展趋势及五年展望:L4 RoboX爆发元年
2025乘用车专题:复盘丰田高端化,对比亚迪有何启示
2025从海外车企视角看欧洲新能源汽车发展潜力
2025-2035年混合动力汽车技术发展与机遇研究报告
2025年鸿蒙智行的商业模式及华为五界方向研究报告
Robo X的产业趋势、市场空间和产业链拆解
华为2025欧洲汽车行业安全与隐私合规遵从指南
罗兰贝格:2025年车载智能计算平台,解锁互联服务
罗兰贝格:汽车供应商组织成功的三大关键要务
国际能源署(IEA):2025全球电动车展望报告
2025全球汽车供应链核心企业竞争力白皮书
2025汽车智能驾驶技术及产业发展白皮书
2025智能汽车报告:L3 准入落地,华为ICT 全栈能力分析
2025中国汽车出海分国别市场现状挑战与应对策略报告
2025汽车安全芯片应用领域白皮书
智能汽车全域安全发展白皮书
麦肯锡:2025消费者视角下的电动汽车转型
普华永道:2030年中国汽车行业趋势展望
麦肯锡:2025中国汽车消费者洞察报告
德勤:2025全球汽车消费者研究报告
麦肯锡:2025消费者视角下的电动汽车转型
领克900用户满意度调研报告(完整版)
2025问界M9用户画像及满意度报告
2025蔚来全新ES8大定用户调研报告
2025中国智能底盘技术及产业生态研究报告
汽车智能底盘术语和定义:标准解读与实践
智能底盘深度感知技术:环境、本体、融合
智能网联汽车线控底盘技术:第四章-线控悬架
2025网联化汽车娱乐趋势洞察调研报告
2025汽车智能制造技术路线图解读
2025前三季度汽车市场分析报告
2025生成式AI在智能驾驶中的应用白皮书
2025全球自动驾驶汽车指南
2025末端无人配送商用报告
2025年中国汽配行业出海国别机会洞察报告
2025中国汽车出海潜在市场研究:西班牙篇
2025年中国车企出海白皮书
2025汽配品类出海研究报告
2025年自动驾驶出行生态报告
2025年汽车行业大模型应用研究报告
2025年智能网联汽车内生安全技术蓝皮书
2025智能汽车行业车载SOC芯片深度报告
2025年度国产AI芯片产业白皮书
Waymo:自动驾驶路线图
智能网联汽车网络技术路线图(2025-2030)
节能与新能源汽车技术路线图3.0
2026年度中国汽车十大技术趋势
增程混合动力汽车是过渡还是未来?
2025理想汽车核心竞争力剖析报告
2025小鹏汽车核心竞争力剖析报告
2025小米汽车核心竞争力剖析报告
2025华为汽车业务核心竞争力剖析报告
2025零跑汽车分析报告
2025奇瑞汽车深度报告
2025上汽集团深度报告
2025吉利汽车:自主车企标杆
2025长安汽车:自主优势逐步显现
2025现代汽车发布中长期战略
2025本田汽车战略规划报告
2025大众汽车集团最新业务与战略规划
2025大众汽车酷睿程报告
2025比亚迪乘用车发展战略研究报告
2025年广州国际汽车展览会展后报告
2025广州车展智能汽车洞察分析报告
2025特斯拉焕新Model Y满意度报告
2025车载HUD产业发展趋势报告
2026年智能车载光领域十大产业趋势
2025年高端座驾市场需求与趋势洞察白皮书
2026年全球新能源车销量展望
2025中国电动汽车发展前景报告
 
打赏
 
更多>同类资讯
0相关评论

推荐图文
推荐资讯
点击排行
网站首页  |  关于我们  |  联系方式  |  使用协议  |  版权隐私  |  网站地图  |  排名推广  |  广告服务  |  积分换礼  |  网站留言  |  RSS订阅  |  违规举报  |  皖ICP备20008326号-18
Powered By DESTOON