B2B丨研究报告
•数字化渗透率提升:产业数字化规模与数字经济渗透率逐年攀升,为B2B行业数字化进程提供优质发展基础。
•行业规模:2018-2022年B2B行业以4.7%的年均复合增速持续扩容,2022年行业规模已达15.5万亿元。未来三年,行业将迎来较为良好的复苏窗口,行业规模将以高于历史平均2+%的平均增速,于2025年达到19.5万亿元的水平。

政策驱动
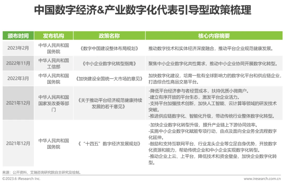
国家政策红利释放,数字经济与产业数字化政策导向明确
近年来,国务院、发改委等机构陆续出台了一系列鼓励数字经济与产业数字化发展的规划指南,内容主要涵盖鼓励平台经济建设、促进供应链数字化转型与提升中小企业数字化渗透等方面,顶层政策引导并促进B2B行业向高质量发展阶段迈进。

引导政策传导向基层,地方落地执行目标清晰
为了更好地促进引导政策的落实,各省市均陆续出台实施方案,根据各地资源与数字经济现状确定具体的发展目标,将数字经济体量与生产总值紧密挂钩,政策的具象化落地将夯实数字经济发展的土壤,有助于B2B行业借数字经济发展之势持续扩容。

技术驱动
AIGC等技术应用“走深向实”,赋能B2B全链路高效运营
数字技术通过构筑智能选品等应用场景正加速向B2B全链路渗透,赋能商家提升全链路运营效率与降低交易成本。以GPT为代表的生成式AI技术,其热度正呈现螺旋式上升态势。国内以百度文心基础大模型为主的预训练大模型,正引领AIGC技术应用“走深向实”,通过紧密贴合B2B全链路,在经营开店、营销推广、询盘转化以及售后支持等环节持续创新并迭代赋能方式,以进一步助力商家数字化经营提效与下游企业采购体验升级。

数字基础
数字化持续向产业端渗透,未来三次产业与数字技术仍有较大的融合空间
中国数字经济为国民经济发展的主引擎,数字化新业态新模式不断涌现,产业数字化的主导地位持续凸显,2021年产业数字化规模在数字经济中的占比达81.8%,其规模由2016年的17.4亿元增长至2021年的37.2亿元;2021年我国农业、工业及服务业的数字经济渗透率分别为10%、22%及43%,伴随数字技术应用的广泛落地,未来三次产业的数字经济渗透率仍有较大增幅空间。


资本驱动
单笔融资呈上升态势,规模性企业更受资方青睐
2022年受整体宏观经济增速放缓及疫情等因素的影响,行业融资事件数量有所下滑,但行业单笔融资1亿元以上的事件占比达到50%,与2020年相比增加25.4%;从2020-2022年中国B2B行业获投金额TOP3的企业情况来看,高融资额主要集中在头部及融资轮次相对靠后的企业,这说明具有一定资历与规模的企业更受资本青睐,投资方更看重该类企业基于自身规模效应持续开拓新市场新业务的潜能。



B2B行业发展历程
B2B行业已迈入数字化发展新阶段
20世纪90年代B2B行业由信息黄页的展示形式逐步发展起来,2005-2020年B2B行业经历飞速发展的线上交易阶段后,目前已渗透进各个垂直领域,基于不断沉淀的行业数据积累与愈发成熟的数字技术应用,B2B平台以数字化形式满足企业多样化需求。

B2B行业市场规模
线上采购渗透提升,加速行业弹性复苏
据艾瑞测算,2022年我国B2B行业规模达到15万亿元水平,同比略微增长1.2%,受供应链影响,行业虽在上半年受到一定冲击,但年末恢复态势良好,全年数据基本持平。预计随着生产生活进一步弹性复苏,2023年增速有望恢复疫情前水平,推动行业规模突破17万亿。未来随着线上交易习惯的不断巩固,B2B行业线上化渗透率将会进一步提升,并于2025年达到近20万亿元水平。

B2B行业产业链图谱
B2B平台深度赋能产业链上下游参与者

B2B产业链下游痛点
传统采购流程低效,亟待B2B平台入场进行交易迭代
传统采购流程效率较低。就交易前来看,企业从产生采购需求到确定供应商,就要经过多轮筛选与考察,当企业所需的SKU数量较多时会面临极高的采购成本。传统采购交易时多依赖人工,从看货到发货,沟通成本较高,决策周期较长,容易积压货款,对于大型企业发展易产生不利影响,中小型企业更可能会因此面临生存危机。传统采购交易后,进一步的售后服务与定制化服务有限,导致客户黏度较低,客户容易受渠道商与中间商支配,在后续采购时会面临重新选择供应商的局面。

B2B平台赋能下游采购方
运用平台能力优化采购体验
B2B平台不断提升采购体系的标准化程度,逐步简化传统采购流程,使下游采购企业能够更直接地与上游供应商交流。B2B平台通过拓宽产品信息维度、整合采购供应链体系以及提升一站式服务与一系列增值服务的能力等,进一步颠覆传统采购流程,下游企业在经营效率、盈利能力、售后维权与仓储管理等诸多方面均得到极大的提升。

B2B产业链上游痛点
传统B2B上游商家在业务全流程均存在发展瓶颈
在获客阶段,受制于下游企业客户类型较多,上游商家往往会面临下游场景定位与需求分析的困境,难以进行精准营销进而激发企业的采购决策。在识客与转化阶段,部分上游商家的全渠道线索运营能力较低,线索管理精细化程度有待提高,导致商机转化效率较低。在复购阶段 ,由于缺乏后续的存量客户运营体系,客户粘性较低,导致难以建立长期的信任关系,客户复购率普遍较低。就行业环节来看,在传统交易体系中,市场管理效率与规范度较低,且交易渠道过多,导致上游商家对交易流程的控制程度较低。

B2B平台赋能上游品牌方
B2B平台推动行业全流程数智化、规范化发展
B2B平台围绕商家核心痛点进行全链路布局,在营销领域,平台建立覆盖用户全生命流程的营销体系,可帮助商家提升获客能力与客户运营效率,最终实现复购率的提高。从渠道商管理与供应链角度看,B2B平台借助自身积累的巨量数据,可在数据支撑下达到管理和履约的最优解。最后,基于平台的中间属性,能够进一步促进市场规范,并加强采购流程监督,同时为企业提供更多增值服务,促进行业健康有序发展。

B2B上游关注点分析
品牌方营销获客与数字化需求强劲
自疫情以来,品牌方运营模式发生了多维度转变,其中,大多数品牌方认为提升数据技术、增强工作流程自动化、开发新客户与提供增值服务能力是未来持续保持的策略方向。基于品牌方对数字化赋能营销环节的重视度提升,品牌方也加大了AI技术在用户识别、个性化用户体验与客户沟通自动化等方向的应用。调研数据表明,AI策略越清晰的公司,其业绩表现也会更为突出,可见技术应用能力已成为品牌方构筑核心竞争力的关键要素。


线上化进程加速,企业积极布局线上营销路径以释放潜在价值
2021年中国企业电子商务采购额达12.6万亿元,2017-2021年年均复合增速为14.2%,企业采购线上化快速发展的势头直接带动了上游企业线上营销倾向增长,2022年中国企业线上营销倾向占比已增长至39%。在企业营销预算整体承压背景下,企业加速布局平台入驻、官网优化及多渠道分发等线上营销路径,逐步释放线上营销的潜在价值。


B2B线上营销市场规模及格局
线上营销行业稳步增长,头部企业规模效应凸显
受益于企业端对线上营销认知度与认可度的双面提升,近年来我国B2B线上营销行业迎来了飞速发展,2022年行业营收规模已达255亿元,其中消费品线上营销占比约6成。随着线上营销整体渗透率和工业品企业对线上营销重视度的提升,2025年我国B2B线上营销市场预计将达到327亿元规模。业内以百度与阿里1688为代表的头部玩家,依靠技术和平台流量优势为众多企业打开线上销路、提供基本盘保障,累积了良好的用户基础,会持续巩固规模优势。


B2B平台营销赋能方向
加强布局全场景营销能力,赋能企业长效经营
B2B平台加强综合能力建设,以满足上游品牌商不同经营场景下的营销诉求。在店铺场景下,平台运用流量与设计工具帮助商家增加流量曝光、突破地域限制,并通过供需双方的精准匹配来提升上游品牌商的营销效率。在商品场景下,平台通过制定标准,优化商品发布信息,实现展示效果与买家体验的双提升。在服务场景下,平台基于大数据技术,帮助商家进行运营数据分析,基于数据实现商家经营的优化迭代,同时为商家提供培训和代运营等增值服务,解决商家人才、经验匮乏的问题,提升线上经营能力。综上,平台通过全场景营销能力的强化,帮助商家构建自己的品牌、提升市场形象价值,进一步实现商家线上长效经营的目标。

B2B平台客群拓展方向
构建全链路服务能力,满足中小企业多元化营销、增值服务需求
从企业结构来看,中小企业体量大、增长迅速,是我国经济发展的主力军,但受制于资产、技术与经验等多重因素,中小企业数字化水平普遍较低。B2B平台则可以运用自身流量、数据与产业布局的优势,围绕中小企业营销、服务、资金等核心痛点,构建从营销到增值服务为一体的多元化解决方案。


行业发展趋势
随着以ChatGPT为代表的AIGC技术应用落地,B2B行业数智化渗透率将持续提升
随着用户迭代产生的线上化采购需求逐步凸显,头部B2B平台积极探索AI、物联网及云计算等数字技术与B2B全链路的深度融合,以驱动B2B全链路向数字化与智能化方向发展。现阶段以ChatGPT为代表的AIGC技术应用革命已拉开序幕,AIGC技术能够适配多个B2B行业发展场景,如辅助商家优化组货策略、辅助商家产品设计、延伸平台增值服务及改善平台营销效率等,进一步加强了中国大语言模型的实用性,推动B2B行业数智化渗透率持续提升,最终实现B2B行业高效率、精细化及前瞻化运营。

以培育核心采购商为导向,打造公私域联动的运营模式将成为商家长期经营的核心引擎
基于公域流量成本上升与私域运营获客难的双重困境,降低获客成本已成为商家的首要任务。考虑到B2B采购行为会较大程度受到采购决策人的影响,类比于B2C公私域联动运营模式,未来商家可以借助公域平台为私域运营导入流量,结合高效的私域运营解决方案来打造精细化客户运营体系,并以核心采购商为枢纽站,通过核心采购商自发安利品牌破圈,以形成私域反哺公域的涟漪传播路径。商家基于公私域联动所沉淀的客户数据不断提升自身产品竞争力与终端服务能力以反复触达潜在采购商,助力商家长期经营。

?欢迎关注艾瑞数智获取更多内容

?点击阅读原文
免费查看及下载PDF高清完整版报告



