
2023年,正处于职业教育的「黄金时代」。
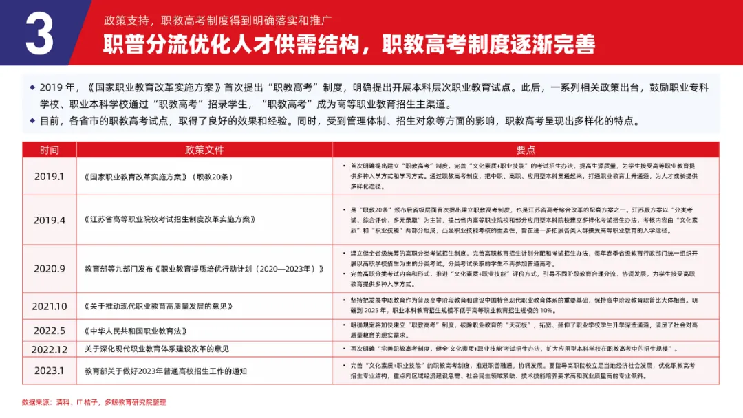
近年来,中国职业教育不断深化改革,为优化人才供给结构,学历职业教育探索建立「职教高考」制度,「产教融合」成职业教育发展必由之路。学历职业教育步入发展的「高速轨道」,非学历职业教育赛道已进入产业发展中后期,打响存量博弈之战。站在 2023 年的此时此地,市场规模直逼万亿元的中国职业教育,未来可期。
然而,尽管政策利好,入局职业教育赛道、挖掘行业新增长点,所要面对的「机遇与挑战」依然并存:非学历职业教育政策监管压力增大,公考行业寡头格局明显,IT培训已是激烈红海竞争;考研培训、金融财会培训市场格局分散,行业天花板较低,扩品类成增长共识......
面对多元主体「入场」的全新格局,教育企业如何把握机遇,找准行业切入点?职业培训如何精准定位当前用户需求,优化自身业务模型?数字化时代浪潮来临,AI 和职业教育是否能缔造下一个行业爆点?职业教育投融资情况如何,资本市场是否有恢复迹象?
《2023中国职业教育行业发展趋势报告》梳理归纳了职业教育系列政策,深入研究政策对职业教育行业的影响,阐明推动职业教育行业增长的驱动因素、分析商业模式、拆解产业链,并对如公考培训、考研培训、金融财会培训、IT培训等多个职业教育典型赛道进行市场特点探究、市场规模测算、竞争格局剖析和典型企业案例分析。此外,报告通过访谈多位业内专家,集职业教育公司创始人、行业投资人、券商分析师观点,多视角、多维度地预判职业教育的未来发展趋势。
如需 PDF 文件,请添加多鲸小助手微信【duojingxzs】并备注【2023职业教育趋势】。



















































——
> 如需 PDF 文件,请添加多鲸小助手微信【duojingxzs】,并备注【2023职业教育趋势】,也欢迎扫码联系多鲸,咨询报告定制与合作。








