
点击上方蓝字关注我们

前篇文章中,简单梳理了CMO&CRO的一些情况,得到不少朋友的转发,趁着一股子热乎劲,利用周末两天的时间,又把这个行业继续细挖下,翻看了大部分公司19年的中报,给我的两个感觉:1、中报业绩增长都不错,板块景气得到验证。2、各公司业务不断拓展,原有的简单划分CMO或者CRO也许不再科学,一体化平台方向应该是未来趋势。
目前现状是CMO与CRO现在都是交叉延伸,挤占彼此领域,好在当下是行业景气周期,大家都能喝点汤,往长远看,提出一个问题,CRO往CMO延伸容易,还是CMO往CRO延伸容易呢?个人一点不成熟的想法,可能处于药物生命周期前面的可能会更有优势,比如药物发现阶段的药明康德、康龙化成,主要的就是现在的业务可以给未来领域延伸,做引流啊,某种意义上说卡住了关键位置。先看下图

那这么多医药外包公司,我们在投资医药外包企业时,应该看重的是什么?我认为,最看重的变量应该是细分赛道,而订单、产能、技术应该只能作为跟踪变量、次要变量,对于细分赛道上的CRO/CMO企业,因其参与全球化竞争的程度不同和国内创新药市场政策驱动力大小不同,投资的逻辑存在较大差异,这个功课需要自己去做的。
因为从商业模式来看,医药外包公司可以分为在在岸外包(Onshore Outsourcing,一次性、多区域展开)、离岸外包(Offshore Outsourcing)。在岸外包中,比较典型的为临床前的安评业务和临床试验服务业务,(以安评为例,由于GLP实验室需要定期的监管,相对于较小的订单体量,飞行检查成本较高,从而使安评外包业务相对具有属地化的特点),受属地化特点所限,目前没有明显的产业转移趋势,其收入主要受中国市场红利驱动,如泰格医药、昭衍新药。
早期药物发现:产业链转移趋势明显,头部公司在中国,其未来弹性在于新业务拓展和中国区市场红利。药明康德和康龙化成作为药物发现领域的领军企业,处于偏成熟阶段,全球竞争力非常强,其中长期核心成长逻辑在于新的赋能能力搭建及在产业链上下游的拓展,通过核心业务进行导流,引导产业外包率提升。短中期的成长性来自中国市场红利带来的边际改善。
安评和临床试验:中国区市场红利是行业主逻辑。由于在岸外包的特点,我们认为这个领域全球产业链转移的趋势并不明显,主要享受中国新药研发的市场红利,因此该行业中短期看点在于通过积极完善服务业务提升国内本土竞争力,但同时要考虑供给格局的变化(这一点非常影响我们对公司产能规划战略的评判);而远期来看,要突破单一市场的天花板限制,全球化布局是必经之路,因此远期看点在于提升国际竞争力,享受全球市场研发持续增加的红利。较之而言,泰格医药跟随分子、项目的发展,随着临床三期项目的爆发,更可能最大程度享受中国市场的红利。
CMO:仍处于产业链转移的初期,中国区市场红利有望贡献明显的确定性增量。中短期来看,凯莱英等小分子CMO公司未来3-5年的增量可能更多来自中国的增量业务(MAH制度下的产业机会),其远期核心成长逻辑是在全球产业链转移中提升竞争力,以及在大分子CMO等领域的拓展。
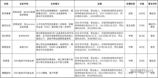
这是我对A股主要上市公司基本情况梳理,基本评价是个人臆测,不一定客观。市值是20190901对应的市值。

哎呀,我的神啊,花了我不少的时间,声明:以上研究只作个人记录,不作推荐,不作买卖依据,请瞪大眼睛。

踏浪前行2015
信奉人生的分水岭在八小时外
推崇选对股票买对时机理念
主张价值+动量+趋势综合研判


