推广 热搜: 采购方式  甲带  滤芯  气动隔膜泵  减速机  减速机型号  履带  带式称重给煤机  链式给煤机  无级变速机 

最新发布!2023基因行业蓝皮书

   日期:2026-01-03 04:54:48     来源:网络整理    作者:本站编辑    评论:0    
最新发布!2023基因行业蓝皮书

来源:基因慧GeneClub

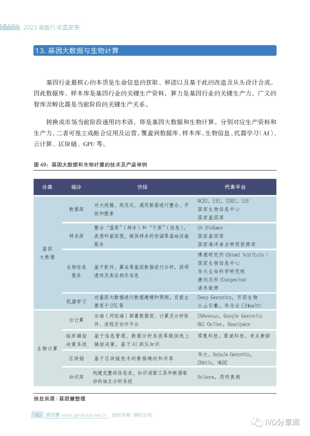
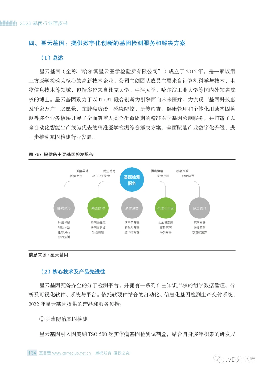
上下滚动查看更多

蓝皮书已放入IVD分享星球,扫描下方二维码即可下载!

更多资料获取或入交流群,欢迎扫描下方二维码

添加时请备注:姓名-公司-职位


免责声明:本公众号发布内容部分信息来源网络,旨在学习交流与分享,所发表内容注明来源的,权归原出处所有,与本公众号立场无关;无法查证版权的或未注明出处的均来源于网络搜集;如存在不当使用或侵权的情况请联系后台删除。

 
打赏
 
更多>同类资讯
0相关评论

推荐图文
推荐资讯
点击排行
网站首页  |  关于我们  |  联系方式  |  使用协议  |  版权隐私  |  网站地图  |  排名推广  |  广告服务  |  积分换礼  |  网站留言  |  RSS订阅  |  违规举报  |  皖ICP备20008326号-18
Powered By DESTOON