
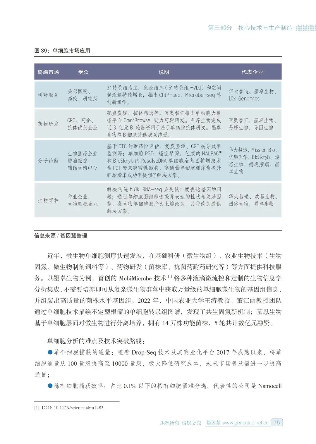
点击上方蓝字关注我们!
来源:基因慧编著
























































































































































































END
体外诊断原料网
创造立足丨创新致远

长按加入知识星球
拨开迷雾,点亮未来

长按识别客服微信
添加好友,邀您进群
热线:4008-0571-82
邮箱:service@iivd.net
本站转载文章观点仅代表原作者,如有侵权请联系删除!


点击上方蓝字关注我们!
来源:基因慧编著
























































































































































































END
体外诊断原料网
创造立足丨创新致远

长按加入知识星球
拨开迷雾,点亮未来

长按识别客服微信
添加好友,邀您进群
热线:4008-0571-82
邮箱:service@iivd.net
本站转载文章观点仅代表原作者,如有侵权请联系删除!
