
推荐 | 职场新精英
职场新精英,全网搜集精选实时有干货的报告,助力每一位朋友快速成长。
本文最佳下载地址
↓↓↓

本文详细内容
↓↓↓





























本报告共计:54页。受篇幅限制,仅列举部分内容。
如欲获取完整版PDF文件,扫描下方公众号,对话框中回复“报告9089”。


#重磅推荐#
绿色通道,报告一键下载!
需要批量下载和及时更新最新汽车行业学习资料、技术资料、行业报告的朋友,可以加入我们的《智享汽车圈》知识星球,大量的中外文精品汽车行业资料将会优先分享到知识星球中,加入即可下载全部报告。
《智享汽车圈》知识星球加入请扫描以下二维码
↓↓↓

PS:加入《智享汽车圈》知识星球,可免费下载所有发布的报告,包括16大板块,详细清单如下:

以下为历史发布报告,星球↓内免费下载

(更多报告请星球↑内按关键词搜索)
以下为历史发布报告(更多请知识星球内按关键词搜索):
【报告2401】2022年中国自动驾驶行业深度研究报告(22页PDF下载)
【报告2402】2021年中国线控系统系列报告:探讨转向控制系统在自动驾驶中的重要性(22页PDF下载)
【报告2403】2022十大技术趋势白皮书:面向未来的数字社会-新华三(39页PDF下载)
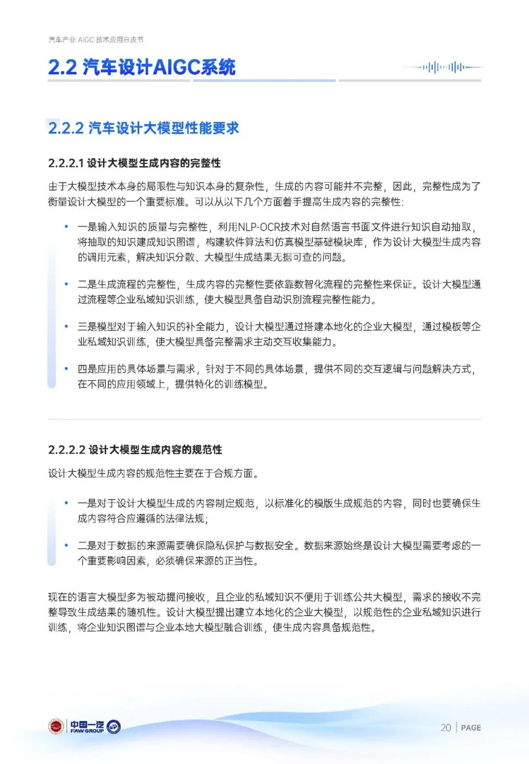
【报告2405】2022年中国乘用车走势洞察报告(20页PDF下载)
【报告2406】中国车载激光雷达市场洞察报告(32页PDF下载)
【报告2407】造车新势力4个发展关键点比较分析报告(39页PDF下载)
【报告2408】2022中国智能电动汽车品牌竞争格局研究报告(35页PDF下载)
【报告2409】电动空调匹配计算书-江铃汽车(15页PDF下载)
【报告2410】电子行业2022年中期策略:把握汽车电子的黄金10年机遇(58页PDF下载)
【报告2413】长城汽车:修炼内功,品牌向上!(32页PDF下载)
【报告2414】2021年汽车毫米波雷达产业链报告(184页PDF下载)
【报告2415】激光雷达观察报告之Luminar篇:1550nm追风者(20页PDF下载)
【报告2416】清华大学:电动化的深化、智能化的融合—创新发展智能底盘的信心与行动(40页PDF下载)
【报告2417】36Kr:2021-2022年中国自动驾驶行业研究报告(38页PDF下载)
【报告2418】2022中国智能汽车发展趋势洞察报告-汽车之家(92页PDF下载)
【zxqcq-2419】2022年度智能汽车用户体验系列报告:认知篇-车云研究
【zxqcq-2420】2022中国智能电动汽车品牌竞争格局研究报告-2022-04-市场解读
【报告2421】巴菲特股东大会全纪录2022年5月1号(17页PDF下载)
【报告2422】NISSAN ProPilot(12页PDF下载)
【报告2423】2022车联网洞察报告之车机广告篇:车企如何更好培育车机广告业务(19页PDF下载)
【报告2424】2022年伯克希尔股东大会全文(中文)(48页PDF下载)
【报告2425】2022-FEV_Benchmarking_Toyota_Mirai(31页PDF下载)
【报告2426】史上最全丰田Mirai燃料电池系统零部件供应商汇总(19页PDF下载)
【报告2427】日产Nissan聆风LEAF_拆解指南(44页PDF下载)
【报告2428】Nissan LEAF电池(7页PDF下载)
【报告2429】株洲中车时代电气招股说明书(581页PDF下载)
【报告2430】2022比亚迪最新业务研究报告(40页PDF下载)
【报告2431】2022蔚来汽车专题研究报告(36页PDF下载)
【报告2432】2021中国汽车潮流观察报告(44页PDF下载)
【报告2433】PHEV车市洞察报告(2021版)(22页PDF下载)
【报告2434】广汽集团-601238-自主+合资共振,新车周期向上(32页PDF下载)
【zxqcq-2435】广汽集团专题分析(2021.5)-精华版.pdf
【zxqcq-2436】广汽埃安的电动车实力如何?.pdf
【zxqcq-2437】广汽集团:进击的汽车巨头,电动智能拾级而上.pdf
【zxqcq-2438】汽车嵌入式系统基础
【报告2439】广汽集团2021 年度报告(342页PDF下载)
【zxqcq-2440】广汽集团研究报告:赛那的爆款之路
【zxqcq-2441】广汽系的混动技术实力如何?
【报告2442】广汽埃安高压快充技术应用介绍(13页PDF下载)
【zxqcq-2443】2022年新能源汽车行业洞察
【报告2444】从CTC到滑板底盘,将改变什么?(32页PDF下载)
【报告2445】德勤:汽车工程步入由软件领航的新时代-2022-05(37页PDF下载)
【报告2446】联合发布-2022年4月乘用车市场二网价格分析报告(11页PDF下载)
【报告2447】2022全球CCUS-碳捕集、利用与封存技术及应用专题报告(46页PDF下载)
【报告2448】特斯拉生产制造革命,一体化压铸(78页PDF下载)
【报告2450】蔚小理开始第二轮出牌,产品创新力持续刷新(26页PDF下载)
【报告2451】VW ID4 电子通信系统(69页PDF下载)
【报告2452】2022年深圳市产业全景分析报告(110页PDF下载)
【报告2453】2022年上海市产业全景分析报告(110页PDF下载)
【报告2454】2022年4月中国汽车工业协会信息发布稿(29页PDF下载)
【报告2455】全球视野看自动驾驶:路线之争持续,特斯拉有望率先突围(45页PDF下载)
【报告2456】MEB 平台空调与热泵系统(61页PDF下载)
【zxqcq-2457】avm汽车360环视系统ahd模拟高清与传统lvds大比拼【zxqcq-2458】车用nox氮氧传感器介绍详解
【zxqcq-2459】CarsimEducationalManual
【zxqcq-2460】CarSim介绍
【报告2461】车辆ADAS系统硬件在环仿真发展(英文)(22页PDF下载)
【zxqcq-2462】HIL b 华海科技 新能源汽车动力系统控制器硬件在环测试解决方案
【报告2463】小鹏P7:新一款智能电动汽车(28页PDF下载)
【报告2464】创新驱动新一代电池繁荣-汽车百人会&中金资本(144页PDF下载)
【报告2465】欧盟排放法规的潜在变化——对汽车和电池行业的影响(20页PDF下载)
【报告2466】小鹏汽车:加码自动驾驶、持续进化的智能化先锋(22页PDF下载)
【报告2467】汽车空气悬架行业研究报告(30页PDF下载)
【zxqcq-2468】奔驰电子电气架构-2022-05-技术资料
【zxqcq-2469】2022年雷诺战略规划-雷诺中国发布稿-2022-05-企业研究
【zxqcq-2470】麦肯锡:新冠疫情大考下的中国汽车业-2022-05-市场解读
【报告2471】电子后视镜行业研究:CMS政策落地在即,行业发展曙光初露(28页PDF下载)
【报告2472】后视镜设计指导手册-泛亚汽车技术中心(25页PDF下载)
【报告2473】2022年5月新能源汽车动力电池月度信息发布报告(21页PDF下载)
【报告2474】大搜车智云:2022年4月_整体市场_零售量监测月报(23页PDF下载)
【报告2475】2022互联网车市洞察报告(19页PDF下载)
【报告2476】北京市自动驾驶车辆道路测试报告(2021年)(42页PDF下载)
【报告2477】汉、MODEL3和P7性能及供应商对比(42页PDF下载)
【报告2478】《储能产业研究白皮书2022》(29页PDF下载)
【报告2480】智能汽车感知产业深度研究报告(84页PDF下载)
【报告2481】高精度地图,客户渗透率和市占率(16页PDF下载)
【报告2482】2022汽车线控底盘行业深度报告(54页PDF下载)
【报告2483】一体化铸造工艺与装备研究(19页PDF下载)
【报告2484】汽车零部件行业深度分析:电驱动深度报告,行业加速扩张,格局持续优化,电驱动行业迎来历史性机遇(37页PDF下载)
【报告2485】中国汽车低碳行动计划研究报告(2021)(111页PDF下载)
【报告2486】从技术、成本、商业模式看电池企业竞争:逐鹿全球,锂电格局向何处(45页PDF下载)
【报告2487】宁德时代VS比亚迪,电池双雄的进击之路(30页PDF下载)
【报告2488】近5年乘用车用户购车需求趋势报告(24页PDF下载)
【报告2489】2021年特斯拉影响力报告(30页PDF下载)
【报告2490】特斯拉系列报告十八:特斯拉2021影响力报告:新视角定义汽车制造(26页PDF下载)
【报告2491】2022跨界造车企业竞争力对比分析(19页PDF下载)
【报告2492】2022年一季度电动轻卡微卡市场需求分析(37页PDF下载)
【报告2495】豹变·比亚迪CTB技术及海豹预售发布会(8页PDF下载)
【报告2496】新能源浪潮下,造车新势力可否逐浪前行?(27页PDF下载)
【报告2497】比亚迪CTB首发,电动智能双螺旋驱动周期复苏(21页PDF下载)
【报告2499】2021年中国隔空无线充电行业概览(37页PDF下载)
【报告2500】2022汽配行业科技解决方案白皮书-顺丰科技(54页PDF下载)
如果你觉得本期分享的内容有帮助,欢迎把文章分享给身边更多的朋友~~~
温馨提示:有任何问题可咨询相关工作人员,微信号:futuredream88

长按上方二维码一键添加小编微信
版权声明:本文推送的文章,均来自公开及合法渠道,仅供分享学习,除非确实无法确认,我们都会注明作者和来源,无法确认情况我们标注来自网络。我们不仅是知识的搬运者,也是价值的传播者,希望通过我们的搬运,能给读者带来知识,给原作者带来价值。部分文章推送时未能与原作者取得联系,若涉及版权问题,烦请原作者联系我们,与您共同协商解决。联系方式:gearshare@163.com 微信:17765186805。
- END -

请长按下方图片
识别二维码并关注



