手机版
二维码
购物车
(
0
)
供应
求购
公司
团购
展会
资讯
招商
品牌
人才
知道
专题
图库
视频
下载
商圈
推广
热搜:
采购方式
甲带
滤芯
气动隔膜泵
减速机
减速机型号
履带
带式称重给煤机
链式给煤机
无级变速机
首页
供应
求购
公司
团购
展会
资讯
招商
品牌
人才
知道
专题
图库
视频
下载
商圈
首页
>
资讯
>
社会热点
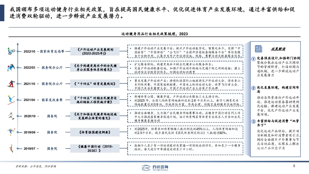
《2023中国运动健身用品行业蓝皮书》
日期:2026-01-03 04:12:18 来源:网络整理 作者:本站编辑
评论:0
《2023中国运动健身用品行业蓝皮书》
【中国服装圈.第
2860
期】
来源:CIC
☆
END
☆
长按识别下方二维码
关注《中服圈》视频号
打赏
更多
>
同类资讯
• 公路货运行业首发蓝皮书 中交兴
0
条
相关评论
推荐图文
推荐资讯
点击排行
0
1
新人小白 如果铁了心想做toB销售 首选制造
0
2
5G基础设施市场深度洞察!权威报告来袭?
0
3
为什么要做知识库项目?
0
4
顺德伦教开挂了!!机车文化节3.0玩出开花?
0
5
数字人助力,团队拍10条变成拍100条!
0
6
5G基站破410万!5G应用如何“上规模”
0
7
建议所有女生去做知识付费!妥妥铁饭碗?
0
8
你为什么会选择ToB销售??来投票
0
9
5G +智慧教育”典型应用场景及案例集
网站首页
|
关于我们
|
联系方式
|
使用协议
|
版权隐私
|
网站地图
|
排名推广
|
广告服务
|
积分换礼
|
网站留言
|
RSS订阅
|
违规举报
|
皖ICP备20008326号-18
(c)2008-2022 免费发布网 All Rights Reserved