
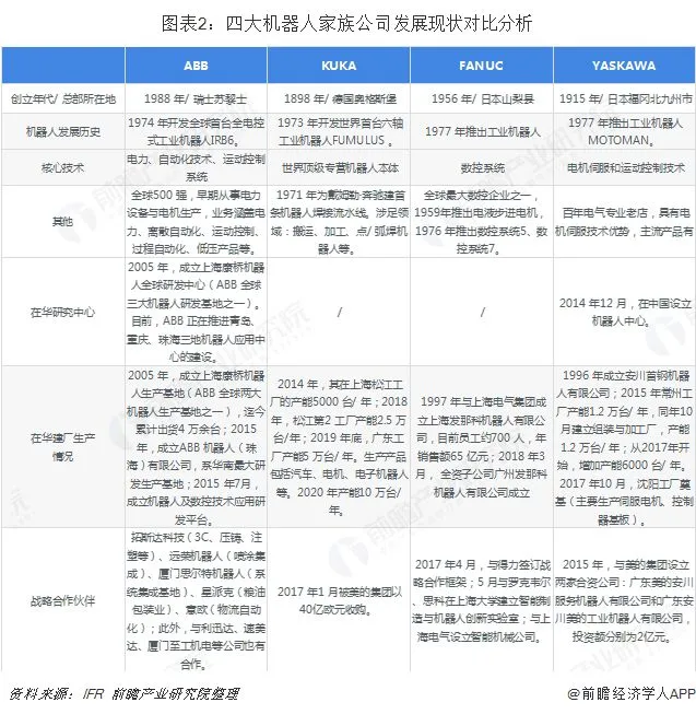
从全球角度来看,欧美、日本等发达国家的工业机器人研制与应用已有五十余年历史,形成了庞大的产业规模。世界著名机器人厂商包括瑞典的ABB,日本的FANUC、Yaskawa,德国的KUKA,美国的Adept Technology、American Robot、Emerson Industrial Automation、S-T Robotics等等,其中,KUKA、ABB、YASKAWA和FANUC四大企业在全球工业机器人市场的占有率超过50%,被称为工业机器人“四大家族”。
工业机器人四大家族:ABB、发那科、库卡、安川电机最初起家是从事机器人产业链相关的业务,如ABB和安川电机从事电力设备电机业务、发那科从事数控系统业务,库卡一开始则从事焊接设备业务,最终他们成为全球领先综合型工业自动化企业,他们的共同特点是掌握了机器人本体和机器人某种核心零部件的技术,最终实现一体化发展。
国际市场竞争状况-日本企业遥遥领先
从企业来看,ABB、发那科(FANUC)、库卡(KUKA)和安川电机(YASKAWA)这四家企业仍是工业机器人的四大家族,成为全球主要的工业机器人供货商,占据全球约50%的市场份额,其中发那科(FANUC)的销售占比最高,占比达到百分之17.3。


欧美各国工业机器人发现现状-日本行业增速明显放缓
近年来,日本高度重视人工智能的发展。2017年,日本政府发布《下一代人工智能推进战略》;日本内阁在2017年至2018年推出《科学、技术和创新战略2017》、《综合创新战略》、《未来投资战略2018》等多份战略文件,都将人工智能摆在重要位置。
2018年日本的机器人接受订货为24.83万台,同样刷新了最高记录。同时,生产和总发货台数也连增4年,分别达到24.03万台和24.21万台,双双创下历史新高。

2018年,JARA的33家会员企业的工业机器人接受订单金额为9632.84亿日元,同比增长2%,总发货金额为9322.94亿日元,同比增长百分之4。

长期以来,美国的机器人产业发展一直处于全球领先的水平。但历史上美国机器人的发展并非一帆风顺,现如今也同样面临着不少问题和挑战。在2018世界机器人大会上,美国机器人工业协会主席JeffBurnstein分析了美国机器人产业的发展现状和前景,以及协作机器人、服务机器人和机器人领域价值链整体的发展趋势。
在2018年上半年,汽车行业的采购订单量确实是在下降,但其他的行业却在以创纪录的速度增长,同比增长约20%。比如生命科学、食品与消费品等行业中的机器人采购订单量实际上都在上涨。美国并没有进行大量工业机器人的生产。这些工业机器人主要是在欧洲或日本生产的,现在有些是在中国生产的。美国擅长的是集成,拥有优秀的系统集成商渠道。美国先进自动化产业协会A3(包括美国机器人工业协会(RIA)、先进视觉与影像协会(AIA)和运动控制和机电协会(MCMA)等子团体)根据IFR数据,2017年美国工业机器人销量约为3.3万台。2018年约为3.81万台。

欧洲为机器人销量第二大地区。其工业机器人销量增加18%,约6.63万台,达到新峰值。德国成为全球第五大机器人市场,比2016年增加约7%,为21404台。2014-2016年,德国工业机器人年销量一直停滞在2万台左右。
意大利机器人销量比2016年增加19%,达7713台。2017年,法国机器人市场持续上升,其机器人销量增加16%,约为4900台;西班牙机器人销量约为4200台,创历史新高。
2017年,除了奥地利、葡萄牙等国家外,其他西欧国家机器人销量略有所增加;北欧国家机器人销量有所减少;除罗马尼亚和斯洛伐克等国家外,中东欧国家的机器人销量都显著增加,土耳其的机器人销量为持续增加。

注:2018年各个地区数据IFR暂未公布,预计公布时间为2019年9月份,故暂时无2018年准确数据,2018-2021年数据都为IFR的预测数。请见谅。
以上数据来源参考前瞻产业研究院发布的《中国工业机器人行业产销需求预测与转型升级分析报告》
文章来源:前瞻网
商务合作:010—88379790转802
免责声明:本文系网络转载,版权归原作者所有。但因转载众多,无法确认真正原始作者,故仅标明转载来源。本文所用视频、图片、文字如涉及作品版权问题,请第一时间告知,我们将根据您提供的证明材料确认版权并按国家标准支付稿酬或立即删除内容!本文内容为原作者观点,并不代表本公众号赞同其观点和对其真实性负责。


