
在人工智能发展的漫长历程中,如何让机器学会创作一直被视为难以逾越的天堑,“创造力”也因此被视为人类与机器最本质的区别之一。然而,人类的创造力也终将赋予机器创造力,把世界送入智能创作的新时代。从机器学习到智能创造,从PGC,UGC到AIGC,我们即将见证一场深刻的生产力变革,而这份变革也会影响到我们工作与生活的方方面面。
AIGC原子能力商业潜力分析
AIGC赋能趋势明显,创意设计输出、前端展示相关的赛道将会率先受益
大模型推出对文本、图像、音频、视频进行了直接性的影响,AIGC为各个行业赋能的趋势已经显现,服务类行业、制造类行业、文娱类行业将会受到较大冲击。

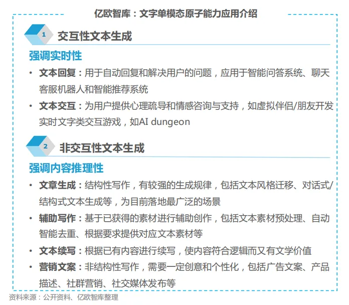
文字模态原子能力作为AIGC语言能力的核心,已有大量的商业应用
AIGC早期发展的重点之一是基于自然语言处理技术的文字单模态原子能力,其包含文本回复、文章生成、内容续写等细分功能。
文字单模态原子能力能够在各职能中落地,主要应用有经营决策,管理协作,产品研发,市场营销,涵盖会议记录、需求分析等。


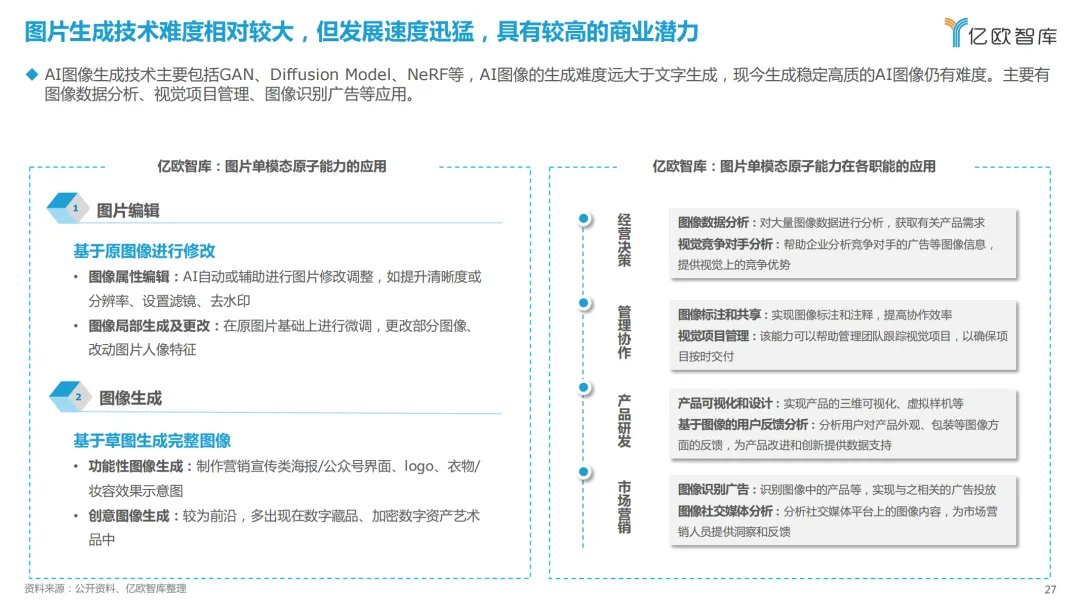
图片生成技术难度相对较大,但发展速度迅猛,具有较高的商业潜力
AI图像生成技术主要包括GAN、Diffusion Model、NeRF等,AI图像的生成难度远大于文字生成,现今生成稳定高质的AI图像仍有难度。主要有图像数据分析、视觉项目管理、图像识别广告等应用。


音频单模态可用于有声内容创作,是文字、图像之后同样具备潜力的赛道
基于AI技术的音乐生成将会是音频单模态原子能力应用领域的快速成长赛道,同时AI音频生成将会对短视频、虚拟偶像、影视剧等文娱领域产生深远且意义重大的影响。
音频单模态原子能力有语音数据分析、声音品牌塑造等细分功能。


虚拟人拥抱AIGC解决成本痛点,拓宽场景应用,产生长期价值
虚拟人已经开始进行广泛的行业应用探索,市场潜力巨大,利用AIGC赋能的虚拟人产业全球规模将于2031年达到5910亿美元。
AIGC可以降低虚拟人的制作壁垒,利用虚拟人技术的快速铺开。同时,AIGC可以驱动虚拟人运作,进行实时交互,拓宽虚拟人的应用场景。

AIGC虚拟人在服务类行业、文化传媒类行业拥有较多的应用
虚拟人主要在服务类行业、文化传媒类行业进行应用,在AIGC的时代,利用自动生成的能力,虚拟人可以实现实时交互、降低建模成本、覆盖多种应用场景,且可扩展性高、降低真人产生的侵权风险。

AIGC利用强大的生成能力及多模态能力助力合成数据多样化,模拟真实世界属性
利用AIGC的生成能力与多模态能力大量合成反映真实数据属性和特征的海量数据,并应用于新兴信息技术,以AIGC自身为例,将在未来成为AI训练数据的主要来源,预计到2030年将完全取代真实数据。
AIGC赋能合成数据,能够解决真实数据获取难、获取成本高、多样性不足、缺乏隐私保护等痛点问题。


AIGC加快合成数据发展应用
结构化数据是指具有明确格式和规则的数据,主要用于服务类行业。在金融行业中可以用来防范金融诈骗。在零售行业中,超市可以将销售历史数据、库存数据和供应商数据合成,以便跟踪产品销售趋势并进行采购决策。
非结构化数据是指没有明确格式和规则的数据,如文本、图像等,主要用于工业制造类行业。在自动驾驶业中可以用来帮助解决系统开发的数据量和多样性不足的问题。

AIGC赋能聊天机器人知识库能力、对于用户的问题进行拟人回复
全球企业都在越来越重视聊天机器人的应用,聊天机器人可以提高生产力和便利性,改善客户服务体验、提升员工利用率,加快与品牌沟通速度,更快解决客户问题和投诉,以及带来更高的投资回报率。AIGC技术可以将知识库的能力灌注至聊天机器人,并通过上下文联系、提示词等手段进行智能回复,同时拒绝不恰当的请求。


聊天机器人成为各个应用的前端场景,成为“可以交互的UI界面”
聊天机器人的应用场景越来越多样化,能够提高人们事务处理的效率,节省人们的时间与精力。通过聊天机器人,企业能够提高生产效率,加快反馈速度,优化客户体验,从而增强企业的竞争力。

以下是报告节选正文内容:





扫码加入社群获取完整报告

文章不错,点个在看






