刷爆的ChatGPT什么算法这么强!台大李宏毅老师国语讲解《ChatGPT (可能)是怎么炼成的 》!
深度学习算法发展简述,从DNN到Transformer再到ChatGPT
最新《ChatGPT》报告, 风口已至,商业化落地加速, 14页pdf
ChatGPT与AIGC深度报告:引领AI新浪潮,AIGC商业化启程
ChatGPT研究框架(2023),72页ppt详解现象级ChatGPT发展历程、原理、技术架构详解和产业未来,
ChatGPT 专题| ChatGPT报告:从ChatGPT到生成式AI:人工智能新范式,重新定义生产力,100页pdf
【ChatGPT系列报告】ChatGPT研究框架,64页pdf
【ChatGPT系列报告】AIGC的技术与应用生态发展进入新阶段,引领内容产业大革命,
【ChatGPT系列报告】AIGC专题二:ChatGPT更懂人类的叙事
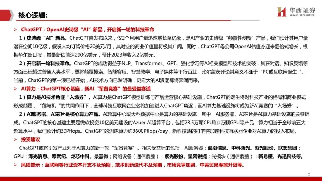
ChatGPT:OpenAI史诗级“AI”新品,开启新一轮的科技革命
1)史诗级“AI”新品。ChatGPT自发布以来,仅2个月用户量迅速增长至亿级,是AI产业的史诗级“颠覆性创新”产品,我们预计其用户量潜在空间10亿级,假设人均订阅价格20美元/月,其对应的商业价值量将极其广阔。同时,ChatGPT母公司OpenAI估值亦迎来翻倍式增长,根据华尔街日报,其最新估值达290亿美元,预计2023年收入2亿美元。
2)开启新一轮科技革命。ChatGPT的成功得益于NLP、Transformer、GPT、强化学习等AI相关模型和技术的突破,其在对话、知识反馈等方面已远超过普通人类水平,更将颠覆搜索、智能客服、智慧教学、电子媒体等千行百业,比尔盖茨评论其意义不亚于“PC或互联网诞生“。当前,ChatGPT的第一浪已经开始,AI技术方向已然明确,更宏大的AI浪潮即将奔涌而来。











专知便捷查看
便捷下载,请关注专知公众号(点击上方蓝色专知关注)
后台回复“CG46” 就可以获取《【ChatGPT系列报告】AIGC行业深度报告:ChatGPT打响AI算力“军备战”》专知下载链接





