
前 言
对于AIGC的发展,2023年是具有标志性的一年。互联网、文娱、游戏、科技企业乃至央企国企、科研院所都前赴后继地布局AIGC领域,将其上升为公司策略,AIGC“强势出圈”,成为舆论场中的焦点。但与此同时,AIGC产业高速发展,风险暗礁“涌现”,如失业焦虑、AI侵权、AI诈骗、监管困难等一系列问题和乱象丛生。
本报告从AIGC行业整体发展现状与舆论环境、热门企业竞争布局、热门产品优势特点等方面进行分析,找寻相关热点、亮点与难点,并提出相应的舆情风险预警与营销布局建议,以期为AIGC相关主体发展提供参考。
报告内容

部分报告展示样式

获取报告| 扫码留咨

01
发展现状篇
2023年AIGC成为话题顶流,在世界经济论坛发布的“2023年10大新兴技术”中,AIGC排名第二位。业界普遍认为,AIGC标志人工智能进入2.0时代。
(一)
AIGC快速发展,催生全新业态
1.AIGC发展历经三大阶段
AI(Artificial Intelligence)称为人工智能,它是通过计算机程序和算法来模拟人类的思维和行为,实现自主学习、推理、决策等的一种技术。而AIGC(Artificial Intelligence Generated Content),称为生成式人工智能,就是利用人工智能技术自动生成内容,目标是能够模仿和创造类似人类创作的内容,并能够适应不同的应用场景和需求。简言之,AI是一种技术,而AIGC是AI在内容创作领域的具体应用。
AIGC最早可追溯至20世纪50年代,艾伦·图灵提出“图灵测试”,首次提出人工智能的概念。中国信息通信研究院发布的报告《人工智能生成内容(AIGC)白皮书》中将AIGC发展总结为三个阶段:
(1)早期萌芽阶段(1950年-1990年):此阶段受限于科技水平,AIGC仅限于小范围实验。80年代末至90年代中,由于高昂的系统成本无法带来可观的商业变现,各国政府纷纷减少了在人工智能领域的投入,AIGC没有取得重大突破。
(2)沉淀积累阶段(1990年-2010年):从实验性向实用性逐渐转变。深度学习算法、图形处理单元(GPU)、张量处理器(TPU)和训练数据规模等都取得了重大突破,但AIGC发展仍受到算法瓶颈的限制,效果有待提升。
(3)快速发展阶段(2010年-至今):深度学习模型不断迭代,AIGC取得突破性进展。自2014年起,随着以生成式对抗网络为代表的深度学习算法的提出和迭代更新,AIGC迎来了新时代,生成内容百花齐放,效果逐渐逼真直至人类难以分辨。

图:AIGC发展阶段及特点介绍
数据来源:中国信息通信研究院
目前,AIGC产业链已经基本形成基础层、模型层、应用层三层架构。(1)基础层:提供数据、算力和预训练模型支撑,包括芯片、传感器、大数据、云计算等,具有较高的准入门槛。(2)模型层:即垂直化、应用化、场景化的模型和应用工具,主要分为通用大模型和行业大模型。模型层为关键卡口,在一定程度上限制上下层级的发展。(3)应用层:将人工智能技术和商业场景结合,提供行业解决方案服务、硬件产品和软件产品,包括智能产品和场景应用,主要分为图像、音频、文本、视频等模态。
2.AIGC有望成为内容生成主流
内容创作维度发展大致可分为四个阶段:专业生成内容(PGC)、用户生成内容(UGC)、AI辅助生成内容、AI生成内容(AIGC)。其中,PGC和UGC是目前内容创作生态所处的两个阶段,但因其受生产力、生产方式等条件所限,生产潜力正在逐渐降低。从发展趋势来看,AIGC有望成为内容生成的主流形式。
中国信息通信研究院认为,AIGC技术演化出了三大前沿能力:(1)智能数字内容孪生能力:在深入理解数据内容的基础上,实现一系列高效、准确、智能的数字内容孪生任务。(2)智能数字内容编辑能力:构建虚拟数字世界与现实物理世界间的交互通道。一方面,对数字内容的编辑和控制;另一方面,数字内容编辑技术是实现数字仿真的基础。(3)智能数字内容创作能力:让人工智能算法具备类似甚至超越人的创作能力。
简言之,AIGC能够提高内容生产的效率和质量、拓展内容生产的范围和深度、创新内容生产的方式和形式。由此,AIGC的应用范围非常广泛,包括但不限于文本、图像、音频、视频、代码等,AI绘画、AI写作、AI对话、AI播客、AI搜索引擎等都属于AIGC的分支。未来随着AIGC技术的不断发展,必将开拓全新应用场景。

图:AIGC应用场景举例
数据来源:网络公开信息整理
(二)
政策密集出台,力促行业发展
1.国家政策明确鼓励行业发展
“十三五”时期,中国开启人工智能商用新纪元。2015年国务院出台《关于积极推进"互联网+"行动的指导意见》首次将人工智能纳入重点任务,自此我国人工智能步入新发展阶段;2017年国务院发布《新一代人工智能发展规划》,确立了新一代人工智能发展三步走战略目标,将人工智能上升到国家战略层面。进入“十四五”时期,人工智能迈入高质量发展阶段。《中华人民共和国国民经济和社会发展第十四个五年规划和2035年远景目标纲要》和《“十四五”数字经济发展规划》强调,人工智能要继续进行研发突破和迭代应用,深化应用端多场景渗透。
2023年7月13日,国家网信办联合国家发展改革委、教育部、科技部、信息化部、公安部、广电总局七部门联合发布《生成式人工智能服务管理暂行办法》,自2023年8月15日起施行。这是我国AIGC行业首份监管文件,明确了对于生成式人工智能产业的支持和鼓励态度,从生成式人工智能服务提供者的算法设计与备案、训练数据、模型,到用户隐私、商业秘密的保护,监督检查和法律责任等方面提出了相关要求,在原理和制度层面更好地兼顾了谨慎合规的管理要求和鼓励市场化的发展需要,且为市场提供了较好的弹性支持。
表:2021年-2023年国家层面“人工智能”领域部分重要政策

数据来源:拓尔思分析师整理
......
查看全部内容 请后台获取
02
行业舆论篇
2023年AIGC相关话题不断刷爆网络,其强大的内容生产能力引发多领域的变革,受到世界范围关注。
(一)
热度居高不下,引发全球关注
2023年1月ChatGPT成为席卷全球的现象级应用,累计用户突破1亿人次,成为史上用户数增长最快的消费者应用,AIGC相关热度明显升高。此后随着微软和谷歌等科技巨头的接连布局,相关热度保持高位。

图:“AIGC”全球热度走势图
数据来源:谷歌热度
从国内舆论声量来看,2023年至今,全网关于AIGC的讨论量超过313万篇/条。2月初ChatGPT热度蔓延至国内,AIGC相关声量陡增至40.2万篇/条;3月百度推出“文心一言”,带动声量持续升高;4月国家网信办发布《生成式人工智能服务管理办法(征求意见稿)》公开征求意见,引领声量达到峰值63.3万篇/条,之后热度有所降低;7月《生成式人工智能服务管理暂行办法》正式公布,带动声量达到次峰值46.8万篇/条。目前,AIGC热度不减。

图:“AIGC”国内信息声量月走势图
数据来源:拓尔思 网察
(二)
信息分布广泛,内容差异明显
1.信息集中微博和新闻网站
2023年至今的数据显示,用户了解、讨论AIGC相关信息的渠道主要集中在微博和新闻网站,两个渠道的信息量分别为28.8%、22.5%;微信、新闻app、自媒体号三个平台的信息量占比也在10%以上;其他平台声量占比较少。

图:AIGC相关信息渠道分布情况
数据来源:拓尔思 网察
2.微博热搜话题渗透各行各业
监测时间内,共有170余个与AIGC相关的话题登上微博热搜,累计阅读量近110亿次,涉及科技、文娱、教育等多元领域。整体来看,科技领域有关话题上榜频次较高,占比达到34.1%;其次,文娱类话题数量也较多,占比近三成;教育、法律、就业类话题占比在8%-12%之间。

图:AIGC相关微博热搜类型分布情况
数据来源:拓尔思分析师整理
科技类话题中,#ChatGPT#热度最高,话题阅读量达7.1亿次;文娱类话题主要围绕AI绘画、AI换脸、AI换声等展开,#AI绘画#话题阅读量超6亿次;教育类话题,涉及考试、论文等;法律类话题集中讨论AIGC的侵权和诈骗问题;就业类话题关键词为失业、替代;经济类、交通类、其他类话题分别涉及股市、消费、代驾、体育等领域。
表:AIGC相关微博热搜阅读量TOP10

数据来源:拓尔思分析师整理
3.各个平台热点内容大相径庭
除微博平台外,新闻网站、微信、新闻app、自媒体号热门内容较为相似,以行业最新动态为主,如与《生成式人工智能管理暂行办法》相关的内容热度较高。
表:新闻网站热门文章TOP5

数据来源:拓尔思 网察
抖音、哔哩哔哩、知乎、小红书等热门平台,信息占比数量虽然较少,但用户关注内容更具针对性和差异性。如抖音和哔哩哔哩网站等短视频中,热门视频均以科普性、教学性内容为主;知乎平台多是一些对行业的探讨性问答;小红书平台则包含热门应用推荐、相关岗位介绍、具体应用教学等。

图:哔哩哔哩、小红书平台AIGC相关热门内容
图片来源:哔哩哔哩、小红书
......
查看全部内容 请后台获取
03
企业产品篇
面对这场空前的AIGC浪潮,各大科技公司都开始“排兵布阵”,纷纷快速集中优势兵力投身于这场“宏大战役”之中,试图在AIGC开启的AI2.0时代中,再度占领竞争制高点。
(一)
企业争相布局,迎来发展风口
1.各类型企业跟风入局
自2023年以来,微软、谷歌、百度、京东为代表的一批科技巨头坚定入局,不断推出新技术和应用,催生AIGC产业大爆发,并加速由基础层向应用层的商业化进度。本报告选取了2023年初至今,发布了AIGC相关产品或在此领域有重大布局的150余家国内企业和研究机构,对其特点进行分析。
从主体类型来看,百川智能、出门问问、第四范式等AI创企数量较多,占比超三成;中国电信、携程、有连云等垂直领域的行业类公司占比次之,为19.5%;各类大学、研究院以及华为、蓝色光标、拓尔思等信息技术公司占比也分别达到16.2%和14.3%;金山软件、清瑞智能等科技公司占比也在10%以上。而百度、腾讯、阿里等互联网大厂虽然占比略少,但产品的种类和影响力占据高位。

图:2023年热门AIGC企业及研究机构类型分布情况
数据来源:拓尔思分析师整理
从地域分布来看,相关企业及研究机构分布在18个省市,北京相关的企业及研究机构最多,高达71个;其次上海、浙江、广东相关的企业及研究机构分别达到25个、17个、16个。上述地区是人才和高校分布较多的地区,为AIGC发展提供关键智力要素支撑。

图:2023年热门AIGC企业及研究机构地域分布情况
数据来源:拓尔思分析师整理
2.公司业务布局呈现不同特点
目前,AIGC领域居声量头部的国内外公司多为深耕行业多年的科技巨头。国内包括百度、腾讯、阿里、科大讯飞、华为、网易等多家公司均已宣布在生成式AI产业有相应布局。国外方面,已有包括微软、OpenAI、谷歌、苹果等轮番暗战。其中,百度因推出大模型“文心一言”在国内讨论度最高,2023年至今累计声量超260万篇/条。此外,也有不少新兴科技公司和独角兽企业,多分布在国外,如OpenAI、Stability AI、小冰、超参数等。
表:AIGC相关公司声量TOP20

数据来源:拓尔思 网察
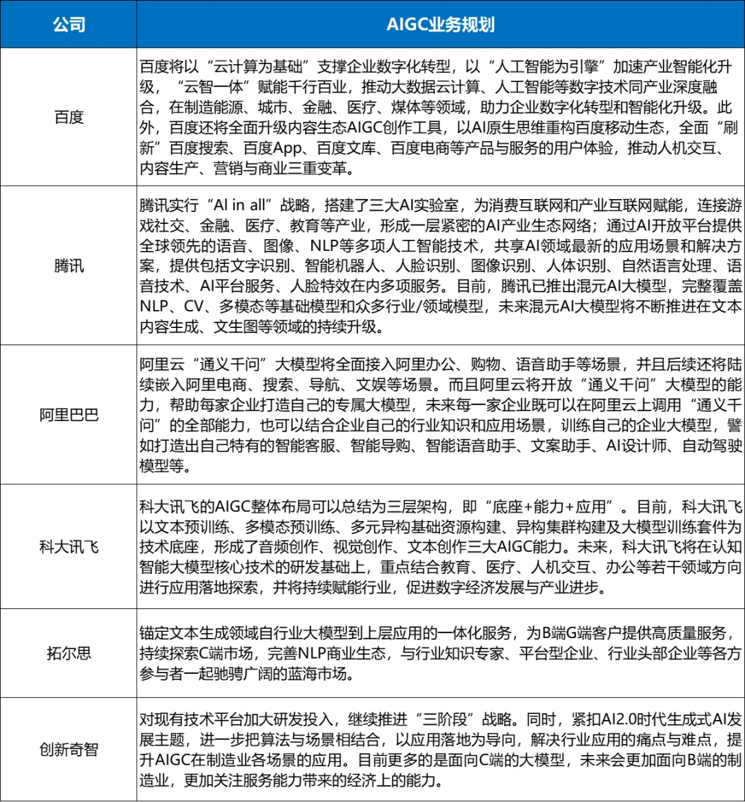
多样的公司类型也使不同公司业务布局呈现出多元化特点。以上市公司为例,头部上市公司如百度、科大讯飞、腾讯、拓尔思、创新奇智等,均围绕公司主责主业方向拓展和延伸,进行多元化的业务布局。未上市的AIGC领先公司如阿里巴巴、抖音、华为、小冰、启元世界、影谱科技、云舶科技、联汇科技、一览科技、视拓云、智源研究院、出门问问、无界AI等,也持续推进业务布局优化和结构调整,在特定领域深耕。
表:中国AIGC领域主要公司业务规划

信息来源:网络公开信息整理
3.舆论聚焦企业技术研发和营销
企业专利申请和公开数量呈上升趋势,技术研发强度高。AIGC属技术密集型行业,对技术要求较高。当前,我国AIGC行业专利申请及专利公开数量整体上升,行业内上市企业研发强度整体也较高。总体上看,带来良好发展机遇的同时也加剧了企业在技术上的内卷程度。
前瞻产业研究院数据显示,目前,华为、百度的专利数量遥遥领先于同行业的其他企业,互联网大厂、电商头部企业也极具优势。以小冰为代表的独角兽企业虽专利数量不及头部企业,但在某些细分领域也是行业领先。
加马数据:中国企业在布局领域基本涵盖了AIGC全产业链相关的环节,同时布局企业的研发能力与资本实力也较为强劲。但相比于美国,中国企业在芯片制造、大模型研发等环节竞争力较弱。中国企业在产业链薄弱环节的追赶难度较高,这也将成为发展挑战。
(二)
“百模大战”开启,行业断层明显
1.大模型成为竞争“高地”
大模型的开发由来已久,不少企业早有布局,如百度2019年开始布局“文心大模型”;华为2020年开始布局“盘古大模型”等。2023年,ChatGPT的横空出世引发了新一轮AI大模型热潮,目前,国内市场大模型数量超过120个。
百度发布“文心一言”打响了“百模大战”的第一枪,之后阿里、科大讯飞、华为等越来越多的企业和科研机构投入到这场“战役”之中,7月“2023世界人工智能大会”中,有20余款模型新品在大会上发布或宣布即将发布。2023年至今,“大模型”相关声量超过370万篇/条,并呈现逐渐走高态势。

图:“大模型”相关声量走势情况
数据来源:拓尔思 网察
随着各大厂商的竞相追逐,AI大模型的战场正在分化为通用大模型和垂直大模型两个赛道。通用大模型是指适用于多个领域或行业的大模型,而行业(垂直)大模型是指针对某个特定领域或行业的大模型。据统计,目前国内市场中通用大模型和行业大模型的占比分别约为23%、77%。

图:国内不同类型模型占比情况及大模型举例
数据来源:拓尔思分析师整理
......
查看全部内容 请后台获取
04
现存问题篇
不可否认AIGC技术及相关应用的“强势出圈”,为各行各业带来了新的变革与机遇,但与此同时,也暴露出了一系列问题风险。
(一)
问题渐次显露,引发舆论争议
随着AIGC的应用范围越来越广,部分争议性话题也随之出现。对舆论场数据情感进行分析,中性情绪信息占比最多,超过六成;正面情绪信息占比达到三成;负面情绪占比近7%。

图:AIGC相关舆情正负面占比情况
数据来源:拓尔思 网察
这些负面情绪中,有较大部分是由虚假信息、版权纷争、就业焦虑等问题引发的。从近半年AIGC相关领域信息声量构成显示,舆论对于AIGC引发的社会问题、安全问题更为关注,两者声量均超过了30万篇/条。同时,也有不少言论提及侵权问题和监管问题,不容小觑。

图:AIGC引发的相关问题声量情况
数据来源:拓尔思 网察
(二)
问题渐次显露,引发舆论争议
AIGC应用已经逐渐渗透到人们日常生活的方方面面,因此也不可避免地引发了一系列社会问题,主要集中在就业、教育两个方面。
1.失业焦虑与人才短缺共存
最为舆论关注的问题当属AIGC带来的“失业焦虑”。AIGC可以实现以较低的成本、百倍千倍的生产速度,创造出有独特价值和视角的内容。这意味着,很多传统的内容生产者将面临失业风险。今年,ChatGPT的火爆引发了人们对于此类问题的集中讨论,#可能被chatgpt取代的10大职业##chatgpt会不会使底层程序员失业#等微博话题陆续出现,热门话题阅读量破亿次。

图:失业问题相关舆情走势情况
数据来源:拓尔思 网察
对此,不少专业人士表示,AIGC会取代一些低效的、重复性较高的工作岗位,如目前部分电商平台开始使用AI模特,让时装模特从业者感到威胁。但与此同时,AIGC新应用不断推陈出新,相关人才的供需矛盾日益凸显。有专业人士和行业调研表明,目前AI行业人才缺口巨大,人才高薪难求。
欧盟科学院院士、中国人工智能学会名誉副理事长任福继表示:“整体而言,人工智能行业的人才需求不会出现颠覆式变化。但与GPT紧密相关的预训练模型、对话机器人、AIGC等领域将出现人才缺口。”
拉钩招聘大数据研究院发布《2023第一季度AIGC人才供需报告》显示,2023年第一季度,AIGC人才的招聘需求连续三月攀升;AIGC领域技术人才缺口明显,供不应求。
......
查看全部内容 请后台获取
05
未来展望篇
(一)
舆情风险预警
1.警惕内容、数据、法律方面的负面舆情
AIGC技术及服务在多领域存在巨大的发展潜力。然而,潜在的“技术+资本”垄断、伦理道德标准不清、侵权责任模糊以及数据安全风险等新问题或将引发AIGC信任危机。
基于此,建议各方对AIGC发展所带来的衍生问题提高重视,协同治理为市场提供较好的弹性支持。日前,有关部门颁布了AIGC的相关政策,建议各部门在实施政策时科学审慎引入事前监管,建立健全AIGC领域科技伦理规范,搭建侵权责任认定规则,夯实AIGC可信发展基础。同时,企业应加速技术创新与应用创新,围绕AIGC产业发展与治理需求,聚焦算法技术攻关,加速共性技术和基础产品研发,合理设置收费标准,促进产业化繁荣发展。平台可通过对AIGC进行显著标识,禁止利用AIGC创作、发布违背科学常识、弄虚作假、造谣传谣的内容,提供侵权反馈渠道等方式增加AIGC内容的透明度和可信度,促进不同平台之间的数据共享和交流。对于媒体而言,无论是在内容生产、传播格局、娱乐认知或者传媒生态方面,AIGC都会带来颠覆性影响。因此,面临AIGC所带来的变革、挑战、风险,主流媒体需要承担起主流价值观算法的引导责任,积极理性发声,发挥好桥梁纽带作用。
2.警惕盲目跟风导致影响力难达预期
目前,AIGC市场逐渐出现“参赛者”越来越多,但“流量池”越来越小的特点。一方面,AIGC赛道“拥挤”,各类大模型和应用层出不穷。而这些热门产品均来自头部大厂,多数产品集中在腰部,影响力较低。同时,随着产品越来越多,同质化也将不可避免。另一方面,用户“流量池”开始缩减。热门应用关注度和影响力下滑,如ChatGPT的访问量出现增速下滑;部分创业公司被迫“卖身”,如美团收购了大模型公司光年之外等。
因此,AIGC相关主体要及时了解整体市场及竞品动向,持续开展舆情监测及动态追踪,从而把握重要发展时间节点,研发新兴应用场景,占据市场优势地位。
......
查看全部内容 请后台获取
获取报告| 扫码留咨

// End //



