

一、日欧企业垄断全球高端市场,国产崛起
从全球来看,德国、奥地利、中国、日本、韩国和加拿大六国塑料成型设备产量约占全球总产量的80%。欧洲及日本等制造强国在塑料机械领域非常重视创新,全球超过45%以上的塑料机械专利由欧洲公司拥有,每年一半以上的出口额也来源于欧洲。以德国为代表的欧洲国家生产的精密注塑机、大型注塑机等具有高技术含量和高附加值,利润率很高,几乎垄断高端市场。而日本生产的电动注塑机,在北美地区市占率达到30%,主要在快速周期成型、高精度微型化注塑方面占据明显优势。

虽然注塑机的高端市场主要被日欧垄断,但我国正在缩小和日欧的差距,中国企业基本占据中端市场份额,龙头企业正在高端区域和进口企业拉近。恩格尔、德马格等公司在2001年后入驻中国,受益于国际品牌制造往中国市场转移,同时也带动相关产业链发展,国产塑料机械技术也在不断提高,我国塑机进口量不断下降,在中国生产塑机市场份额(国际品牌在中国制造基地+国产企业崛起)在2006年的时候仅为47%,但经过几年的发展目前已经占比81%以上,拥有主导性的地位。其中以海天国际为代表的国产注塑机设备,在过去的二十年里不断挤占国际品牌的份额,目前产量已占全球近1/3,产量市占率达全球第一。
二、海天国际2017年营收创历史新高
2017年,海天国际注塑机产量为3.50万台,销量为3.58万台,海天国际在国内注塑机整体市占率达到40%以上,大型注塑机市占率更是接近80%左右。
2017年,海天国际营收达到101.86亿元,同比大幅增长25.8%;净利润达到20.05亿元,同比大幅增长29.31%,,两项指标均达到历史新高度。

三、海天国际龙头地位稳固,第二把“交椅”争夺白热化
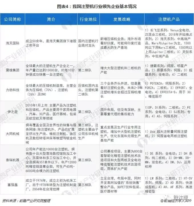
目前,我国注塑机行业已经形成长三角和珠三角两个产业群,其中长三角地区的宁波地区以海天为龙头,注塑机发展迅猛,年产量占国内注塑机年总产量50%以上,占世界注塑机的三分之一。具体来看,宁波的海天国际在国内不管是产量还是产值上都占据绝对的领先地位,分别占比35%和43%,属于第一梯队,震雄、伊之密、博创、泰瑞和力劲等处于第二梯队。在行业龙头确定的情况下,对于二三四位的"排位赛"之争将是未来几年注塑机厂商的主线。


以上数据及分析均来自于前瞻产业研究院《2018-2023年中国全电动注塑机行业市场前瞻与投资战略规划分析报告》。
文章来源:前瞻经济学人





