
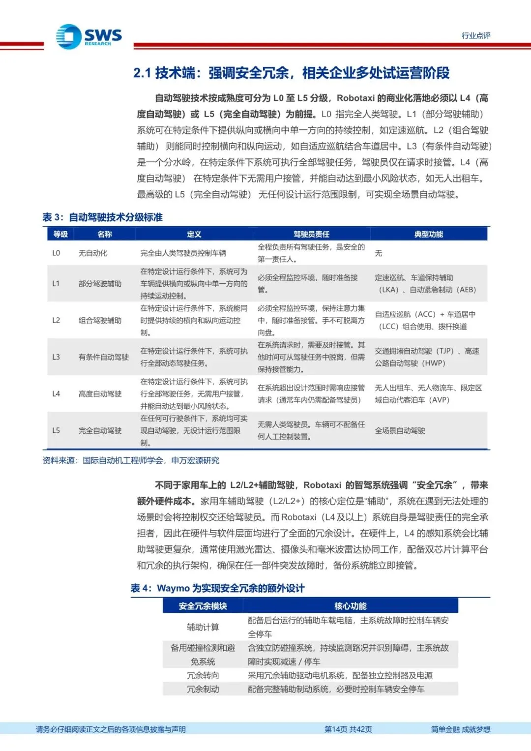
Robotaxi重塑出行行业:一场技术驱动的产业链重构。Robotaxi可通过L4级自动驾驶技术替代人力,降低网约车运营成本,抬升行业利润空间。当前无人驾驶技术路线已从早期多路径探索转向以多模态传感器融合+端到端学习为主流的技术收敛阶段,Waymo等企业验证了算法可靠性与场景泛化能力,事故率较人类驾驶员显著降低,验证了技术可行性,为商业化落地奠定基础。
以下为报告节选:


















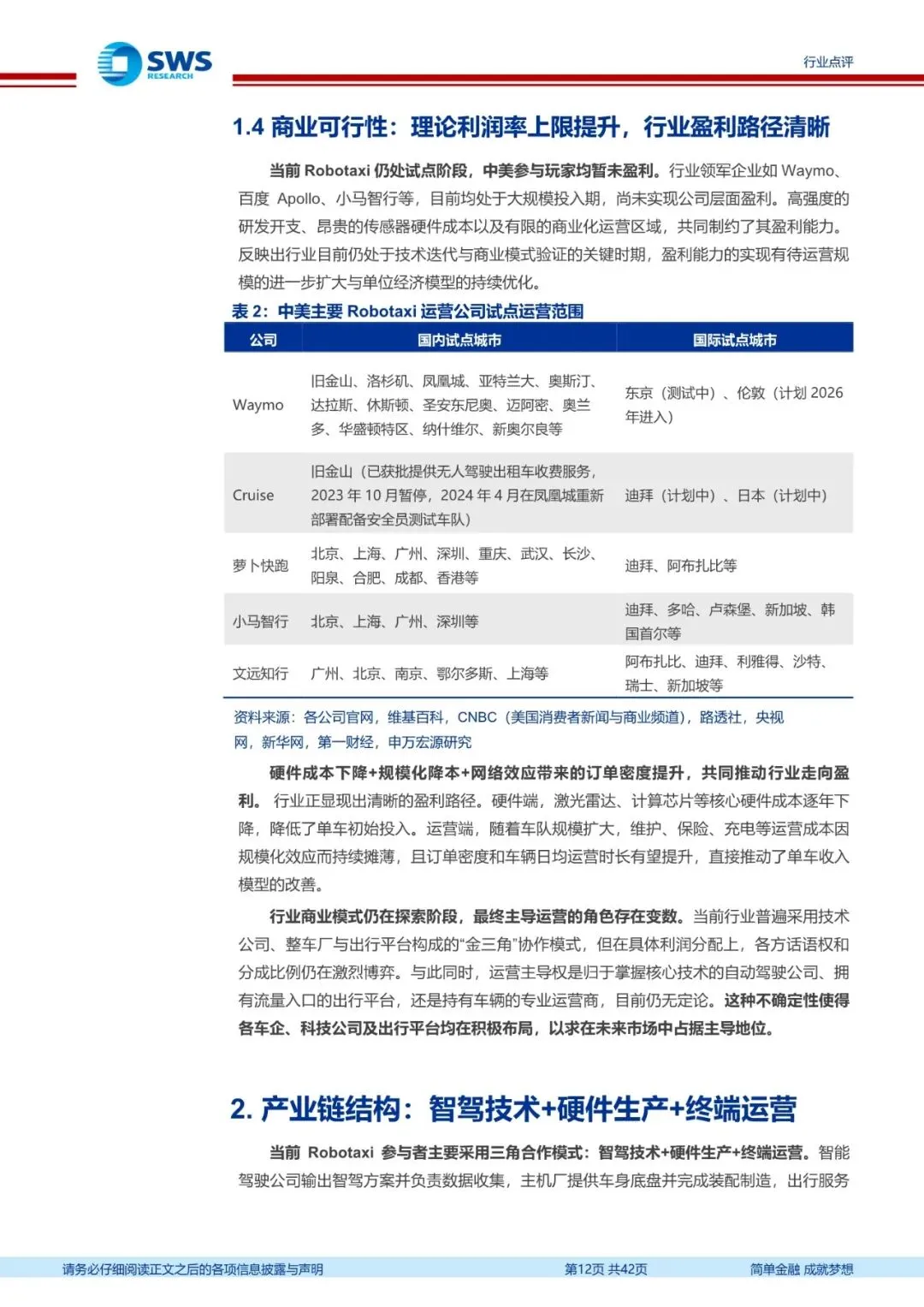
......
需要批量下载和及时更新最新汽车行业分析报告的朋友,可以加入我们的《车友圈》分享会,大量的中外文精品汽车行业分析报告及各类专题资料将会优先分享到车友圈中,加入即可下载全部报告。
《车友圈》加入请扫描以下二维码
↓↓↓

PS:加入《车友圈》1年内可免费下载《车友圈》内所有的报告,包括:智能网联、新能源、共享出行及传统汽车行业报告等,目前每天仍会新增至少1篇行业报告,欢迎加入。
如果你觉得本期分享的行业报告资料有帮助,欢迎把文章分享给身边更多的朋友~~~更多最新行业报告,请加入车友圈~
温馨提示:有任何问题可咨询相关工作人员,微信号:qichezhidi

长按上方二维码一键添加小编


