中国社会科学院金融研究所联合中小微企业数字化转型调查课题组,在2025年10月发布的《点亮灯塔:中小企业数字化转型最佳实践案例集》中,用32个真实案例验证了一个趋势:数字化不是大企业的专属,中小企业抓准机会就能实现效率与业绩双爆发。

这份研报可不是空谈理论,课题组花了3年时间(2024-2026年),走遍全国主要城市,覆盖制造、服务、农业等多个行业,所有案例都获得企业书面授权,真实性和权威性拉满。核心结论很明确:2024年政府工作报告明确“中小企业数字化赋能专项行动”,力争2027年中小企业上云率超40%,这波政策红利,早转型早受益。
先看几张关键图表,看清转型的核心逻辑:
图表1:营销获客场景技术/业务架构图(研报第4页)

这张图清晰展示了某数字安全企业的全链路平台架构,从门户层的APP、小程序到应用层的CRM、BI数据洞察,再到PaaS层的低代码能力,形成完整闭环。核心是打破销售、行销、交付三大组织的信息壁垒,让数据互通、流程协同,这也是其销售效率提升50%的关键。
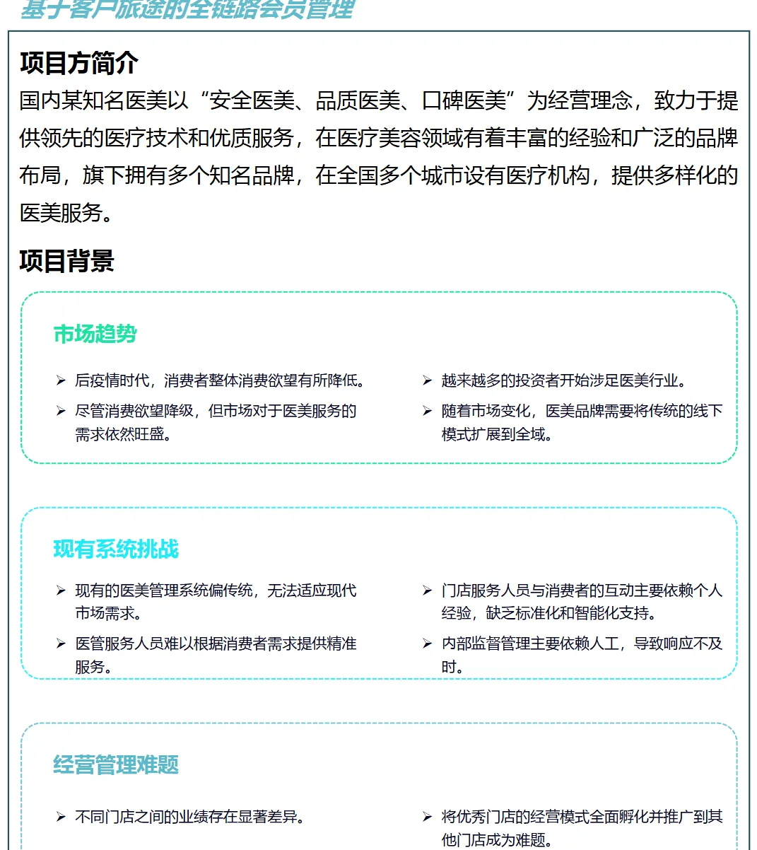
图表2:客户与会员服务场景痛点拆解图(研报第10页)

这张图把医美企业的数字化痛点拆解得明明白白,从会员预约、建档到回访,每个环节都存在人工依赖、数据不准的问题。比如客户自助预约不提醒客服、会员标签分散在微信和SAP系统,这也是很多中小企业的通病,而数字化转型就是针对性解决这些“效率卡点”。
图表3:财务管理场景实施效果对比图(研报第14页)

左侧是传统模式:多组织对账繁琐、合并报表要数周、结算争议频发;右侧是数字化后:3个工作日完成月度合并报表、结算周期大幅缩短、资金周转效率飙升。深圳市双盈电子靠这套系统,几乎消除了财务数据差错,还降低了运营成本。
图表4:制造行业产销一体化创新场景图(研报第41页)

这张图展示了萨震压缩机的数字化架构,从供应链、制造到财务的全流程打通,实现“业财一体化”“四流合一”。核心亮点是公有云支持全球化协同,智能系统实时调整生产计划,最终实现内部协同效率提升40%、成本核算效率提升50%。
32个案例的共性很明显:中小企业数字化不用追求“大而全”,聚焦核心场景就能见效。营销端搞全链路获客,客服端做会员精准管理,财务端打通数据闭环,生产端优化协同流程,每个场景都能带来实打实的收益——医美企业会员复购率提升18%,潘祥记在月饼市场低迷年营收仍增10%,添可客服效率提升60%。
关键是技术门槛不高,低代码平台、AI、大数据这些技术已经很成熟,而且能按需定制。就像老虎涂料用无代码平台,一个月就搭建起评价应用,还能自主维护,大幅降低了外包成本。
现在政策有扶持、技术有支撑、案例有参考,中小企业数字化已经不是“选择题”而是“生存题”。这份研报用真实案例证明,数字化不是烧钱游戏,而是投入少、见效快的转型捷径。
想解锁完整32个案例的详细操作路径?可以加入我的知识库,获取这份研报完整版,还有更多行业数字化工具包,帮你少走弯路



