推广 热搜: 采购方式  甲带  滤芯  气动隔膜泵  减速机  减速机型号  履带  带式称重给煤机  链式给煤机  无级变速机 

2025美妆行业科技应用前瞻报告

   日期:2026-01-02 17:36:02     来源:网络整理    作者:本站编辑    评论:0    
2025美妆行业科技应用前瞻报告

点击进入高姿页面

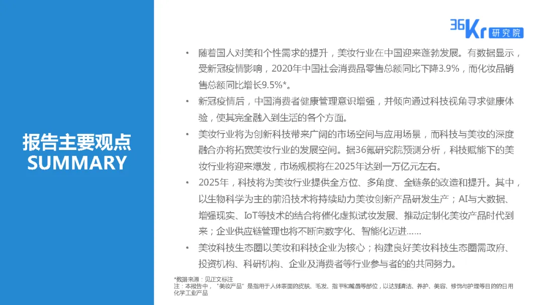
科技与美妆的深度融合。

来源丨36氪研究院

编辑丨柳香秀

来源:36氪研究院(侵权删)

免责声明:C2CC传媒历来重视版权等知识产权保护,本公众号转载各类资讯,是出于传递更多信息之目的,并不以赢利为目的,如本公众号转载之部分资讯、稿件涉及版权等问题,请作者在本公众号发布该文两周内于留言区与我们联系,C2CC传媒会及时处理。


 E  N  D 

更多好文推荐

国货美妆yyds?看完这些“发光”数据你就懂了

科丝美诗答疑新规,注册人/备案人制度的红与黑

又一个“中国化妆品产业集群”落地!

困在盲盒里的泡泡玛特,跨界美妆零售会是解药吗?| 一周鲜事

 
打赏
 
更多>同类资讯
0相关评论

推荐图文
推荐资讯
点击排行
网站首页  |  关于我们  |  联系方式  |  使用协议  |  版权隐私  |  网站地图  |  排名推广  |  广告服务  |  积分换礼  |  网站留言  |  RSS订阅  |  违规举报  |  皖ICP备20008326号-18
Powered By DESTOON