
编者按
中国人素来在全球有注重教育的口碑,由于人口基数巨大、刚需消费和抗周期的特性,教育行业也是中国资本市场最受关注的行业之一。近年来随着互联网、云计算、人工智能等新兴技术日新月异的发展,科技在重塑教育场景、提升教育行业资源配置效率、改造教育产业链条等方面发挥了重大作用,在线教育异军突起,成为近几年来教育行业备受关注的细分领域,也是松禾可可松团队重点跟踪的行业之一。
本次新冠疫情下,教育部于1月29日发出了“停课不停学”的号召,各在线教育平台迅速行动起来,短短2周内通过提供在线课程、搭建云课堂、提供AI辅助教学等方式积极响应政府号召,为抗击疫情贡献了自己的力量。我们在持续跟踪了解行业内核心企业的基础上,及时跟踪本次疫情下各企业的状况并进行分析思考,从发展历史沿革、市场规模、产业链、商业模式、竞争分析、政策环境、发展趋势等方面逐一进行研究分析,形成以下的研究成果与大家分享交流。
松禾可可松基金团队出品
撰稿人:冯泓 策划:郑先敏

冯泓
松禾可可松基金投资总监

郑先敏
松禾可可松基金合伙人
核心观点:
? 经过20多年的发展,中国在线教育行业进入快速成长阶段,在线教育各个细分领域全面开花。
? 付费用户规模超1.6亿人,市场规模超3000亿元,行业增长迅速。
? 产业结构简单,行业巨头涉足产业链多个环节。
? 在线直播课程模式是目前主流的变现方式,但各类模式互相借鉴逐步融合、百花齐放。
? 市场参与者众多、竞争激烈,竞争格局初步成型。
? 鼓励和规范同时进行,K12在线教育最早受到强力监管。
? 强需求和技术进步两大因素驱动行业快速发展,下沉市场潜力巨大。
? 疫情促使在线教育渗透率加速提升,后疫情时代高效能企业成为最大赢家。

1.经过20多年的发展,中国在线教育行业进入快速成长阶段
1.1.概念与定义:运用互联网来完成教育培训活动或过程
中国教育行业是一个年产值达几万亿的大行业,细分领域众多(如下图所示)。根据行业惯例,教育行业基本上可划分为:早幼教、K12教育、高等教育、职业培训、语言学习、素质教育、教育信息化。本报告口径中,在线教育是指运用互联网来完成教育培训活动或过程的行为。只要教师和学员是以互联网为介质来完成或者辅助完成教学活动,不论是早幼教、K12、语言学习还是素质教育等其他细分领域,都涵盖在在线教育的范畴内。因此,在大的在线教育范畴框架下,又有了在线K12教育、在线语言学习、在线职业培训、在线素质教育等在线教育的细分领域。

中国教育行业细分领域划分图
资料来源:艾瑞咨询
1.2.在线教育在教育各个细分领域全面开花,行业进入快速成长阶段
90年代末期,随着互联网传入中国,以101网校为代表的第一批远程教育网站出现,政府鼓励高校积极开展远程教育试点,标志着在线教育行业进入了萌芽阶段。不过受限于当时互联网技术的不成熟,远程教育的产品体验不佳,由于当时互联网在中国渗透率较低,远程教育网站的用户数量也非常少。
2006年到2012年是在线教育行业的摸索生存阶段,这个阶段网络带宽有所提升,行业主流是基于音视频分享的学习社区(比如沪江网)和录制视频课程提供平台(比如新东方在线),用户逐渐上规模,但是普遍缺乏合适的营收模式。

在线教育行业发展历程
资料来源:艾瑞咨询、亿欧智库
随着互联网、移动互联网在国内的快速渗透,以及网络带宽的扩容提升,2013年起,出现了一波在线教育的创业热潮,越来越多的企业面向用户提供各类精准解决用户痛点的产品,如致力于帮助用户使用手机和影视作品练习口语的英语流利说、英语趣配音,致力于帮助孩子在线练习英语口语的VIPKID、DaDa英语,致力于帮中小学生解决在线查题解题的作业帮、猿题库……在线教育行业的创业公司数量突飞猛进,并且吸引了大量的创投资金。这个时期在线教育公司的产品和服务大都能切实解决用户的痛点,受到了用户的欢迎,短期内用户数就突破了百万数量级,有些甚至短短半年内用户量就突破了千万。不过由于此时大部分在线教育产品是工具类产品,用户习惯了免费使用产品和服务,付费转化的难度非常高,创业公司在经历了短暂的用户快速增长的狂喜后开始面临变现的压力,通过各种方式探索可能的商业模式。直到2017年,多家在线教育企业殊途同归、发现在线直播课是一个可以快速规模化变现的商业模式。这个阶段是在线教育行业的模式探索期。这个阶段,随着互联网和移动互联网在新一代教育用户群体生活中渗透率的深化,在线教育几乎渗透了教育行业的各个细分领域(详见下图),并且每个细分领域都有多家企业进行竞争,为用户提供更优质的教育服务。
2018年以来,突破了商业模式限制的在线教育企业进入快速成长阶段,围绕着已找到的商业模式快速打磨迭代产品和服务,积极投入资金资源主动获客并展开市场份额竞争,各个细分领域的市场格局初步形成。

在线教育在教育各个细分领域全面渗透
资料来源:艾瑞咨询
2.付费用户规模超1.6亿人,市场规模超3000亿元,增长迅速

中国在线教育行业用户规模
资料来源:艾瑞咨询

中国在线教育行业市场规模
资料来源:艾瑞咨询
随着互联网、移动互联网在居民日常生活中的渗透,以及在线学习体验和效果的不断提升,用户对在线教育的接受度快速提升。根据艾瑞咨询数据,预计2019年中国在线教育行业用户规模将达到1.64亿人,同比增长21.1%,市场规模将达到3133亿元,同比增长24.5%。预计未来2-3年用户规模和市场规模仍将保持15%以上的快速增长。
不过受到自主学习能力和自控力等多方面因素的影响,从市场结构来看,在线教育行业目前和未来3年的主要市场规模仍然由在线职业培训和在线高等学历教育构成,两者合计所占比重超过60%,K12在线教育在整个在线教育市场中占的比重并不高,但是2017年到2019年保持了超过40%的增速,市场占比快速提升。随着线下K12巨头陆续转战线上,预计未来3年,K12在线教育市场规模仍将保持超过20%的高速增长。

中国在线教育细分市场结构
资料来源:艾瑞咨询

中国K12在线教育行业市场规模
资料来源:艾瑞咨询
3.产业链结构简单,巨头涉及产业链多个环节
在线教育的产业链相对较为简单,上游为技术服务供应商和内容供应商,中游为整合了上游资源直接为客户提供教学产品和服务的平台资源整合方,下游为帮助平台方触达到客户的营销服务供应商和客户。
互联网巨头由于业务布局广泛,在产业链多个环节都有参与,比如腾讯、阿里和头条,不仅在上游提供云服务、工具开发服务和内容,在下游基于微信、头条、抖音等自身平台帮助平台方参与营销服务,本身也搭建了自己的在线教育平台,系统性整合市场上的教育资源面向用户提供服务,比如腾讯课堂、淘宝教育等。
产业链环节上最受关注且占据市场主要份额的,还是各类垂直平台,比如专注K12在线教育的学而思网校、猿辅导、作业帮,专注于在线职业教育的正保远程,专注于在线英语口语培训的VIPKID、51Talk,专注于在线编程教育的编程猫、核桃编程,专注于在线素质教育的VIP陪练等。这些垂直平台在各自细分领域提供了较有竞争力的产品和服务,获得了较大的市场份额,并且近年来成长迅速。

中国在线教育行业产业链
资料来源:可可松基金
4.在线直播课是商业变现的主流,各类模式互相借鉴逐步融合
4.1.商业模式多种多样,在线直播课是主流变现方式
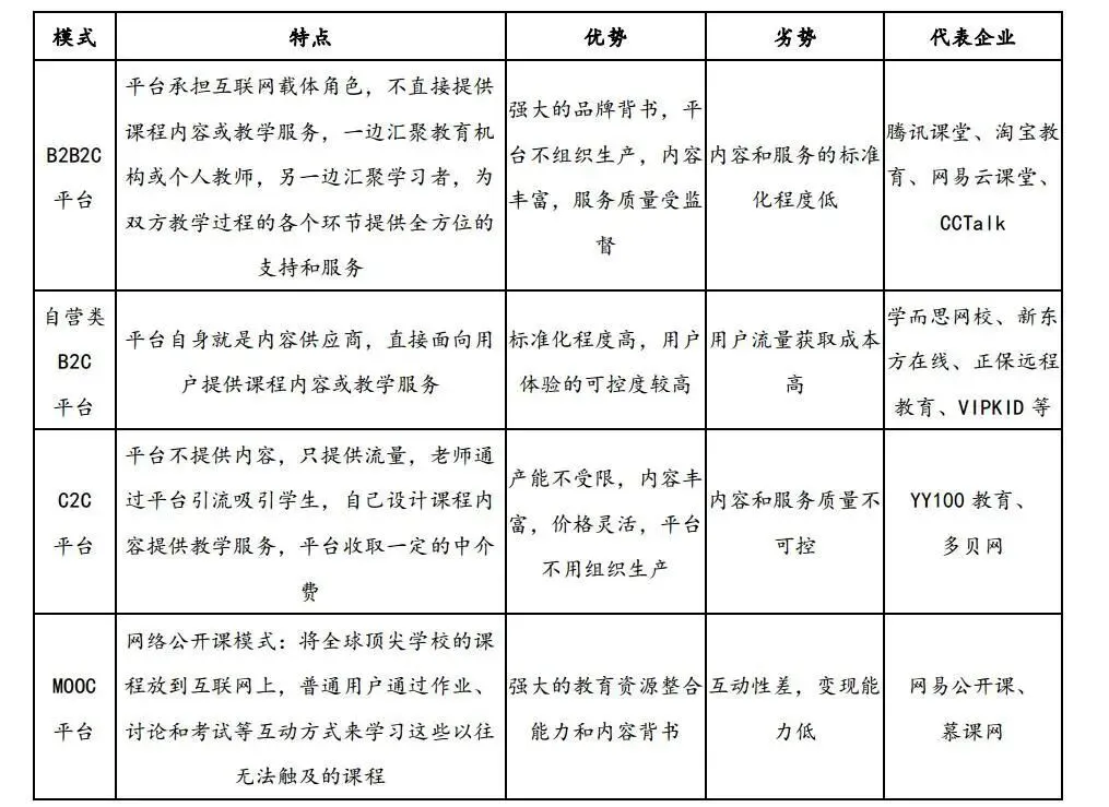
经过20多年的发展,中国在线教育行业的产品和模式不断演化,从平台经营模式来看,主要有B2B2C平台、自营类B2C平台、C2C平台、MOOC平台4种模式,4种模式的特点、优劣对比及代表企业详见表1所示。整体来看,4类平台借助各自的资源优势进行经营,各有千秋。目前在一级市场最受关注的是各种细分领域的自营类B2C平台。

中国在线教育行业主要平台经营模式对比
资料来源:可可松基金
从教学的组织方式来看,主要有录播课和直播课两种模式(详见下表)。录播课是2000年就有的模式,由于其便于组织、成本低、便于用户利用碎片化时间进行学习等优势,具有顽强的生命力。2017年之前录播课一直是在线职业教育和在线高等学历教育领域的主要模式。直播课则是2017年才开始兴起的新模式,由于时效性强、互动性强、教学效果更好,受到用户的广泛欢迎,目前已成为行业主流的教学组织方式。

中国在线教育行业主要教学方式对比
资料来源:可可松基金
从教学的班型来看,直播课又可以细分为一对一、小班课和大班课三种班型(详见下表)。这三种班型也是线下教育行业常见的三种班型。教育行业是一个强效果导向制的行业,从线下教育行业的实践来看,小班课由于既能在一定程度上满足用户的个性化需求达成较好的教学效果,又具有较好的经济模型,是目前线下教育主流的模式。同时由于一对一和大班课独特的优势、可以满足不同用户的需求,目前也是线下教育常见的模式。目前在线教育主流班型是在线一对一和在线大班课,前者以VIPKID为代表,是在线语言培训常见的模式,后者以猿辅导、学而思网校、正保远程教育等为代表,是K12在线教育和在线职业教育、在线学历教育目前比较主流的模式。我们认为,在线教育归根结底解决的还是教学效果与性价比的均衡问题,短期内在线大班课比较容易跑马圈地,是最简单粗暴容易出规模的方式;在线一对一容易出效果,是提高用户口碑最好的方式;但是长期来看具有长期竞争力的还是能有效均衡在线教育受众群体消费能力和教学效果的模式。随着技术进步驱动产品和服务能力的迭代和变革,这种具有长期竞争力的均衡模式是在线小班课还是其他新模式,值得期待。

中国在线教育行业主要班型对比
资料来源:可可松基金
从营收模式上来看,目前在线教育平台的收费方式主要包括2C的课时费、会员费、内容费、增值服务费等,2B的营销费、技术服务费、加盟费等。2C收费是整个行业规模的主要构成,其中课时费是在线直播课最常见的收费模式,会员费和内容费是在线录播课最常见的收费模式,增值服务费则是在线工具类产品最常见的收费模式。
从整体的经营流程来看,在线教育企业主要通过营销广告投放获得感兴趣的潜在用户流量,通过电销或网销将潜在用户流量转化到试听课或者低价课,再通过电销或网销将听过试听课或低价课后有兴趣的用户转化为正式的付费客户。比较良性的模式下,付费客户上完正式课程后会续报(复购)或者转介绍给其他人。从上述流程可以看到,在线教育公司的关键经营行为主要围绕获客和教学:获客的结果决定了公司营收规模能做到多大,获客的效率决定了公司的销售成本有多高,而教学的结果决定了公司营收是否具有可持续性,教学的效率决定了公司的营业成本有多高。

在线教育企业主要经营环节
资料来源:可可松基金
如果从营业收入、营业成本的角度对上述经营流程进行分解,可以看到在线教育企业的经营过程中有三个核心关注点:获客效率、提供产品和服务的能力以及经济模型。
获客效率核心关注获客转化率。获客转化率指的是用户漏斗中通过获客行为从“感兴趣的潜在用户”转化成“付费客户”的比例。在日常经营过程中“感兴趣的潜在用户”是通过营销广告费用投放获得的销售线索,再经过中间的电销网销行为转化为可以贡献收入的“付费客户”,这个过程直接决定了公司的营销费用。在实际经营中常用销售线索成本*销售线索数来测算营销费用。充分市场竞争情况下,每新增用户的成本基本上是市场价格。在同等营销费用预算的情况下,公司获得新增用户数基本上也差不多,销售转化率高的公司产出的付费用户数多,贡献的收入更高,获客效率直接决定了同等营销费用下公司获取营业收入的能力。从目前各个在线教育企业运营的情况来看,营销费用占当期销售流水的比重一般在50%左右,是在线教育企业营业成本中占比最大的一项支出。如何提高获客效率也是在线教育企业经营过程中最重要的课题。
公司提供产品和服务的能力核心关注老用户的留存率和转介绍率。留存率可进一步分解为续费率和退费率。公司的教学产品和服务能力越强,老用户的续费率越高、退费率越低,老用户转介绍给其他潜在用户的转介绍率越高。由于老用户续费或转介绍,不需要新增用户的前置线索获取成本,只需要轻度的电销或者网销介入,因此老用户续费或者转介绍成为付费用户的成本远远低于通过常规营销获客的成本。日常经营过程中,老用户数和转介绍用户数占所有用户数的比重越高,该公司的平均获客成本就越低,同等营业收入规模和经济模型下,公司的盈利能力就越强。
经济模型核心关注公司的成本结构和规模化生产能力。在线教育企业的经济模型一般跟企业提供教学产品和服务的班型紧密相关。一般来讲大班课由于单个老师面向大批量的学员授课,且不考虑个性化诉求,复制难度相对较低,其经济模型要优于小班课和一对一。而一对一,由于单个老师同一时间段只面向一个学生授课,且教学准备环节要充分考虑客户的个性化诉求,存在显著的规模不经济性,其经济模型是最差的。

在线教育企业营业收入指标分解
资料来源:艾瑞咨询、可可松基金

在线教育企业营业成本指标分解
资料来源:艾瑞咨询
从上图可以看到,在线教育公司的获客效率、教学产品和服务能力、经济模型三者往往是紧密相关的,好的产品和服务能力有助于提升公司的获客效率,而经济模型则直接关系到教学效果以及用户/客户对产品和教学服务的体验和评价。
由于高额的获客成本,在线教育企业大部分处于亏损状态。在线直播大班课作为一种备受市场青睐且同时具备规模经济型的商业模式,成为目前在线教育企业商业变现的主流模式。无论是从事在线职业和学历教育的尚德教育,还是从事K12在线教育的猿辅导、作业帮、学而思网校,采用的都是“名师+在线大班+辅导老师”的模式,既在一定程度上解决了名师供不应求的问题,也可以用更低的价格吸引更多用户,同时也支付给名师更多薪酬以吸引名师,而名师又进一步带动了用户的增长,从而形成正反馈循环。
4.2.各类模式互相借鉴,快速融合
2013年以来,各个在线教育企业都在摸索适合自己的商业模式,一边寻求产品和服务的市场差异化,另一方面也在快速学习借鉴市场和同行,使得整个行业的商业模式快速融合趋同。到2019年,大部分的在线教育企业都同时向用户提供在线直播大班课、在线直播小班课、在线一对一和录播课4种产品和服务,一方面满足更多用户的需求、涵盖更广泛的用户群体,另一方面,保持各种模式下的产品和服务提供能力,有助于保持跟随市场快速迭代的步伐。
5. 参与者众多,市场竞争激烈,市场竞争格局初步成型
作为一个市场容量数千亿的市场,纯粹的在线教育创业企业如VIPKID等在各个领域不断涌现,进行产品和服务创新;传统的线下教育机构如好未来、新东方等也纷纷投入在线教育浪潮,通过投资自研等方式布局相关产品、以期打通产业链;BAT、美团、今日头条等互联网巨头也依托流量优势,快速切入市场;中国移动、中国联通、华为等通信公司纷纷局部产业链上游的教育信息化市场;各类有传统教育内容和渠道优势的出版传媒公司也通过布局录播课等数字内容入局。随着不同背景的参与者纷纷进入市场,在线教育行业的市场竞争非常激烈。
以K12在线教育赛道为例,2013-2015年,市场敏锐度最高的新兴创业公司如猿题库、作业帮、VIPKID等纷纷创立为用户提供产品。2016-2018年,随着用户规模的快速增长,国内互联网巨头腾讯、网易、百度一方面快速通过旗下在线综合教育平台腾讯课堂、百度优课、网易100分切入行业,另一方面通过投资支持新兴创业公司中成长最快的平台进行布局,如腾讯投资了VIPKID、猿辅导等。同时期线下传统的K12教育机构也纷纷抢位在线教育,如好未来旗下推出了学而思网校、新东方旗下推出了东方优播。

K12在线教育行业图谱
资料来源:艾瑞咨询
2019年,随着行业突破规模化变现的瓶颈,各类参与者更是重金投入争夺市场份额。2019年暑期K12在线教育行业爆发了一次大规模市场争夺战,几乎所有主流K12在线教育平台,如学而思网校、作业帮、猿辅导,掌门1对1(掌门优课)、一起科技(一起学)、作业盒子(小盒课堂)、VIPKID(蜂校)等,在腾讯、快手、头条等媒体上砸入数十亿元投放广告争抢流量获客,实力较强的机构甚至单日营销投放金额就超过了1000万元。除了前端瞄准高流量APP抢夺生源,各大平台一方面纷纷推出“1元秒杀课”“49元听14节课”等在线秒杀活动,降低用户决策门槛,另一方面重金从互联网和人工智能公司挖掘人才、加速升级技术服务体系,全方位拼营销、拼价格、拼服务、拼质量。经过这场争夺战,K12在线教育行业形成了以学而思网校、作业帮和猿辅导构成的第一梯队,行业格局初步形成。
下图是经过这次市场争夺战,第一梯队的3家机构2019年暑期招生的情况,可以看到3家机构基本上都通过这场争夺战获得了百万级别的招生人次,同时也投入了巨额的营销费用烧钱来保证快速占领市场。根据36氪的数据,2019年秋季中国K12在线教育CR3的市场占有率已经超过了70%,行业集中度相比于传统的K12教育非常高,体现了K12在线教育互联网的属性。

2019年暑期K12在线教育市场争夺战主要机构及基本情况
资料来源:36氪、广发证券发展研究中心
在线教育其他细分领域与K12在线教育行业类似,基本上都出现了各自领域的领先企业。如下图所示,在线教育的各个细分领域都出现了上市公司或者融资轮次已非常靠后、融资金额超过亿元美金的头部企业。在在线少儿英语、在线高等教育、在线驾考等领域都出现了主要市场份额集中在一两家头部企业的现象,市场竞争格局初步成型。

已上市或融资轮次在D轮及以上的在线教育企业
(市值截止到2020-3-5)
资料来源:艾瑞咨询

2019中国在线少儿英语品牌用户占比
资料来源:艾媒数据中心

2019中国在线少儿英语品牌用户占比
资料来源:艾媒数据中心

2019年中国在线驾考品牌用户占比
资料来源:艾媒数据中心
6. 鼓励和规范并行,K12在线教育最先受到强监管
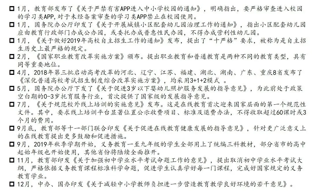
在线教育的发展离不开政策环境,而在线教育的政策环境则跟整个教育行业的政策环境紧密相关。近年来我国教育政策以促进行业稳定、规范发展为目的双线并行,既支持鼓励,又加强规范管理。其中学前教育和K12教育由于涉及到未成年人,受到了相对更加严格的监管。2018年之前行业监管的重心在线下教育,2019年政策开始着力规范在线教育,出台了《关于严禁有害APP进入中小学校园的通知》《关于规范校外线上培训的实施意见》《关于促进在线教育健康发展的指导意见》等政策对在线教育提出更多实操层面的具体要求和鼓励促进措施。

2016-2018中国教育行业政策情况
资料来源:艾瑞咨询

2019年中国教育行业政策情况
资料来源:可可松基金
整体来看,在线教育的监管政策延续了线下教育“既支持鼓励,又加强规范管理”的风格,政策整体对在线教育持鼓励发展的态度——2019年9月底教育部联合十一部门颁发的《关于促进在线教育健康发展的指导意见》,不但支持社会力量举办在线教育机构,满足多样化教育需求,还要求推动学校加大在线教育资源的研发和共享力度,加快线上线下教育融通,扩大优质教育资源的辐射面,并鼓励在线教育企业在职业院校、普通高校建立研发机构和实验中心,促进科研与教学实现良性互动。
而具体到细分领域上,K12在线教育则最先受到了严格监管——2019年7月教育部等六部门联合印发的《关于规范校外线上培训的实施意见》,对K12在线教育在培训内容、培训时长、培训人员、信息安全、规范经营等方面都提出了具体的要求,并明确要求省级教育行政部门要会同网信、电信、公安、广电等部门制定排查方案,组织对本省(区、市)申请备案的校外线上培训开展排查,在2019年12月底以前完成排查工作,对存在的问题提出整改意见。

中国K12在线教育重点监管政策
资料来源:艾瑞咨询、可可松基金
未来,随着在线教育在整个教育行业中的渗透率不断上升,各个在线教育细分领域将迎来更多监管政策的出台。短期来看,在线教育企业可能面临规范带来的产品服务调整、成本增加等压力;长期来看,监管细化和市场规范化将有助于解决在线教育行业原本存在的信息不透明、用户信任度低、过度营销等问题,有助于提升行业的健康稳健发展。随着在线教育各个细分领域逐步规范化、体系化,在线教育行业将进入快速奔跑的合规运行时代。
在中国,教育是改变命运的重要途径,也是提升收入水平的重要投资。中国家庭的教育需求一直非常强烈,即使在在经济衰退期和萧条期,也有很多年轻人会选择教育深造以提升自己在社会的长期竞争力。教育作为一种刚需型消费,在中国有着强劲的需求。
相对传统线下教育,在线教育提供了更丰富的教学资源,可以满足用户的多元化需求,并且不受时空限制,为用户利用碎片化时间学习提供了机会,大大节省了时间和金钱成本,弥补了传统线下教育在学习时间、学习地点和教学资源(主要是优质师资)上的限制,让用户有了更丰富更便捷优质的选择。这种强需求的匹配是在线教育行业快速发展的核心驱动力。

2019中国在线教育用户对在线教育用于的优势认知调查
资料来源:艾媒数据中心
过去十年,随着移动互联网的普及和各类移动应用软件的快速发展,移动互联网快速渗透改造了一个又一个行业。根据CNNIC 发布的第 44 次《中国互联网络发展状况统计报告》,截止2019年6月,在线教育类应用跻身17类常见的互联网应用场景,并且成为其中用户规模增长最快的应用场景。受益于AR/VR、AI等技术的发展和应用,在线教育类应用将提供更加优质的用户体验和效果,在线教育应用使用率仍将继续提升,行业快速发展趋势明确。

截止2019年6月中国网民各类互联网应用使用率
资料来源:CNNIC、中信证券研究部
与移动互联网其他细分领域发展的路径类似,一二线城市也是在线教育行业发展初期各企业重点耕耘的区域。目前在在线教育的各个细分领域,一二线城市的竞争已经非常激烈。以在线少儿英语领域为例,VIPKID起家于北京,VIPjr、Dada英语起家于上海,阿卡索外教网起家于深圳。
由于一二线城市用户的付费能力更强、在线使用习惯更好,各企业在一二线城市都展开了激烈的市场争夺战。经过各种比拼,各企业在师资、课程、销售渠道等方面都存在严重的同质化竞争。而三线及以下城市仍处于发展期,具有较大的发展潜力。以K12课外培训为例,根据北京大学中国教育财政科学研究院的调查,2017年我国一线、二线、三线以下城市的参培率分别是43.4%、48.8%、41.8%,差异并不显著,说明各线城镇居民对教育的重视度和消费刚性是一致的。腾讯课堂用户的地域分布数据也能支撑这个观点:2019年腾讯课堂的一二线城市用户占比为56.6%,来自三线及以下城市的用户占比高达43.4%,说明三线及以下城市的用户也存在强烈的需求。

各级城市或地区K12学科类课外辅导参培率及人均支出
资料来源:北京大学教育财政研究所、国家统计局、中信证券研究部

2019年腾讯课堂用户地域分布
资料来源:艾瑞咨询
值得关注的是,根据北大教育财政研究所的数据,K12教育领域,三线及以下地区接受商业机构的参与率不到10%,而接受个人补习的参与率则高达83%,说明三线及以下的下沉地区对教育培训本身有很高的需求度,只是在形式上还是以个人提供的补习为主。究其原因,与该地区家庭的消费能力紧密相关。根据北大教育财政研究所的数据,2017年三线及以下地区人均培训支出为3911元,而同期一线、二线地区的人均培训支出分别为13244元、7730元,存在非常大的差距。说明三线及以下地区家庭对教育服务产品的价格更加敏感,教育培训机构提供的教育服务价格相对较高,三线及以下地区家庭消费能力无法匹配教育培训机构提供服务和产品的经济模型,因此选择了相对较为便宜的个人补习。而在线教育能够以足够便宜的价格提供优质的产品和服务来满足下沉地区家庭教育消费需求,考虑到下沉地区市场的高基数、高消费需求、低机构参与度、经济模型匹配,在线教育在下沉地区市场存在巨大的发展潜力。

不同地区接受商业机构和个人培训服务的参与率
资料来源:北京大学教育财政研究所、国家统计局、中信证券研究部
下沉市场还存在的另一个显著特点是没有强势的线下教育培训品牌,这为在线教育机构进入市场创造了良好的条件。以教育工具产品起家的猿辅导、作业帮等在线教育公司在下沉市场已经积累了足够的流量——根据作业帮公司官网的信息,截止2018年年底,其APP在三线及以下城市的激活用户占到了总激活用户数的73%。作业帮人均使用时长TOP10的省份中,8席是中西部地区和边远地区省份。与传统的教育培训方式相比,在线教育在下沉市场具有良好的用户基础。
下沉市场是在线教育市场份额竞逐中的胜负手,可以说是目前在线教育机构的一致认知。以K12在线教育为例,K12在线教育暑期的市场份额争夺战,下沉市场用户是各大机构的主要目标用户群体。学而思网校、猿辅导、作业帮等机构的课时价格基本上都在40元/课时左右,一学期的补习价格在1000-2000元左右,可以完美匹配下沉市场区域的家庭教育消费能力。目前,新东方在线、作业帮、学而思网校、51talk、沪江等教育机构都已着力布局下沉市场,新东方在线的东方优播甚至直接瞄准下沉市场,以期能在下沉市场抢占先机。
8. 疫情助力在线教育渗透率加速提升,后疫情时代高效能企业成为最大赢家
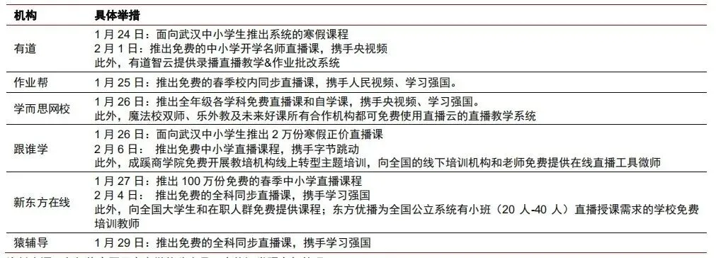
面对2020年1月突如其来的新冠肺炎疫情,政府采取了严格的疫情管控措施,各地学校推迟开学、主管部门叫停2月底前的线下教培服务活动。1月底,教育部发出了“停课不停学”的号召,无论是学校还是线下教培企业都发起了大规模的线下教学向线上教学的转移,好未来、新东方、精锐教育、卓越教育、思考乐教育等线下 K12 培训的头部机构及时地选择将寒假课程转为线上小班授课模式。在线教育机构也纷纷顺势推广,猿辅导、作业帮、学而思网校、新东方在线、有道纷纷推出免费的寒假大班直播课程。市场上掀起了一股“在线教育”热潮。

线下K12头部机构疫情应对措施
资料来源:各机构官网和官微、中信证券研究部

线上K12头部机构疫情应对措施
资料来源:各机构官网和官微、中信证券研究部
毋庸置疑,本次疫情将大大加速在线教育行业渗透率的提升。相对于传统教育,在线教育存在很多天然的优势,但是也存在较明显的劣势,比如:学习氛围差、缺乏场景性和沉浸感、学生注意力容易涣散、师生无法及时互动反馈、缺乏品牌信任感等。这些劣势使得很多用户对在在线教育平台学习存在很多担忧。根据艾媒数据中心的调查数据,2019年46.5%的在线教育用户担忧在线教育平台的师资和课程质量问题,37.2%的在线教育用户担忧收费退费的资金保障问题。这些劣势和担忧的存在,使得在线教育行业需要对用户进行从0到1的习惯培养和教育,这也是现阶段在线教育公司营销费用高企的主要原因。此次疫情的发生,迫使教育用户几乎全员被动触网接受在线学习,使得在线教育行业用较低的成本快速实现了全行业用户习惯的培养和教育过程,势必将加速在线教育行业渗透率的提升速度。
这次疫情也使得各大在线教育公司低成本获得用户流量的积累和品牌塑造。根据阿里云研究中心提供的部分在线教育企业疫情期间的流量数据,沪江CCtalk平台较年前用户增长了10倍以上,在线师生数达到数百万量级;作业帮的免费直播课报名人数2月中旬就突破了2800万;猿辅导的免费直播课则创造了全国500万中小学生同日在线听课的行业记录,截止到今年2月2日免费直播课的报名人数就超过了1000万。相比2019年暑期几十亿的投入获得的100-200万量级流量,此次疫情给K12在线教育机构带来了一大波超低成本的流量红利。

2019年中国在线教育用户对在线教育平台担忧因素调查
资料来源:艾媒数据中心
那么,随着疫情逐步平稳,在线教育的热潮是否具有持续性?我们认为:首先,在线教育本身就是未来5-10年的一个长期大趋势,疫情会加快这个趋势的实现,而无法左右这个趋势的走向,在线教育深化渗透的持续性不会受到疫情结束的影响。其次,随着疫情结束,线下日常生活秩序逐步恢复,大量的教育用户仍然会回归线下,对在线教育机构来讲,疫情只是提供了一波脉冲式的流量红利,这个流量红利是否能转化成公司的经营业绩和长期竞争力,核心取决于在线教育机构是否采取了适当的应对措施,使得这波流量红利转化为公司的经营效能。
企业的经营效能主要取决于公司掌握的资源和经营效率。对大部分在线教育公司来说,掌握的资源主要是在手流量池(一般关注报名人次)和在手资金量。而我们在在线教育的商业模式分析中已经看到,决定在线教育机构经营效率的主要是获客效率(核心关注转化率)、产品和服务提供能力(核心关注留存率)以及经济模型。对在线教育企业来讲,良性的正反馈过程是:快速抓住窗口期投入资金进行营销,将疫情带来的脉冲式流量红利的较大份额快速导入到公司的在手流量池;在疫情中迅速投入资金打磨产品和服务、提升电网销团队的战斗力,用优于市场水平的转化率将流量池中的报名用户转化为付费用户;随着产品和服务能力的提升,教学效果显著优于市场同行,付费用户体验上升,企业获得了良好的评价和口碑,付费用户的留存率和转介绍率显著提升;在良好的经济模型支撑下,公司的销售现金流快速增长,经营性现金流和净利润快速转正,公司本身具备造血能力;外部机构的投资意愿更强,公司获得更多的资金支持;在更多的在手资金支持下,从市场获得更多的流量进行经营转化,获得更大的市场份额和利润,进一步加强公司的经营效能。
正反馈过程的形成,是一个系统工程,需要企业在经营过程中的各个方面进行细致打磨和迭代。哪些在线教育企业能够在市场快速迭代中提升自己的经营效能成为最终的市场赢家,我们拭目以待。
END
推荐阅读







