扫码加入星球,每天更新行业报告

在全球化的浪潮中,供应链早已成为世界经济的“生命线”。它贯穿生产、流通与消费,是企业竞争的“幕后英雄”,更是国家经济安全的关键支撑。如今,站在2025年的时间节点上,全球供应链正经历着前所未有的深刻变革,这些变化不仅重塑了全球经济格局,也深刻影响着每一个普通人的生活。
过去,全球供应链依赖“长链分工 + 远程辐射”模式,追求成本效益最大化。但近年来地缘冲突频发、贸易保护主义抬头,让这种模式的脆弱性暴露无遗。一旦某个节点出现问题,整个供应链就可能陷入瘫痪。供应链的“安全韧性”被提上日程,区域化精细协同成为新趋势。
区域化意味着供应链在地理上更加靠近市场,减少长距离运输带来的风险。企业开始重新评估供应商的地理位置,优先选择邻近国家或地区进行合作。比如,一些原本依赖东南亚工厂的欧美企业,如今开始将部分生产环节转移到墨西哥或东欧,以降低地缘政治风险和运输成本。这种区域化的布局,不仅让供应链更加稳定,还促进了区域内国家之间的经济合作,形成了一个个“经济圈层”。
技术创新成为推动供应链变革的另一股强大力量。人工智能、大数据、区块链等前沿技术的应用,让供应链从传统的“经验驱动”迈向“智能驱动”。以物流领域为例,智能仓储系统通过大数据分析预测货物需求,提前调配库存,大大提高了物流效率;区块链技术则让货物的运输过程更加透明,消费者可以实时追踪商品的来源和运输状态。这些技术的应用,不仅提升了供应链的效率,还增强了其应对风险的能力。
绿色转型也是2025年全球供应链的重要特征。随着全球对气候变化的关注度不断提高,供应链的可持续发展成为必然选择。企业开始在原材料采购、生产制造、物流运输等环节引入绿色标准,减少碳排放。一些大型跨国企业要求供应商使用可再生能源进行生产,推动了整个行业的绿色转型。绿色供应链不仅有助于应对气候变化,还能提升企业的社会形象和市场竞争力。
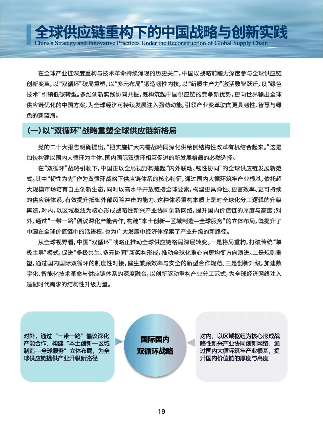
中国在全球供应链变革中扮演着重要角色。一方面,中国凭借强大的制造业基础和完善的产业配套体系,成为全球供应链的重要枢纽;另一方面,中国积极推动“双循环”战略,通过“一带一路”倡议加强与沿线国家的经济合作,构建“本土创新 - 区域制造 - 全球服务”的立体布局。这种战略布局不仅提升了中国在全球供应链中的地位,也为其他国家提供了新的发展机遇。
在全球供应链变革的浪潮中,每一个参与者都面临着新的机遇与挑战。企业需要重新审视自身的供应链布局,积极拥抱技术创新,推动绿色转型;国家之间则需要加强合作,共同构建更加稳定、高效、绿色的全球供应链体系。


































全球供应链发展趋势蓝皮书(2025)-中国物流与采购联合会

本平台只做公开内容的整理分析分享,内容来源于网络和用户投稿,仅供学习参考,不构成任何建议,版权归原撰写发布机构所有,所有内容通过公开渠道获得合理引用,如涉及侵权,请及时联系我们删除;如对内容存疑,请与撰写、发布机构联系。
行业报告智库高端社群从事行业交流,社群人脉圈子,希望通过收集和整理数据行业报告知识帮助有需要的人更快更精准了解最新各行业各领域动态,涉及各行业领域,如需了解更多详情可加入圈子。如有侵权问题,商务合作,其他咨询等问题,请联系客服Hikalikuh处理。
往期推荐




今日报告分享
戳“阅读原文”,查看更多精彩内容


