

2025年食品行业正经历多维度变革,AI成核心驱动力,推动行业从规模扩张转向价值创新,各细分领域呈现新态势。
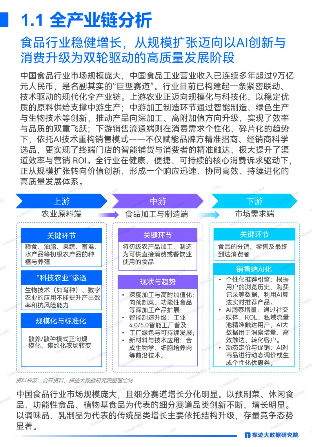
行业规模与结构上,食品工业营收超9万亿元,全产业链技术驱动特征显著。上游农业规模化、科技化,中游加工向高附加值升级,下游依托AI重构销售模式。但餐饮市场增长疲软,2025年1-5月全国餐饮收入同比增5.0%,限额以上餐企增速连续8个月低于社零总额,利润收窄使降本增效成普遍诉求。企业总量方面,全国食品相关企业超百万家,餐饮运营类企业55.4万余家,餐饮连锁化率从2020年15%升至2024年22%,2025年预计达24%,“万店俱乐部”成员扩容。地区分布上,广东餐饮门店数、新开店铺数全国最多,贵州门店增速67.14%领跑,中西部及下沉市场成增长重点。
竞争格局与业务变化上,行业进入存量竞争,营销销售向多元、场景化、智能化发展。休闲食品多强并立,乳制品头部效应显著,预制菜市场规模2025年预估6800亿元,调料行业规模破6500亿元。2025年新茶饮品牌成上市主力,蜜雪冰城门店超6.1万家,传统餐饮巨头需寻新增长点。
增量客群方面,餐饮门店超1700万家,川菜、快餐占比高,分极致性价比与高端化路径;连锁品牌超3.1万家,火锅、饮品品牌多,半数以上聚焦3城以内深耕;山东餐饮经销商数量最多,近年因市场波动数量下滑;预制菜企业超7.4万家,集中于农业基础好省份;调料企业潜在客户广,新兴渠道成增长点;餐饮运营企业头部效应加剧,向解决方案服务商转型。
增长方向上,行业从规模扩张转向质量提升,AI作用关键。供应链端,AI实现食材追溯、提升效率;销售端,AI助力精准获客、缩短成交周期。同时,连锁餐饮探索社区开店,从产品、渠道、运营、供应链多维度布局。案例显示,企业用AI后销售人效、获客量提升,成本降低。
未来,消费端健康、便捷等趋势重塑市场,生产端向智能化、绿色化发展,AI将持续推动行业变革,助力企业把握机遇,提升竞争力。




















未完……更多详细请下载完整报告
会员服务
每天实时更新最新资料
更多历史记录
加入后均可查看下载
扫码加入
↓↓

免责声明:我们尊重知识产权、数据隐私,只做内容的收集、整理及分享,报告内容来源于网络,报告版权归原撰写发布机构所有,通过公开合法渠道获得,如涉及侵权,请及时联系我们删除,如对报告内容存疑,请与撰写、发布机构联系。


