
我们认为,在行业增长回归稳健、监管模式逐步清晰、牌照价值持续凸显的背景下,资产规模持续领先、依托母行强大客户资源以及具备浓厚科技基因的持牌消费金融公司有望脱颖而出。
摘要
#1 我国消费贷行业空间还有多大?经过近十年的爆发式发展之后,我国消费信贷行业逐步过渡到稳健增长的新阶段。往前看,在征信体系逐步完善、供需两端共同拉动下,我们测算2025年我国居民消费信贷余额(剔除房贷)有望达到28万亿元(20-25e CAGR 13% vs.15-20 CAGR 22%)。
#2 如何看待未来消费金融公司的市场份额?2020年末,消费金融公司资产总额5,246亿元(15-20 CAGR 56%),测算其在狭义消费贷余额(剔除信用卡)底层资金中占比已达6%(15年为2%);往前看,在监管环境变化(不合规机构让出市场份额)、供给端持续扩容(已有30家消金公司获批开业)与放款机构主体转化下(如蚂蚁消金将承接部分此前基于小贷牌照开展的借呗/花呗业务),我们认为其重要性将进一步提升(25年资金端占比有望>15%),并以联合贷/助贷等模式为其他金融机构提供更多获客/风控支持。
#3 如何理解消费金融公司运营和盈利模式?1)前端业务:客群定位长尾特征明显、与银行实现错位发展;产品以小额、分散、短期的消费贷为主,以受托支付/虚拟信用卡为代表的场景金融规模逐步提升;线上获客渠道建设为现阶段重点、线下则需依托股东生态;2)后端融资:以同业借款为主,头部机构通过金融债、ABS和银团贷款等持续拓宽融资渠道、降低资金成本;3)盈利表现:消金公司在相较银行较低的杠杆下通过较高的净息差获得相对较高的盈利水平,中收、费控及资产质量导致业内盈利表现分化。
#4 行业梯队逐渐明确,看头部机构如何脱颖而出?由于成立时间、资源禀赋、运营模式的差异,消费金融公司之间发展的分化加剧,头部6家机构资产规模持续领先(CR6市占65%;若考虑蚂蚁消金增资后的业务扩张,行业集中度料将进一步提升)。往前看,我们认为具备强大股东背景(银行系机构资金优势明显)、突出获客能力(线上自主投放+用户运营、线下网点铺设+场景合作)以及领先风控水平与定价能力的机构有望脱颖而出。
#5 消费金融公司应该如何估值?我们认为,考虑到头部的消费金融公司处于快速发展期、其ROE仍处于上升通道、资产质量保持相对稳定且拨备充足,可以采用PE及PEG对其进行估值、对标美国领先的消费金融标杆公司Capital One/American Express,例如后者在96-99年(扣非EPS CAGR ~15%)平均交易于20x P/E (TTM)、对应~1.3x PEG;此外,中长期来看,伴随行业发展成熟,P/B-ROE回归及DDM亦具备参考价值。
风险
金融监管力度及市场竞争超预期;资产质量下降。
正文
#1 我国消费贷行业空间还有多大?
经过近十年的爆发式发展之后,我国消费信贷行业逐步过渡到稳健增长的新阶段。国际对比来看,包括经营贷及房贷在内的我国居民整体杠杆水平已经较高,但考虑结构性因素调整后则相较美国等发达国家仍有一定差距。往前看,在征信体系逐步完善、供需两端共同拉动下,我们测算2025年我国居民消费信贷余额(剔除房贷)有望达到28万亿元(对应2020-2025e CAGR 13% vs. 2015-2020 CAGR 22%)。
行业规模测算:2020年我国狭义消费贷余额规模约为16万亿元
根据央行数据,中国居民住户贷款余额在2020年末已达63.2万亿元,其中:经营贷款13.6万亿元、广义消费贷款规模49.6万亿元;广义消费贷款按照期限可进一步划分为:中长期消费贷款40.8万亿元(其中个人住房贷款34.5万亿元、占广义消费贷比例达70%)、短期消费贷款规模8.8万亿元;测算剔除房贷后的狭义消费贷款规模为15.1万亿元。若考虑到我国消费信贷市场还包括来自于信托计划、ABS(银行出表)、P2P(目前已清退)、小贷公司、融资租赁等作为资金来源提供的部分消费贷款,测算2020年末我国消费贷行业规模为16.1万亿元(同比+8.8%、15-20年复合增速21.6%),剔除信用卡后规模为8.1万亿元(15-20年复合增速22.6%)、同比增速自2018年开始高于行业整体增速。
图表:我国消费贷款余额2020年末已达16.1万亿元、对应2015-2020年复合增速21.6%

资料来源:央行,艾瑞咨询,易观智库,公司公告,银行业协会,网贷之家,中金公司研究部
中性假设下测算:消费贷行业规模未来五年复合增速有望保持13%
近年来我国消费贷行业增速有所放缓(2012-2017/2017-2020 CAGR:29%/16%),往前看,我们认为三大要素仍有望驱动行业稳健增长(详见中金已发布报告《中国消费金融行业:增长回归稳健、监管重构格局、模式决定估值》):1)需求端:受益于居民消费水平稳健增长及金融渗透的持续提升;2)供给端:受益于消费金融公司的不断扩容及银行对零售业务的战略转型;3)基础设施:征信体系的日益完善及风控技术的迭代发展奠定基础。(详见中金已发布报告《中国个人征信:日升月恒,迎来黄金发展期》)
未来行业规模测算:从国际对比来看,我们认为我国居民整体杠杆率近年来快速提升、潜在风险值得关注;若考虑到中外居民债务结构因素,剔除居民经营性贷款及房贷后的狭义消费贷规模仍有一定提升空间。我们基于消费贷杠杆率、债务收入比、消费贷渗透率三个维度测算居民狭义消费贷余额,再取三个口径的均值作为最终规模,中性假设下测算得出2025年我国居民消费贷余额(不含房贷)有望接近28万亿元,对应2020-2025年复合增速13%。
图表:我们预计未来五年我国居民消费贷余额(不含房贷)复合增速有望达到13%

资料来源:央行,万得资讯,国家统计局,美联储,中金公司研究部;注:狭义消费贷规模未考虑互联网消费金融平台漏损
图表:我国消费贷及小微经营信贷余额高频监测

资料来源:央行,银保监会,中金公司研究部
#2 如何看待未来消费金融公司的市场份额?
消费贷资金来源中商业银行贡献近九成、消金公司份额显著提升
消费信贷底层资金来源包括银行等存款类金融机构(含传统银行、互联网银行、信用社与财务公司)、汽车金融公司、消费金融公司、小贷公司、ABS、信托计划等。我们测算,2020年末50万亿的广义消费贷余额中商业银行资金占比超过95%;而在16万亿的狭义消费贷余额中,商业银行作为最大资金提供方占比86%,汽车金融公司(5%)及消费金融公司(3%)次之。
信用卡贷款(聚焦优质用户、定价在18%以下)是银行参与消费金融的主要方式之一,而消费金融公司主要通过发放现金消费贷与分期贷款等方式(聚焦长尾用户、大多机构定价在18%-24%)、在产品与客群定位上与商业银行存在明显差异。我们测算,剔除信用卡贷款后,消费金融公司在狭义消费贷余额中的占比由15年的2.0%提升至20年的6.1%、份额提升明显。
图表:消费贷资金端测算:银行是最大的资金提供方、消金公司份额显著提升

资料来源:央行,银保监会,银行业协会,网贷之家,艾瑞咨询,易观智库,中金公司研究部
图表:从消费贷银行端资金来看,城商行占比稳步提升

资料来源:央行,银保监会,公司公告,银行业协会,网贷之家,艾瑞咨询,易观智库,中金公司研究部
注:交通银行、华夏银行、齐鲁银行消费贷中可能包含部分经营贷款余额
助贷平台进入转型“深水区”,行业格局重塑后消金公司有望迅速崛起
往前看,在监管环境变化、消费贷供给端持续扩容以及行业参与主体角色转换下,我们认为消费金融公司作为资金方在消费贷市场中的份额有望迅速提升:
► 监管重塑行业格局、不合规机构将出让市场份额。2020年下半年以来消费金融行业政策频出,主要聚焦在宏观杠杆及金融系统性风险(在资本金、杠杆率、联合出资比例、风控职责、集中度、跨区域经营等领域对互联网平台及银行资金方进行约束)、消费者权益保护(防止暴力催收、借款成本高、信息不透明等问题)、合规经营及防范监管套利(针对联合贷、纯助贷、大数据风控等各类商业模式以及征信业务边界等方面通过一系列文件逐步补足此前空白)、市场集中度及行业公平竞争(对不公平价格行为、限定交易等行为进行明确规定)。我们认为,伴随征信管理办法在今年9月正式落地,我国消费金融行业监管框架已逐步清晰,此前深度参与消费信贷发放的非持牌金融机构或将正式进入转型“深水区”,在这一阶段中不合规机构、无法完成整改要求的机构将更多出让市场份额到消费金融公司等持牌机构。
► 市场持续扩容及资金方参与主体角色转换。一方面,当前持牌消费金融公司牌照持续发放且注资频繁(目前已经开业的消费金融公司达30家)、2021年以来有3家相继获批开业,持牌机构不断扩容将持续提高消费金融公司的整体供给水平;另一方面,消费金融公司为持牌金融机构、杠杆水平大于小贷等牌照,我们认为符合申请要求、具备资金优势的其他类型放款机构或将在未来通过申请消金牌照的方式继续拓展消费信贷业务。例如,根据支付宝App公告,11月7日蚂蚁集团启动“借呗”与“信用贷”品牌隔离,11月24日启动“花呗”与“信用购”品牌隔离,“花呗”与“借呗”贷款余额将由蚂蚁消费金融公司承接,我们认为这种资金方的角色转换将有望推动消金公司在消费贷资金端的份额迅速提升。(根据中国信达12月24日的公告[1],我们假设蚂蚁集团完成整改时需承接联合贷款余额1万亿元,30%计入表内则蚂蚁消金贷款余额将接近3,000亿,而资产规模领先的招联消费金融公司2020年总资产仅为1,083亿元。)
图表:消金公司凭借其牌照优势可以通过自营、联合贷以及助贷模式拓展消费信贷业务

资料来源:公司公告,公司官网,中金公司研究部
#3 如何理解消费金融公司的运营和盈利模式?
前端业务:聚焦长尾客群,发放小额、分散、短期的消费贷款
客群定位:具有明显的长尾特征、与银行信用卡业务实现错位发展
截至2020年底,我国消费金融公司累计服务客户数已达1.63亿人次,客群定位具有明显的长尾特征(主要包括蓝领客群、初入职场的白领客群、小微企业主等中低收入人群)。基于消费金融公司用户画像,我们总结了其客群定位的变化趋势[2]:1)低学历群体金融可获得性得到有效提升;2)伴随当下年轻人超前消费、个性消费以及网络消费的特点愈发突出,“90”后客户占比较高;3)不断向三线以下城市下沉,逐步填补商业银行传统金融服务的空白。
图表:2020年消费金融公司服务客户数达1.63亿人次

资料来源:中国银行业协会消费金融专业委员会,中金公司研究部
注:1)服务客户数指截至历年年底未完结合同的客户数量;2)客户数为各家消费金融公司客户数的累加值,并未提出重合部分
图表:消费金融公司客群主要为低学历群体、“90”后群体和三线及以下城市群体

资料来源:中国银行业协会消费金融专业委员会,中金公司研究部
产品形态:以小额、分散、短期的消费贷为主,场景金融规模逐步提升
根据2013年出台的《消费金融公司试点管理办法》[3]规定,消费金融公司的主营业务方向为:向个人客户发放以小额、分散为特点的个人消费贷款(不包括住房及汽车贷款),同时借款人贷款余额不得超过人民币20万元。在实际业务发展中,由于消费金融公司主要服务于银行等传统机构覆盖不到的人群,其产品属性在支付方式、产品定价与计息方式、额度范围与还款期限(普遍在7到12个月)以及额度循环方式等方面与传统银行存在一定差异。
图表:样本消费金融公司产品信息展示

资料来源:公司公告,公司App,中金公司研究部
注:1)从上至下不同颜色代表以股东背景划分的消费金融公司类系,分别为由银行控股的消费金融公司、“银行+产业系”消费金融公司(非银行控股、银行和产业类公司均参股)、“产业系”消费金融公司(仅产业类公司参股)、其他消费金融公司(包括外商独资和非银行金融机构控股等消费金融公司);2)同一类系下按最新注册资本高低选取典型样本公司产品信息展示
从贷款支付方式区分,消费金融公司提供的贷款产品可分为自主支付类和受托支付类。
► 自主支付类贷款产品:消费金融公司根据借款人的提款申请将贷款资金直接发放至消费者个人账户中,然后由借款人自主用于各类场景的消费。
► 受托支付类贷款产品:借款人先确认消费的商品和内容,并与商户达成交易意向后向消费金融公司申请贷款。消费金融公司对借款人和合作方(商户、电商平台等)进行严格的风险评估,确保消费交易真实性后,贷款直接流向消费场景。目前,各消费金融公司基于股东以及合作方的场景优势,开展场景金融产品的占比增加、分布广泛。
图表:自主支付类贷款产品模式和受托支付类贷款产品模式对比

资料来源:中国银行业协会消费金融专业委员会,中金公司研究部
图表:2019年消费金融公司场景消费贷占比增加

资料来源:中国银行业协会消费金融专业委员会,中金公司研究部
图表:2020年招联消金各类场景产品余额占比

资料来源:金融债发行公告,中金公司研究部
图表:2020年马上消金各类场景产品余额占比

资料来源:金融债募集说明书,中金公司研究部
注:教育类场景产品包括出境留学、国内教育和教育旅游三类别场景产品
获客渠道:基于自身资源禀赋及客群定位选择获客方式及策略
消费金融公司获客渠道可分为线下投放、线上自主投放和线上第三方引流,其中第三方引流占比较高,重要性逐渐提升(2019年有16家机构的第三方引流渠道投放占比超过了50%)。消费金融公司基于自身资源禀赋以及客群定位在获客方式和获客策略的选择上各具特色。我们认为,线下营销团队和线上自主投放获客有助于消费金融公司掌握获客主动权、侧面增强存量客户经营的能力,第三方引流获客可以充分利用科技/流量平台在数据增维、智能获客和平台网络效应等方面的优势,提升获客的效率和质量。
图表:2019年消费金融公司线下投放/线上自主投放/第三方引流占各区间机构数和各获客渠道业务变化

资料来源:中国银行业协会消费金融专业委员会,中金公司研究部
后端融资:以同业借款为主,融资渠道逐渐拓宽有望降低资金成本
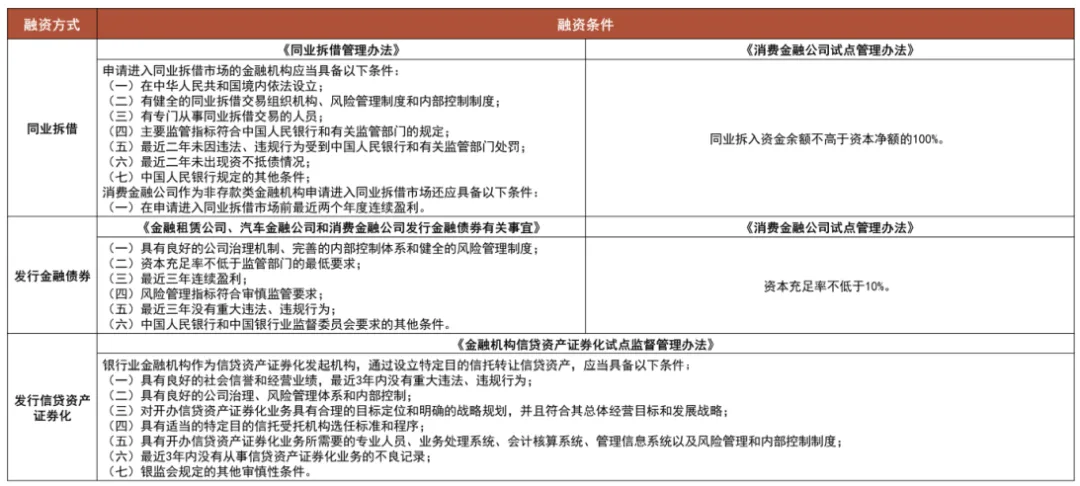
基于《消费金融公司试点管理办法》的规定,我国消费金融公司的融资渠道主要有:1)接受股东境内子公司及境内股东的存款,这类资金是初创期消费金融公司的重要资金来源;2)向境内金融机构借款,主要为向境内银行、信托公司等金融机构申请借款或循环授信额度;3)经批准发行金融债券;4)境内同业拆借,主要指在同业拆借市场中拆入短期资金,期限为92天以内;5)资产证券化(ABS)。由于发行金融债券和ABS的融资资格条件限制以及股东增资的复杂性,同业借款(包括金融机构借款和同业拆借)成为消费金融公司的主要融资方式,2020年末,头部消费金融公司(招联/兴业/马上消金)同业借款额规模占总负债比例平均超过80%。
图表:消费金融公司的同业拆借、发行金融债券和信贷资产证券化的资格条件

资料来源:中国人民银行,中国银行保险监督管理委员会,中金公司研究部
图表:2020年招联/兴业/马上消金同业借款额规模占负债端比例平均超过80%

资料来源:中国银行业协会消费金融专业委员会,公司年报,万得资讯,中金公司研究部
融资结构日趋多元和优化。受股东背景、经营状况、资金需求程度等不同因素影响,各消费金融公司的融资结构不同导致综合融资成本不同。相比股东存款和境内金融机构借款,同业拆借、ABS和金融债等融资方式的资金成本较低(2018年分别为5.0%/5.2%/6.7%)。消费金融公司对ABS和金融债融资方式依赖性的增加(2016-2021至今发行总额CAGR:ABS为20%,金融债为37%),一定程度上减弱银行借款、信托借款等融资渠道成本增长的影响。
图表:消费金融公司综合融资成本和各融资渠道成本变化趋势

资料来源:中国银行业协会消费金融专业委员会,万得资讯,中金公司研究部
注:1)虚线为计算值,ABS融资成本=当年所有消费金融公司新发行A类和B类ABS的发行利率的简单算术平均,金融债融资成本=当年所有消费金融公司新发行金融债的发行利率的简单算术平均,2017年无新发行金融债;2)2021年数据截至2021年12月8日
图表:消金公司ABS发行数量和总额呈增长趋势

资料来源:万得资讯,中金公司研究部
注:2021年数据截至2021年12月8日
图表:消金公司金融债发行数量和总额呈增长趋势

资料来源:万得资讯,中金公司研究部
注:2021年数据截至2021年12月8日
盈利表现:高净息差支撑高盈利水平,资源禀赋差异下业内分化明显
经济模型:净利息收入+其他业务净收入-管理成本-资产减值损失-其他支出
► 收入端主要包括:1)由发放贷款产生的利息净收入;2)客户购买附加产品产生的佣金、客户借款逾期产生的滞纳金收入、承担用户账户维护等职责产生的服务费收入以及基于分期服务向合作商户收取的佣金收入,扣除成本支出后的手续费及佣金净收入;3)部分消费金融公司基于自身禀赋开展的例如技术输出等服务模式产生的科技服务费、通过债券投资产生的投资收益等其他收入。从目前头部消费金融公司的发展状况来看,其营收仍以利息净收入为主、中收占比仍然较少。
图表:头部消费金融公司营收、资产、负债结构拆解

资料来源:公司年报,中金公司研究部
图表:消费金融公司2020年营收及同比增速对比

资料来源:公司年报,公司公告,中金公司研究部
图表:与2020年受疫情影响相比,多数消费金融公司的净利润在2021年上半年取得明显增长

资料来源:公司年报,公司公告,中金公司研究部
► 业务及管理费用:主要包括人力资源费用、行政办公费用、销售营销费用等业务费用以及折旧与摊销等。从费用率来看,除招联消金公司成本收入比相对较低外,兴业/马上/捷信三家消金公司的成本收入比与宁波/招商/平安等零售业务突出的银行并不存在明显差异。
图表:2020年消费金融公司与银行费用收入比(业务及管理费用/营业收入)对比

资料来源:公司公告,万得资讯,公司年报,中金公司研究部
► 资产减值损失:即按照会计审慎原则,消费金融公司根据经济环境和自身经营状况在当期计提的其发放贷款的资产减值损失,主要与其资产质量相关。相较银行的消费信贷客群,消费金融公司的客群具备明显的长尾特征、信用风险相对较高,但头部消费金融公司凭借领先的风控能力近年来资产质量基本保持稳定。
图表:消费金融公司拨备覆盖率对比

资料来源:公司年报,万得资讯,中金公司研究部
图表:消费金融公司信用成本对比

资料来源:公司年报,万得资讯,中金公司研究部
图表:消费金融公司消费信贷不良贷款率近年来基本保持稳定
资料来源:公司公告,公司年报,万得资讯,中国银行业协会消费金融专业委员会,中金公司研究部
注:银行不良率为所选银行其他类贷款(主要包含一般消费贷)不良率
杜邦分析:在相较低的杠杆下通过较高的净息差获得相对较高的盈利水平
相较传统银行/互联网银行,消费金融公司在较低的杠杆下通过较高的净息差获得了相对较高的盈利水平(招联消金/马上消金/兴业消金2020年ROE分别为16%/11%/32%)。此外,中收、费控及资产质量等将决定消费金融公司之间的盈利能力差异。例如,2020年兴业消费金融在相对较高的净息差水平下,其营业费用由于线下获客的经营模式显著高于同业、资产减值费用低于消费金融公司同业,因此得到了高于同业的ROE水平;招联消费金融在相对较高的净息差水平下,其资产减值费用相对较高,但由于其低于消费金融公司同业的成本率亦获得了相对较高的ROE水平。
图表:消费金融公司同业可比公司杜邦分析

资料来源:公司公告,公司年报,万得资讯,中金公司研究部
注:上市银行平均值基于所有A股上市银行相关比例的算数平均值
图表:消费金融公司同业可比公司ROE对比

资料来源:公司公告,公司年报,万得资讯,中金公司研究部
#4 行业梯队性逐渐显现,看头部机构如何脱颖而出?
自2009年国务院批准试点设立消费金融公司以来,行业发展已然十余年,目前正式成立的消费金融公司已达30家。从消费金融公司的发展历程来看,我们可以发现其发展与我国移动互联网、移动金融的发展轨迹始于同一个起点。在消费金融公司刚起步的前几年,我国智能手机刚开始普及、移动电商亦尚未发力,因此大部分在此时期成立的消费金融公司主要通过与大型线下零售商合作、在商场现场获客的方式切入消费贷市场。
随后,2015年以后线上消费金融规模开始爆发式增长,个人消费者的消费方式也向移动App端转移,因此在此时期成立的消费金融例如招联消费金融公司,成立初期即依托强大的股东背景通过线上获客渠道发力,2016年招联消费金融公司与中国联通合作的沃信用积分项目上线,其借助中国联通上亿的客户白名单推出话费白条分期等业务,并逐步建立了自主的线上获客渠道,借助数据积累以及科技能力不断在发展中建立规模优势。此外,部分线上审批、数据分析能力缺失的消费金融公司在此时期开始通过与互联网巨头合作联合贷的方式快速扩大规模。2020年以后,例如平安消费金融公司和小米消费金融公司等新成立的机构也借助其股东生态场景体系、数据优势和技术能力进入消费信贷市场。
图表:共有12家消费金融公司(当前共有30家获批成立)于2015年与2016年成立

资料来源:银保监会,中金公司研究部
由于成立时间、资源禀赋、运营模式等方面的差异,消费金融公司间发展的不平衡性愈发明显、分化加剧。截至2020年末,我国消费金融公司资产规模已达5,246亿元,资产规模超过300亿的消费金融公司有6家,分别为招联、捷信、马上、兴业、中银、中邮,Top 6市占率为65%,头部6家消费金融公司自2017年开始在资产规模上持续领先,但由于不断有新的消费金融公司获批成立行业集中度逐年降低;同时,截至1H21,杭银消费金融资产规模达到601亿(截至2020年末仅为214亿元),我们认为其未来有望跻身头部梯队。此外,蚂蚁消费金融公司将承接蚂蚁集团此前部分基于小贷牌照开展的花呗/借呗业务,其进入后或将重塑市场竞争格局;往前看,我们认为头部消费金融公司或将迎来更大的竞争压力。
图表:2020年Top 6消费金融公司合计市占率为65%

资料来源:公司公告,中国银行业协会消费金融专业委员会,中金公司研究部
图表:以资产规模计算,招联消费金融公司2020年的市占率为20.6%

资料来源:公司公告,中国银行业协会消费金融专业委员会,中金公司研究部
图表:杭银消费金融公司1H21资产规模增速达到246.2%

资料来源:公司公告,中国银行业协会消费金融专业委员会,中金公司研究部
我们认为,通过梳理较早开始发展并取得业务量持续增长的消费金融公司的发展经验,可以帮助我们总结出消费金融公司需要具备的独特竞争优势,成为帮助我们判断市场新进入者能否最终取得领先市场地位的重要参考依据。参照资产/收入/净利润规模以及增速始终保持领先的头部消费金融公司如招联、兴业以及马上的成功经验,我们认为具备强大股东背景(银行系机构资金优势明显)、突出获客能力(线上自主投放+用户运营、线下网点铺设+场景合作)以及领先风控水平与定价能力的机构有望脱颖而出。
图表:招联/兴业/马上资产规模2017-2020年复合增速分别为32%/62%/18%

资料来源:公司公告,中国银行业协会消费金融专业委员会,中金公司研究部
资金端:银行系消费金融公司在资金端具备明显优势
我们分析了当前已经开业的30家消费金融公司的股权结构,发现除捷信消费金融(外商独资)、海尔消费金融(产业系)、中信消费金融(信托系)、华融消费金融(AMC系)、平安消费金融(保险+产业)5家之外其他消费金融公司均有银行参股。其中,在具有银行股东背景的消费金融公司中,由银行股东控股(股权比例大于50%)的消费金融公司有8家,分别是兴业消费金融(兴业银行)、中邮消费金融(邮储银行)、陕西长银消费金融(长安银行)、长银五八消费金融(长沙银行)、哈银消费金融(哈尔滨银行)、盛银消费金融(盛京银行)、阳光消费金融(光大银行)与苏银凯基消费金融(江苏银行)。
我们观察到,由银行控股的消费金融公司即便在疫情期间也普遍获得了较高的资产增速,而大股东为非银行的消费金融公司普遍在业务规模增长上受到了较大影响。我们认为,股东结构以银行为主导的消费金融公司可以在市场资金供给承压时获得来自股东的必要支持以及可以获得相对较低的融资成本。例如,由于招联与兴业消金背靠招商银行和兴业银行的信用,二者的计息负债成本(主要为同业负债)远低于捷信消费金融。
图表:30家已开业的消费金融公司股权结构一览

资料来源:银保监会,公司公告,中金公司研究部
注:1)股权结构截止12月15日;2)其他金融服务业股东包括保险公司,信托公司,融资担保公司,投资管理咨询公司,资产管理公司等金融服务业公司
图表:不具备银行股东背景的捷信消费金融公司疫情期间资产增速明显下降

资料来源:公司公告,中国银行业协会消费金融专业委员会,中金公司研究部
注:马上消费金融公司为“产业+银行”系消费金融公司,其股东中包含重庆银行(股权占比16.5%)
图表:招联与兴业消费金融的计息负债付息率显著低于捷信消费金融

资料来源:公司公告,中金公司研究部
获客端:线上靠自主投放+用户运营、线下靠网点铺设+场景合作
按照展业方式,消费金融的产品形态大致可以分为线上和线下,目前我国消费金融公司基于自身不同禀赋以及客群定位普遍发展出了适合自身的获客方式以及获客策略。部分由银行控股的以及其他银行系消费金融公司在发展初期可以借助其银行股东的零售业务获客渠道以及网点优势在线下拓展业务,而部分消费金融公司伴随移动金融的蓬勃发展亦通过自身科技能力或与外部科技公司合作的方式拓展线上信贷业务并快速扩张。当前,在监管整体趋严以及利率下行的大背景下,我们认为消费金融公司的利润空间也将面临较大压力。往前看,伴随消费金融行业整体由快速扩展回归稳健增长、增量市场变为存量市场,我们认为如何保证高效获客、提高用户粘性是保证其可持续发展的重要因素之一。因此,我们将资产规模持续领先的消费金融公司作为样本,总结了消费金融公司未来在获客端需要具备的竞争优势。
线上以App为门户,结合自主投放与营销能力持续提升获客质效
在已经开业的30家消费金融公司中,除小米、蚂蚁、唯品富邦以及苏银凯基四家目前尚未上线自身借款App外,其余26家机构共上线了33款App(部分消费金融公司旗下拥有多款App)。虽然大部分消金公司均已具备App、小程序等多元化的获客门户,但实际上其本身并不具备天然流量,因此需要在头条系、腾讯系等流量平台进行大量的广告投放。而在广告投放中,目前消费金融类产品的广告投放方式以效果投放为主,投放方式分为自主投放模式(消费金融公司自行与流量平台合作进行广告投放)与第三方平台合作模式(第三方平台如助贷机构与金融大数据服务商基于自身分析以及用户筛选能力帮助消金公司在流量平台投放广告)两种。虽然当前流量平台例如抖音与头条等已经开始基于广告主的实际需求推出联合建模、两阶段出价以及动态人群包等新的投放策略,但部分缺乏标签筛选能力的消费金融公司将仍然面临获客成本高、获客质量较低的困境。
此外,由于消费金融公司、助贷平台等都聚焦于规模有限的长尾客群,针对这一客群的激烈竞争导致流量价格逐步升高、推高消费金融公司获客成本,获客成本居高不下的压力将在利率下行、客群收缩的背景下变得更加严峻。我们认为,具备自主广告投放能力、同时有能力在用户注册后及时结合营销活动提升用户申请、动支频率的机构有望在获客端保持竞争优势。
马上消费金融公司案例:公司自2015年成立以来,在创始人赵国庆先生(曾任京东副董事长)的带领下组建了具备丰富科技及金融领域经验、科技基因浓厚的高管团队。在管理层的带领下,公司已成功构建了自主获客系统、凭借科技优势持续提升获客效率。根据Questmobile数据,马上消费金融公司旗下App“安逸花”在2021年11月份的月活达到638万人、领先同业。此外,公司凭借领先的技术能力已成功开始拓展开放平台业务,输出自身获客、风控能力助力其他金融机构、实现自身业务多元化。
图表:消费金融/现金借贷类App月活排名前十的App中有三家消费金融公司(马上、招联以及捷信)

资料来源:Questmobile,中金公司研究部
线下获客能力强的机构具备网点或场景优势
消费金融公司线下获客方式主要包括地推(客户经理直接线下拓展客户)、第三方渠道合作以及线下合作商户门店实地获客等方式。线下获客表现突出的消费金融公司例如兴业消费金融主要是借助其母行兴业银行的网点优势、依托兴业银行客户资源实现低成本获客,但兴业银行客户资源更多集中在华东地区、我们认为可能会为其在未来跨区域获客带来一定限制。同时,具有产业系股东背景的消费金融公司例如马上消费金融在发展初期也以线下获客为主(现以线上获客为主),包括重庆百货、物美集团等股东方的销售网络在早期为其提供了较大支持;但由于股东场景交易量有限等原因,马上消费金融后续发展中也构建了完善的线上获客渠道、助力其业务持续增长。此外,由于疫情以及监管环境变化,租房、健身、医美以及教育等线下消费场景受到较大影响,我们认为主要依赖于股东场景开展业务的消费金融公司或将在获客端承受一定压力。
图表:头部消费金融公司获客方式对比

资料来源:公司公告,公司官网,中国银行业协会消费金融专业委员会,中金公司研究部
图表:兴业消费金融公司华东地区的贷款占比达71%

资料来源:公司公告,公司年报,中金公司研究部
风控端:线上依托科技能力自建风控系统,线下软信息风控具备借鉴价值
相较银行,消费金融公司在客群定位上相对下沉、承担较高的信用风险成本,同时客户在我国征信系统普遍缺乏可追溯的历史信贷信用记录,因此很难依靠人行征信中心以及征信机构提供的信用数据及征信产品对该类用户进行有效信用评估。我们认为,在监管引导利率下行导致客群有所收缩、消费金融产品同质化的背景下,风控能力将成为衡量各家机构实力的重要指标之一,具备自主风控能力以及风险定价能力将具备较大的比较优势。
从目前消费金融公司风控能力建设的情况来看,风控系统的建设主要分为自建和使用金融大数据分析服务商的产品(百融、同盾等)两种。从模式选择来看,消费金融公司基于自身客群定位、业务模式等方面的差异选择了线上风控、线下风控或线上线下结合等风控模式。我们认为,自主构建线上风控系统能有效实现自动化、实时的信用风险识别和欺诈风险识别、优化客户体验、降低成本费用率,但对科技能力要求较高、前期成本较高、耗时相对较长;线下风控模式相对传统,可以通过与客户的直接接触获得更为有效的“软”信息、有效识别客户潜在风险,但存在标准化程度不足、成本较高等问题。
► 招联消费金融:招联消费金融依托于股东招商银行以及中国联通的科技能力,自主构建了基于互联网大数据深度挖掘的“风云”风控系统,涵盖贷前、贷后、征信、反欺诈、模型、催收等消费信贷业务全流程,同时应用GPS渔网功能,并率先使用人脸识别认证、信息交叉验证等技术实现线上自动化核身,使得授信审批自动率达到99%以上[4]。公司凭借领先的风控系统即使是在疫情期间不良率也有效控制在稳定水平。
► 马上消费金融:公司自成立开始始终坚持独立自主思维、核心技术不外包、全方位闭环能力建设,成功构建了自主获客、自主风控、自主研发、自主客服、自主资产管理等八大自有能力,其自研范围涵盖前中后台的700多个业务系统,从贷款申请、审批、发放支付、还款管理等方面全方位加强科技支持,实现了金融科技在客服、营销、风控、催收等方面的深度应用,为客户提供无地域限制、24小时全自动服务响应。
► 兴业消费金融:由于兴业获客端以线下渠道为主(2020年线下获客比例为82%),同时其产品聚焦于相对大额、长期(最长可达3年)的家庭消费贷等产品,公司为了更好地衡量借款用户的信用状况、解决长尾用户信用信息不完整的问题,在风控上开发出了一套线下“亲核亲访”+“面谈面签”与线上大数据分析相结合的“传统+技术”特色风控模式。公司通过客户经理线下到借款人住所拜访的方式基于线下软信息与新兴征信信息结合的方式,对借款人的还款能力和还款意愿做出更清晰的把控。
#5 消费金融公司应该如何估值?
高速成长期看P/E,增长放缓期看P/B,稳定派息期看DDM
从目前业务发展情况来看,大部分消费金融公司2020年业绩受到疫情较大影响,但部分消费金融公司在2021年上半年业绩明显升温。考虑到当前消费金融公司普遍处于快速发展期、其ROE仍处于上升通道,我们认为,对资产质量可以清晰界定、拨备充足的消费金融公司可以采用前瞻市盈率(P/E)以及PEG对其进行估值。中长期来看,当公司增长逐步放缓、ROE逐渐稳定,我们认为市净率(P/B)-ROE回归亦具备重要参考价值。此外,现阶段消费金融公司面临较大资本压力(资本充足率要求)、对利润留存资本的需求较大,因此我们认为上市后消费金融公司在短中期或不会出现稳定派息的情况、DDM相对不适用。
图表:头部消金公司在2021年上半年净利润升温明显

资料来源:公司年报,公司公告,中金公司研究部
图表:消费金融公司权益乘数对比(2020年)

资料来源:公司公告,公司年报,中金公司研究部
注:权益乘数=平均总资产/平均净资产
科技属性提升、业务多元化是切换到SOTP的重要信号
从目前头部消费金融公司的业务实质来看,其业务端仍主要依托资产负债表开展信贷业务并获取利差而实现盈利。资产规模领先的招联/兴业/马上消费金融公司2020年利息收入占比(未扣除利息支出及其他业务成本支出)分别为96%/95%/88%,盈利模式与银行相似、但部分头部消费金融公司例如马上消费金融已开始大力拓展开放平台、科技能力输出等轻资产业务模式。此外,从运营模式来看,消费金融公司在差异化的客群定位、线上的获客方式以及优秀的C端用户体验等方面实际上与金融科技助贷机构、互联网公司以及大型科技公司更为相似。因此,我们认为对于中间业务占比较高且轻重资产业务间并不存在直接联系的消费金融公司采用SOTP估值或将成为一种更好的选择。
对标三类机构,业务差异、发展阶段、盈利能力与市场地位决定折溢价
我们认为,可以将A股中零售业务较为突出的银行、中美信贷科技平台以及美国信贷产业链与我国消费金融公司相似的上市标的三类可比公司作为估值倍数的重要参考,在此基础上基于业务模式、发展阶段、盈利能力以及市场地位等方面的异同基于一定的折溢价。
► 中美信贷科技平台:当前中美信贷科技平台在市值与估值水平等方面分化明显(美国信贷科技平台当前平均交易于98.8x/40.6x 21e/22e P/E vs. 中国2.8x/3.0x 21e/22e P/E),中国信贷科技平台当前在监管变化、利率下行、市场担忧情绪放大下整体估值水平趋低,而美国信贷科技平台由于商业模式的创新性、监管环境与成长阶段的差异获得了估值水平在前期持续走高、近期有所回落。(详见中金已发布报告《消费金融:解读中美信贷科技平台估值差异》)我们认为,当中美信贷科技平台估值差异有所收敛,其估值体系将成为衡量我国消费金融公司的重要参照系。
► 美国信贷产业链其他相似标的:我们认为,美国大型零售银行如Capital One以及信用卡公司如American Express等在业务模式以及客群定位上与我国消费金融公司存在一定相似性,因此对标美国信贷产业链相关上市标的对锚定最终估值倍数具备一定参考价值。但目前Capital One以及American Express业务发展已相对成熟,我们认为参照相关公司处于高速成长期时的估值水平更具合理性。
► A股中零售业务较为突出的上市银行:相较A股中零售业务较为突出的上市银行(当前平均交易于10.8x/9.1x 21e/22e P/E),我们认为头部消费金融公司基于较快的净利润增速、信用风险相对较小(消费金融公司消费贷产品具有小额、分散、短期与高频的特点)、科技能力以及To C服务能力较强等优势可以在此基础上给予一定的溢价。
图表:American Express在1996-1999年间P/E TTM由~14X迅速提升至~28X

资料来源:彭博资讯,公司公告,中金公司研究部
[1]http://www.cinda.com.cn/resource/830/1135/1152/156657/158144/39108112/1640339895819126088183.pdf
[2] 中国银行业协会消费金融专业委员会. 《中国消费金融公司发展报告(2020)》. 2020年8月
[3]https://www.cbirc.gov.cn/cn/view/pages/govermentDetail.htmldocId=264167&itemId=861&generaltype=1
[4]《中国消费金融公司发展报告2020》.中国银行业协会消费金融专业委员会. 2020年8月
文章来源
本文摘自:2021年12月28日已经发布的《消费金融公司研究指南:分析、筛选及估值》
姚泽宇 SAC 执业证书编号:S0080518090001SFC CE Ref:BIJ003
李亚达 SAC 执业证书编号:S0080120080109
法律声明
向上滑动参见完整法律声明及二维码
特别提示
本公众号不是中国国际金融股份有限公司(下称“中金公司”)研究报告的发布平台。本公众号只是转发中金公司已发布研究报告的部分观点,订阅者若使用本公众号所载资料,有可能会因缺乏对完整报告的了解或缺乏相关的解读而对资料中的关键假设、评级、目标价等内容产生理解上的歧义。订阅者如使用本资料,须寻求专业投资顾问的指导及解读。
本公众号所载信息、意见不构成所述证券或金融工具买卖的出价或征价,评级、目标价、估值、盈利预测等分析判断亦不构成对具体证券或金融工具在具体价位、具体时点、具体市场表现的投资建议。该等信息、意见在任何时候均不构成对任何人的具有针对性的、指导具体投资的操作意见,订阅者应当对本公众号中的信息和意见进行评估,根据自身情况自主做出投资决策并自行承担投资风险。
中金公司对本公众号所载资料的准确性、可靠性、时效性及完整性不作任何明示或暗示的保证。对依据或者使用本公众号所载资料所造成的任何后果,中金公司及/或其关联人员均不承担任何形式的责任。
本公众号仅面向中金公司中国内地客户,任何不符合前述条件的订阅者,敬请订阅前自行评估接收订阅内容的适当性。订阅本公众号不构成任何合同或承诺的基础,中金公司不因任何单纯订阅本公众号的行为而将订阅人视为中金公司的客户。
一般声明
本公众号仅是转发中金公司已发布报告的部分观点,所载盈利预测、目标价格、评级、估值等观点的给予是基于一系列的假设和前提条件,订阅者只有在了解相关报告中的全部信息基础上,才可能对相关观点形成比较全面的认识。如欲了解完整观点,应参见中金研究网站(http://research.cicc.com)所载完整报告。
本资料较之中金公司正式发布的报告存在延时转发的情况,并有可能因报告发布日之后的情势或其他因素的变更而不再准确或失效。本资料所载意见、评估及预测仅为报告出具日的观点和判断。该等意见、评估及预测无需通知即可随时更改。证券或金融工具的价格或价值走势可能受各种因素影响,过往的表现不应作为日后表现的预示和担保。在不同时期,中金公司可能会发出与本资料所载意见、评估及预测不一致的研究报告。中金公司的销售人员、交易人员以及其他专业人士可能会依据不同假设和标准、采用不同的分析方法而口头或书面发表与本资料意见不一致的市场评论和/或交易观点。
在法律许可的情况下,中金公司可能与本资料中提及公司正在建立或争取建立业务关系或服务关系。因此,订阅者应当考虑到中金公司及/或其相关人员可能存在影响本资料观点客观性的潜在利益冲突。与本资料相关的披露信息请访http://research.cicc.com/disclosure_cn,亦可参见近期已发布的关于相关公司的具体研究报告。
本订阅号是由中金公司研究部建立并维护的官方订阅号。本订阅号中所有资料的版权均为中金公司所有,未经书面许可任何机构和个人不得以任何形式转发、转载、翻版、复制、刊登、发表、修改、仿制或引用本订阅号中的内容。



