

本报告由公众号“苏宁财富资讯”原创发布,作者为苏宁金融研究院消费金融研究中心主任助理付一夫。
前不久,轰动网络的“周杰伦大战蔡徐坤”,至今仍历历在目。有人说,“被嘲上热搜”的周杰伦之所以能够逆势翻盘,是因为背后有着一大群70后、80后的老叔叔老阿姨们在尽全力支持……
什么?70后与80后都是老叔叔老阿姨了?
好像……是的。
不管你愿不愿意承认,70后已处在“奔五”的年龄段,即便是记忆中依然年轻的80后和90后们,也都分别开始“奔四”和“奔三”了。
与此同时,我国近几年人口生育率正呈现逐年走低的态势,新生儿增加的速度赶不上中年人老去的速度,其结果是人口老龄化程度的进一步深入。国家统计局数据显示,2018年我国65岁以上老年人占比高达11.9%,总数多达1.66亿,而在可预见的未来,这两项指标还会继续增长,这会给国民经济的健康可持续发展带来不小的挑战。
不过,就像一枚硬币有其两面一样,持续深入的老龄化为“银发经济”的崛起打下了坚实的基础。
所谓“银发经济”,是指围绕老年人群体展开的一系列消费行为与经济现象,随着老年人日渐成为日常消费的主力军,洞悉把握这一银发群体消费行为的种种特点,并有的放矢地加以布局便显得极为必要——因为这不仅是商家的机遇,更是国民经济扩内需、促消费的关键抓手之一。
苏宁金融研究院发布的《银发人群消费趋势报告》(简称《报告》),旨在剖析当前老年人群的消费偏好与消费趋势,并对各个领域潜在的商机进行预判,以期给读者朋友带来一些启发。
本《报告》共分为四个部分:
1、数据中的老龄化现实:通过宏观经济数据来刻画当前我国人口老龄化日益加剧的现实;
2、“银发经济”潜力巨大:收入提升与政策加码,为我国“银发经济”的发展提供巨大利好,而按照日本经验,“银发经济”有望成为未来支撑国民经济增长的重要力量;
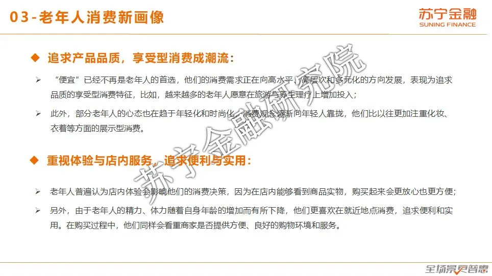
3、老年人消费新画像:老年人的消费观念已不同以往,且正在发生四方面变化;
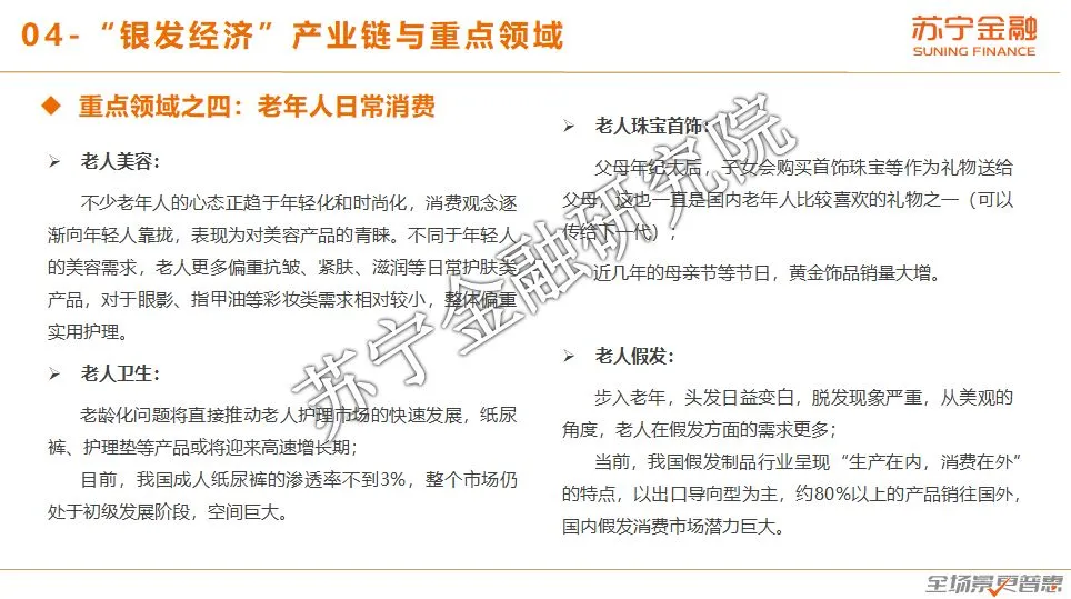
4、产业链及重点领域:围绕着日常消费、医疗保健、生活保障、休闲娱乐四大板块,点出了值得重点关注的六大领域,供投资者与商家参考。
剧透到此为止,更多精彩内容,请看《报告》。























全文完。需要原版报告的读者,请给此篇推文留言;读完点“在看”并留言,24小时内留言点赞数超20的读者,送一只萌萌哒小狮子玩偶~


东北为什么没有夜经济?

编辑:陈霞 吴舒坦


