推广 热搜: 采购方式  甲带  滤芯  气动隔膜泵  减速机  减速机型号  履带  带式称重给煤机  链式给煤机  无级变速机 

2025年食品行业发展趋势报告-探迹科技

   日期:2026-01-02 14:32:55     来源:网络整理    作者:本站编辑    评论:0    
2025年食品行业发展趋势报告-探迹科技

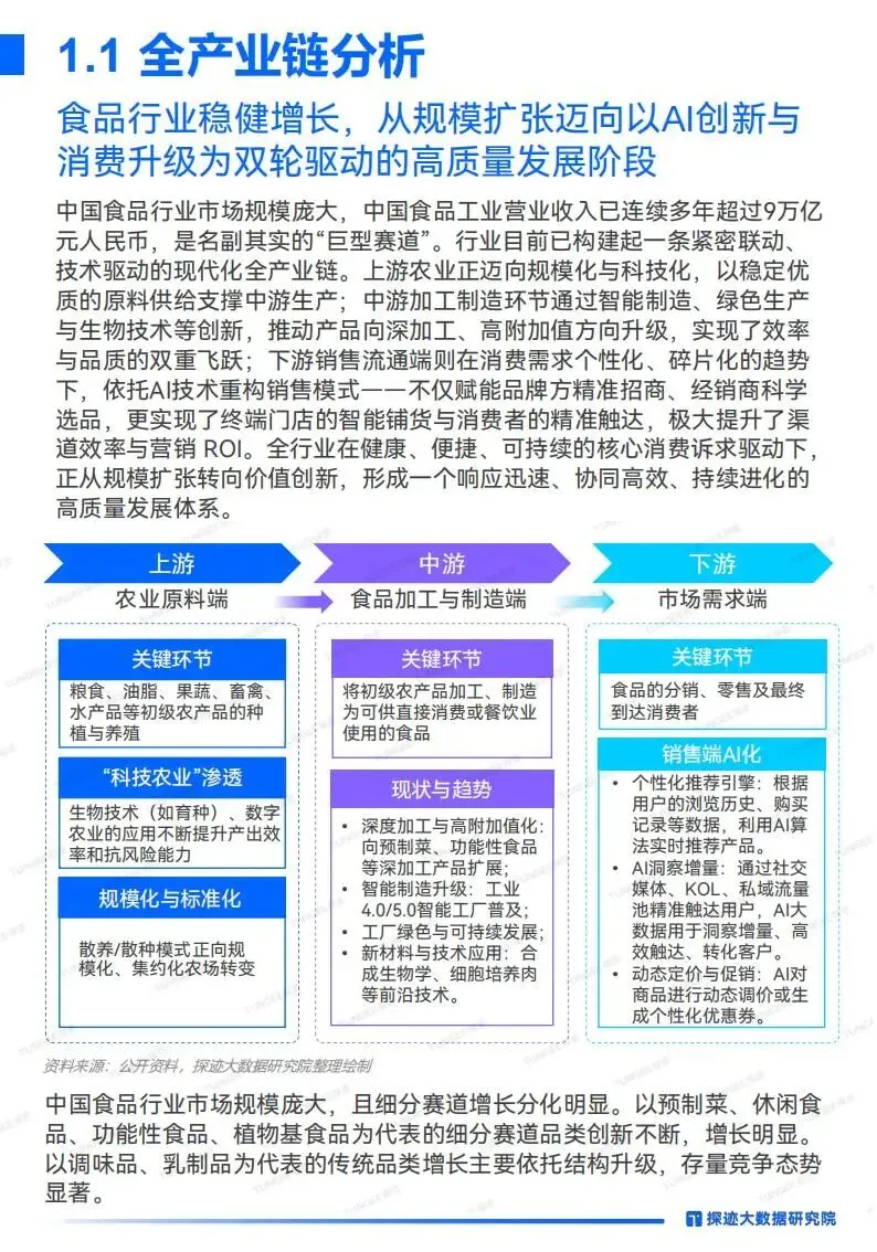
2025年我国食品行业正经历多维度变革,规模持续扩大的同时,产业结构、技术动能与消费需求同步跃迁,AI技术成为关键驱动力,推动行业从价格和渠道竞争转向技术、品牌与供应链的综合较量。

#01#

————

报告节选

#02#

————

扫码成为会员,仅需25/年

由于公众号资源有限,仅能展示部分少数报告,所有报告源文档均已上传到知识星球【开源报告】中。加入星球即可无限次下载所有报告,25/年,如有疑问请联系客服VX:kybg1818

↓微信扫码领优惠加入星球↓

 
打赏
 
更多>同类资讯
0相关评论

推荐图文
推荐资讯
点击排行
网站首页  |  关于我们  |  联系方式  |  使用协议  |  版权隐私  |  网站地图  |  排名推广  |  广告服务  |  积分换礼  |  网站留言  |  RSS订阅  |  违规举报  |  皖ICP备20008326号-18
Powered By DESTOON