手机版
二维码
购物车
(
0
)
供应
求购
公司
团购
展会
资讯
招商
品牌
人才
知道
专题
图库
视频
下载
商圈
推广
热搜:
采购方式
甲带
滤芯
气动隔膜泵
减速机
减速机型号
履带
带式称重给煤机
链式给煤机
无级变速机
首页
供应
求购
公司
团购
展会
资讯
招商
品牌
人才
知道
专题
图库
视频
下载
商圈
首页
>
资讯
>
社会热点
美国网络外交的政策演变、组织体系及发展趋势
日期:2026-01-01 17:56:49 来源:网络整理 作者:本站编辑
评论:0
美国网络外交的政策演变、组织体系及发展趋势
摘要:
美国作为最早着手开展网络外交政策实践的国家,其网络外交政策实践较为系统完备,具有一定典型性和代表性。美国网络外交从最初着眼于利用数字技术促进外交进程的外交新形态,逐渐演变为利用外交工具和外交思维解决网络空间治理问题的一种战略协调手段。在网络安全成为中美战略博弈前沿的背景下,研判美国网络外交政策演变,有助于防范中美网络空间冲突升级,优化我国网络外交政策实践。在梳理美国网络外交的政策演变和组织体系的基础上,对其发展趋势进行了剖析。
技术变革是国际政治体系变迁的重要催化剂。一方面,以数字化、网络化、智能化为标志的第四次工业革命给外交领域带来了机遇和挑战,深刻影响着外交环境、外交工具和外交模式;另一方面,由于网络空间对国家主权、安全和发展利益的重要性愈加凸显,网络空间安全治理问题由纯粹的技术性议题演变为显性的国际政治议题。作为互联网的发源地,美国很早就深刻认识到网络信息技术、网络空间安全治理与外交政策之间的复杂关联,是最早着手开展网络外交政策实践的国家。
经过多年的实践,美国网络外交政策体系已日臻成熟,从最初着眼于利用数字技术促进外交进程的外交新形态,逐渐演变为利用外交工具和外交思维解决网络空间治理问题的一种战略协调手段。在网络安全领域成为大国战略博弈新前沿的背景下,深入剖析美国网络外交的政策演变及其发展趋势,对防范中美网络空间冲突升级、优化我国网络外交政策实践具有重要的理论和实践意义。
01 网络外交的内涵界定
学界对网络外交的概念一直莫衷一是。这种争议既源自网络空间不同于现实物理空间的复杂特性,也反映出治理主体对网络空间治理 属性在认知层面的变化。作为信息网络技术与外交系统耦合的产物,网络外交内涵的复杂性 源自其特有的技术与政治双重属性。
此外,由于网络外交具有跨学科的特点,涉及政策学、政治学、社会学、外交学、数字/网络科学等多个学科,对其进行内涵界定须从剖析几个近似且关联的概念着手。
早期网络空间被视为“全球公域”,相关治理问题主要遵循技术治理逻辑,由技术专家通过制定规则和标准进行解决。与此对应的是相关学者对网络外交的概念界定也立足其技术属性,主要关注互联网技术对外交形态变革的工具化价值,认为电子外交、数字外交、网络公共外交或网络外交这样的近似术语可以互换混用。
随着网络问题开始国际化和政治化,网络议程的外交政策维度开始受到外交实践界的关注。基于网络治理问题具有的政治属性,迫切需要利用外交工具和资源为国家和非国家行为体在网络空间中开展的合作和互动奠定基础,从而减少冲突升级的风险。如果把网络空间仅留给技术人员、军事和情报机构人员可能会使网络空间重现“霍布斯式”的自然状态。
尽管受新冠肺炎疫情影响和数字空间治理需求驱动, 数字外交在数量和频率层面实现了对传统外交暂时性的替代,进一步推动外交的数字化转型 ,西方学界仍认为网络外交与数字外交、电子外交、网络公共外交是相互关联但不同类的外交议题。区别于数字外交、电子外交、网络公共外交侧重于利用新兴技术、社交媒体等手段推动更广泛的外交议程,网络外交特指在网络领域内的外交,即通过使用外交资源、履行外交职能,在网络空间维护国家利益。
基于以上分析,本文认为,作为一种新型的外交形态,网络外交可以使用外交工具和外交思维解决国际层面的网络空间治理问题,可以为网络空间安全治理提供新的政策思路和战略工具。
究其实质,其核心功能与传统外交并无区别,仍是通过沟通、谈判协调国际关系、管控危机冲突。由于网络外交实践先行于理论,加之网络外交具有技术和政治双重属性,作为一个动态发展中的概念,网络外交的内涵随技术变迁和外交实践的变化不断演进,因此,在梳理美国网络外交政策发展演变时,本文仍将数字外交、电子外交、公共网络外交纳入网络外交的范畴。
02 美国网络外交的政策演变
随着互联网技术变迁、安全治理需求和外交理念的转型,美国网络外交政策实践经历了由“技术工具导向”向“战略利益导向”转变的过程。前者起步于小布什政府时期,偏重于网络外交的技术属性,主要关注互联网技术对官方外交形态变革的工具化价值;后者则成型于奥巴马政府时期,更强调网络外交的政治属性,旨在运用外交工具和外交思维维护国家安全利益和战略需求、谋求网络空间主导权和控制权。
2.1 小布什政府的网络外交
小布什政府网络外交的政策重心是利用信息技术整合内部外交资源实施电子外交和公共外交,对传统外交形态和进程施加技术性影响。一方面,基于电子政府建设需求,小布什政府在国务卿科林·卢瑟·鲍威尔(Colin Luther Powell)的大力倡导下,在美国国务院积极推进外交领域信息化变革。2003 年,美国国务院在信息资源管理局设立“电子外交办公室”,主要职能是为国务院内部的知识管理和信息沟通提供技术保障 。
另一方面,迫于国际反恐安全形势压力,小布什政府将公共外交提升为国家安全战略的重要组成部分,并尝试依托信息技术工具提升公共外交的效力。“9·11”事件发生后,美国政界、学界和媒体开始重新认识到公共外交对于国家形象塑造和安全利益维护的重要性,认为公共外交须确定为美国外交政策框架的中心要素 。2002年,美国国会出台《国家安全战略报告》(The National Security Strategy oftheUnited StatesofAmerica) ,从推动公共外交的视角指出美国必须防范极端主义和技术的结合,在网络安全政策层面实现“控制境内信息流动”和“塑造 信息环境”的目标。2006 年,小布什政府第二任国务卿康多莉扎·赖斯(Condoleezza Rice)推出“ 转型外交”(Transformative Diplomacy)理念,强调要通过“软实力”外交在世界范围内 推进民主。在这一理念的推动下,电子外交办公室为国务院开展公共外交搭建网络交流平台,帮助外交官通过网络媒体实现更高效的价值观和外交理念宣传。
2.2 奥巴马政府的网络外交
随着社交媒体平台的崛起,网络空间与国际关系进一步融合,网络外交的政治属性和战略价值开始凸显。由于信息沟通与传播已成为权力与安全议程中的核心议题,美国学者约翰·阿尔奎拉(John Arquilla)和戴维·罗恩菲尔德(David Ronfeldt)从信息战略转型的视角主张政府需要从关注“技术端”的网络空间安全转型至“观念政治端”(Noopolitik)的软实力博弈。在此背景下,美国将社交媒体定位为在网络空间中促进国家利益、确保美国领导地位的重要战略资产,从战略和政策层面将社交媒体纳入外交领域。其典型举措是国务卿希拉里·克林顿(Hillary Clinton)借力社交媒体推进公共外交,积极打造“巧实力”外交转型和“互联网自由战略”。战略理念的转变推动网络外交发展,常体现为更为丰富的外交形态(虚拟外交、在线网络外交和社交网络外交)和活动方式(对外交往、对外宣传和外交参与)。2010 年 12月,美国国务院和国际发展署发布首份《四年度外交和发展审议》(Quadrennial Diplomacy and Development Review)报告,强调在信息化时代美国要进一步运用综合外交技巧、战略和手段推进国家安全利益。具体而言,美国应将公共外交确定为外交核心任务,灵活运用“巧实力” 战略,将公众接触界定为外交官员的职责,重视公民社会在外交政策中的作用。
以西亚北非“颜色革命”事件为典型个案,依托线上线下外溢出或在线离线互动机制作用于现实外交和内政体系 ,进攻性网络外交对国家政治安全产生的负面杀伤力开始引发国家关注。在此背景下,涉网安全治理议题开始高度政治化,网络空间“再主权化”成为新态势。基于互联网技术作用于现实外交产生的“手段变革”与“目标拓展”一体两面的不同影响,网络外交开始细分为“网络公共外交”和“网络治理外交”两种相互影响和促进的典型模式。网络公共外交主要指基于互联网技术、依托网络平台开展的外交实践,侧重反映数字时代公共外交手段与方式的嬗变;而围绕网络空间国际治理开展的外交活动则归入网络治理外交范畴,其主旨在于围绕“治网权”进行外交博弈来实现国家利益和战略需求。由于网络治理 外交更聚焦于网络空间的国家战略利益,在践中逐渐发展为美国网络外交政策的重心。
2011年,奥巴马政府发布《网络空间国际战略》(International Strategy for Cyberspace),作为全球首份立足国际政策视角,关注网络空间议题的纲领性文件,其出台标志着美国网络外交政策正式向“战略利益导向”转变。战略中明确提出,美国在网络空间中要综合运用外交、国防和发展这三项举措,同时将经济、保护网络、执法、军事、互联网治理、国际发展和互联网自由确定为美国新外交政策的七大实施重点。配合战略落地需要,美国国务院设立了网络事务协调员办公室,主要负责牵头其他相关联邦机构处理与外交政策、国家安全、人权和经济相关的一系列国际网络政策问题。办公室的负责人被称为国务院网络协调员,由国务卿直接任命。该办公室是世界范围内第一个专门处理网络问题的外交办公室,而协调员克里斯托弗·佩恩特(Christopher Painter)成为世界上第一个专门负责网络安全外交事务的网络外交官。自2011年办公室成立以来,已有 20 多个国家效仿此机制设立类似的外交部办公室。
在奥马巴第二任期,以 2013 年“棱镜门” 事件的曝光为导火索,网络安全问题在全球安全体系中的重要性急剧上升。在国家形象遭遇严重国际信任危机的背景下,美国将网络外交提升为外交政策体系的优先关注事项,立足战略设计、事件协调和能力培训等多个层面强化网络外交政策的制定、协调和实施。除将网络问题纳入国务院核心战略规划文件之外,国务院于 2014 年对区域办事处网络战略进行了全面修订,对标 2011 年《网络空间国际战略》各重要的战略支柱,为各办事处和美国使团提供了明确的网络空间政策策略计划,并启动专项议题来跟踪以网络为重点的外国援助项目。2016 年,奥巴马政府发布第41号总统令《网络事件协调》(United States Cyber Incident Coordination), 责成国务院和其他 6 个相关政府机构选派代表组建国家政策协调机制—网络反应小组,合作应对影响美国国内外利益的重大网络事件。此外,国务院还投入资源牵头部署跨部门、跨区域研讨会和外交人员讲习所年度课程,对使馆官员进行专业的互联网电信政策和网络空间政策培训,帮助内部工作人员全面提升政策协调和实施能力。
2.3 特朗普政府的网络外交
特朗普上台后,在“美国优先”执政理念的引领下,其网络战略聚焦于经济繁荣和国家安全两大方向,对奥巴马政府综合性的网络空间国际战略目标进行了简化与收缩。特朗普政府缩减在网络外交层面的资源投入,对网络外交的政策目标、组织架构和实施策略进行了大幅调整。在政策目标层面,特朗普政府边缘化奥巴马政府推出的互联网自由战略,更重视美国的自身现实利益,并基于此塑造网络空间规则和秩序。根据第 13800 号行政令《加强联邦网络和关键基础设施网络安全》的要求,2018 年5月,国务院发布了有关国际接触战略和加强网络威慑的两份建议报告。
报告指出,鉴于需求的日益增长和资源的有限性,美国政府要最大限度地提高美国在网络空间国际参与层面的投资回报 ;进一步强化成本施加型威慑,联合伙伴国家通过情报共享、归因和行动支持的方式降低美国网络威慑战略的实施成本,共同应对低于武装冲突阈值的恶意网络活动 。在组织架构层面,特朗普政府削弱了国务院对网络外交政策的领导力。2017 年,国务卿雷克斯·蒂勒森(Rex Tillerson)以打击官僚作风为由关闭了网络事务协调员办公室,后迫于国会压力又重设了网络事务协调员职位,与国务院负责互联网治理事务的助理副部长职位一起整合到国务院经济和商务局旗下。
此外,在处理大国外交议题时,特朗普政府偏好“零和思维”和“单边立场”,对国际网络空间合作持消极态度。在政策实施层面,特朗普政府采用了“泛网络安全化”的激进应对策略,将网络安全议题与政治、经贸谈判和高科技领域竞争深度捆绑。其根本用意在于通过出台制裁限制措施、重构网络安全规则体系的方式,服务于“大国竞争” 的战略目标。
2.4 拜登政府的网络外交
区别于特朗普政府“美国优先”原则指导下的单边主义外交政策,拜登政府上台后重回建制派路线,在外交政策方面侧重于重塑民主价值观优势、修复盟友外交和回归多边主义立场。这种导向映射到网络外交领域,体现为拜登政府将网络外交重置到美国外交政策体系的中心,重视基于价值观和规则的国际秩序,以技术联盟策略为抓手维持美国在全球新兴技术治理领域的主导优势。
拜登政府主要依赖联盟外交策略作为战略工具,重视以价值观和技术标准为抓手掌握在网络空间国际治理中的主动权。事实上,早在 2020 年 3 月网络空间日光浴委员会提出的“分层网络威慑”战略中就指出,国际规范是网络空间行为塑造的框架,确保这一框架与美国的利益和价值观保持一致至关重要。因此,美国应加强在规范和标准层面的国际引领和多边外交接触,联合“理念一致”盟友和伙伴组建联盟协调政策和进攻性跨域网络威慑实践,从而塑造竞争对手行为、构建符合美国利益的国际秩序 。2020 年10 月,新美国安全中心发布了《通用代码:民主技术政策联盟框架》(Common Code:An Alliance FrameworkforDemocraticTechnologyPolicy)报告,建议美国应从技术层面构建统一的民主国家科技政策联盟。报告认为,在外交层面技术政策联盟成员国应联合派遣完整代表团,提交尽可能广泛的技术组合标准,保持在全球标准制定工作的完整性,合力推动技术标准制定机构的投票机制改革,以对冲我国在国际标准制定中的影响 。
2021 年 1 月 16 日,网络空间日光浴委员会发布了《对拜登政府的网络安全建议》(Transition Bookfor the Incoming Biden Administration),建议拜登政府扩大国际层面网络安全能力建设、国际规范和互信措施的支持范围,派遣外交官参与全球 IT 和通信技术标准的制定,通过与志同道合的盟友和伙伴组建国际联盟的方式维护网络空间安全利益 。这些建议大都被拜登政府照单全收,打包纳入 2021 年3 月推出的《临时国家安全战略方针》(Interim National Security Strategic Guidance) 。整体而言,战略方针延续了以实力 为原则的战略传统和大国竞争的战略主基调,标志着“盟友外交”在网络安全领域的回潮。文件将“提升网络安全”列为政府的首要任务,强调要借助盟友外交维护现有全球网络空间规范,并基于美国战略利益制定新的规则。
需要指出的是,拜登政府主导下的“技术联盟”借用了民主、人权等话语框架,带有鲜 明的冷战思维色彩。从政策实质上看,“技术联盟”主要依托“技术多边主义”外交框架,围绕前沿科技领域技术规则和标准体系竞争建立排他性联盟,其根本目的在于构建基于霸权的技术权力结构。拜登上台后,在盟友外交层面重点从修复跨大西洋关系着手,先后通过G7 峰会、北约峰会和美欧峰会就互联网安全、数字技术标准、打击勒索软件、整体威慑和防御政策、供应链安全等领域议题协调美欧政策立场。以 2021 年 6 月美欧峰会成果为例,除设立美欧贸易与技术委员会之外,美欧还建立了联合技术竞争政策对话机制。该机制名义上以深化美欧贸易和科技合作为主要目标,实则以意识形态作为外交工具,捆绑民主价值观构建遏华技术和贸易联盟,以打压我国不断增长的新兴技术影响力。
此外,受太阳风供应链攻击事件和科洛尼尔输油管道公司勒索软件攻击事件驱动,诸如网络间谍、网络黑客等低烈度网络冲突的应对成为美国网络外交在国际规则领域的重要关注点。出于对网络规范缺失、管控冲突风险升级和战略利益统筹等多方面因素的考量,拜登政府并未在网络层面采取反制措施,而是采取了较为克制的经济制裁应对方式。2021 年 6 月,美俄峰会就管控网络空间红线行为进行了协商讨论,并同意责成各自政府网络安全专家就行为禁区问题进行磋商以达成进一步共识。
03 美国网络外交的组织体系
从议题层面看,美国网络外交政策横跨网络犯罪、网络安全、数字经济、国际发展和能力建设、互联网自由和互联网治理等多个领域。鉴于议题领域的多样性和交叉性,美国网络外交组织体系涵盖国务院和其他六个相关联邦机构。其中,国务院设立网络问 题协调员办公室负责统筹国务院在网络问题上的全球外交接触工作,联络协调其他六个相关联邦机构改善国家层面网络安全工作。除在多边和双边论坛层面管理网络外交外,网络问题协调员办公室还负责就美国政府在网络空间的一系列事件响应和网络行动的外交政策影响等问题提供建议。
除国务院外,其他参与网络外交实践的六大联邦机构为商务部、国防部、能源部、国土安全部、司法部和财政部。这些机构或经由下辖的相关局或办公室与国际合作伙伴共同处理网络问题(具体参与情况见表 1),或经由若干国务院下辖的局、办事处和海外使团以分散的方式与国务院就网络外交问题进行合作(具体参与情况见表 2)。
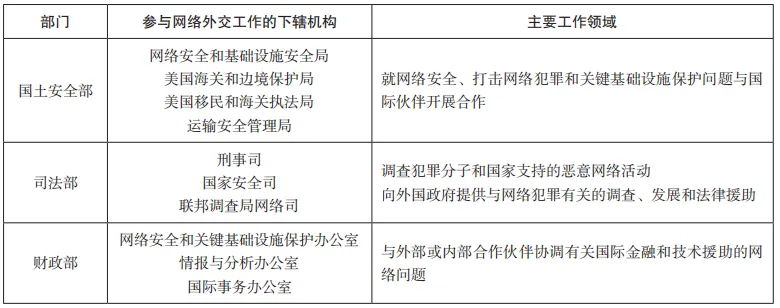
表 1 国土安全部、司法部、财政部参与网络外交工作的基本情况
2021 年 1 月 11 日,在特朗普政府和拜登政府政权交接之际,前任国务卿迈克·蓬佩奥(Mike Pompeo)宣布在国务院成立网络空间安全和新兴技术局,主要负责统筹网络空间和新兴技术领域相关的外交工作,与盟友和伙伴国开展合作,共同应对网络威胁。该机构面向分管军备控制和国际安全事务的副国务卿报告工作,掌管 1780 万美元专项预算,配有80名全职人员,机构成员由网络问题协调员办公室与军控、核查和合规局下设的新兴安全挑战办公室的工作人员合并构成。根据国务院的提议,数字经济层面的网络外交问题由经济和商务局负责,主要分管互联网治理、数字贸易、数据隐私等相关问题的国际外交工作。由于建立网络空间安全和新兴技术局的重组 改革规划未与其他六个相关联邦机构进行战略协商,政府问责局认为在缺乏合作统筹的前提下推行重组改革,会增加不必要的网络外交工作碎片化和职能重叠 。此外,国务院建立网络空间安全和新兴技术局的提议缺乏必要的数 据和证据予以佐证。由于国务院的方案将网络外交、网络政策和数字经济方面的职能分离给 不同的部门进行分管,并且没有说明在网络安全层面如何对数字经济问题进行内部协调,政府问责局认为这种人为的分离会增加国务院在数字经济和网络政策问题上保持统一立场的难度,从而对协调和发展网络外交综合政策立场构成一定挑战 。
表 2 商务部、国防部、能源部参与网络外交工作的基本情况
拜登政府上台后,在立法层面对网络外交 国家责任部门进行了重新规划,拟通过重组机 构强化对网络外交政策的保障支撑作用。2021 年 2 月,美国众议院推出 2021 年网络外交法案(Cyber Diplomacy Act of 2021),从立法层面积 极推动网络外交议程。法案建议设立国际网络 空间政策局以巩固国务院网络外交跨领域协调工作, 统筹与国际网络安全、互联网访问与自由、网络犯罪、国际网络威胁相关的美国外交工作;同时设立网络空间政策协调委员会,以确保在网络外交问题上得到广泛关注、协调和持续监督 。2021 年 10 月,美国国务院在对网络空间和新兴技术的政策和组织进行广泛审查的基础上,宣布成立网络空间和数字政策局。该部门将重点应对国际网络空间安全、国际数字政策和数字自由三个关键领域的威胁挑战,进一步推动机构间和国际网络外交议程。此外,国务院将设立一名关键和新兴技术特使,专门负责协调新兴技术领域的国际政策,与盟友和合作伙伴等共同领导当前的技术外交议程 。
04
美国网络外交的发展趋势
网络外交作为解决网络空间治理问题的一种战略协调手段,需要服务于网络空间治理的 现实战略需求。由于网络空间治理具有技术与政策双重属性,伴随着技术权力的博弈已成为 “技术政治时代”国际战略竞争的核心 ,美国网络外交已演变为网络地缘政治竞争的战略工具。
首先,围绕网络空间规则和标准制定的主导权博弈仍将是美国网络外交的焦点议题。当前,技术竞争水平成为国家硬实力竞争制高点,网络空间技术性议题实现了高度政治化并融入世界政治议程。这使网络安全问题不仅迅速成为国际谈判的核心议题,还实现了与自由、民主和人权保护等政治理念的高度捆绑,成为大国间权力博弈的新平台 。在大国竞争的战略基调下,出于霸权护持和追求绝对安全的战略利益需要,美国网络外交的战略重心将聚焦于“两个有作为”:一是建立网络空间领域国际责任和约束框架;二是与盟友伙伴共同建立网络威 慑机制 。从战术层面考量,美国网络外交的两大抓手是联盟策略和泛安全化策略。一方面,美国以意识形态作为外交工具聚焦不同议题领域,积极构建遏华“技术联盟”和“治理联盟”;另一方面,美国将以“小院高墙”政策为指导,实施更为“精准”的对华遏制政策,通过将网络安全问题泛化为国家安全问题的方式垄断战略技术竞争优势。
其次,由于信息技术赋权导致网络空间领域权力流散,以高科技公司、技术机构为代表的非国家行为体逐渐发展成为网络外交的补充力量。一方面,随着跨国高科技公司技术实力和经济影响力的不断增强,美国在加大对其规制力度的同时,已将其纳为地缘政治角力的重要参与者。其典型个案包括美国政府要求推特 等社交媒体平台封杀其他国家官方机构账号、利用负责全球通用顶级域名解析服务的威瑞信公司关停制裁伊朗官方相关网站等。2020 年 3 月,网络空间日光浴委员会提出的“分层网络威慑”战略指出,将私营企业纳入威慑参与主体,要求私营企业在国家防御方面发挥主导作用,积极与政府进行情报共享,强化网络空间韧性建设。2021 年 6 月,美国参议员提出网络攻击响应方案研究方案(Study on Cyber-Attack Response Options Act),拟允许私营公司突破联邦法律限制,主动回击对其业务发起攻击的网络黑客 。另一方面,由于拜登政府上台后有意整合政府、企业、社会组织等多元主体,打造“复合型”排华阵营,一些西方高科技公司欲借力中美博弈谋求经济利益,主动加入6G 联盟、半导体联盟等遏华高科技产业联盟,以期积极筹谋技术标准“软法”布局,通过卷入地缘政治博弈实现“弯道超车”打压竞争对手。
05
结论及启示
美国网络外交政策经历了由“技术工具导向”向“战略利益导向”的转变,从最初着眼于利用数字技术促进外交进程的外交新形态,逐渐演变为利用外交工具和外交思维解决网络空间治理问题的一种战略协调手段。美国网络外交的组织体系涵盖国务院和其他六个相关联邦机构,由国务院设立的网络问题协调员办公室负责统筹协调。为确保网络外交问题得到广泛关注、协调和持续监督,拜登政府上台后在立法层面对网络外交国家责任部门进行了重新规划,拟通过机构重组强化对网络外交政策的保障支撑作用。
在全球网络安全形势日益严峻和中美网络空间战略利益博弈愈加复杂的背景下,美国网络外交已演变为网络地缘政治竞争的战略工具。在网络安全成为大国战略博弈前沿的背景下,既要关注网络外交与传统外交的差异性,针对其特有的技术属性量身制定重点工作领域和外交实践机制;又要重视网络外交的政治属性,明确其目标定位仍需服务于外交战略全局。
原文来源:信息安全与通信保密杂志社
“投稿联系方式:孙中豪 010-82992251 sunzhonghao@cert.org.cn”
打赏
更多
>
同类资讯
• 2026中国营销趋势
0
条
相关评论
推荐图文
推荐资讯
点击排行
0
1
2026新手做跨境出海的顺序千万别反了!
0
2
如何通过营收分析,快速定位业务波动原因
0
3
?马来西亚超一半人养宠!猫咪地位NO.1?
0
4
一起看看今天的新闻吧!2025.12.09
0
5
快消品行业小红书引流与运营攻略
0
6
【总经理年度述职】公司总经理年度述职报告
0
7
每周职场 | 从没想到2022的一级市场这么差
0
8
家人们这次真的线下来相见
0
9
妇产科医生申美签,秒变“重点观察对象”?
网站首页
|
关于我们
|
联系方式
|
使用协议
|
版权隐私
|
网站地图
|
排名推广
|
广告服务
|
积分换礼
|
网站留言
|
RSS订阅
|
违规举报
|
皖ICP备20008326号-18
(c)2008-2022 免费发布网 All Rights Reserved