
AI算力需求正深刻重塑先进封装产业的定位与发展范式。其角色已从制造末端环节,转变为与芯片设计及架构创新紧密协同的关键赋能者。未来,AI模型的持续演进将对算力与能效提出更高要求,这将驱动先进封装技术不断向高密度集成与异构整合的方向革新。

先进封装定义
先进封装是指一种处于当时最前沿的封装形式和技术,它采用先进的技术和工艺,将芯片和其他元器件进行封装,以提高其性能、功能和可靠性。这种封装方式相较于传统封装具有更高的集成度、更小的尺寸、更低的功耗和更高的可靠性。先进封装具有高集成度、多功能性、三维整合、热管理、可靠性等特点,具体如图所示:

资料来源:中商产业研究院整理

先进封装行业发展政策
近年来,中国先进封装行业受到各级政府的高度重视和国家产业政策的重点支持。国家陆续出台了多项政策,鼓励先进封装行业发展与创新,《制造业可靠性提升实施意见》《财政部海关总署税务总局关于支持集成电路产业和软件产业发展进口税收政策的通知》《中华人民共和国国民经济和社会发展第十四个五年规划和2035年远景目标纲要》等产业政策为先进封装行业的发展提供了明确、广阔的市场前景,为企业提供了良好的生产经营环境。具体情况列示如下:

资料来源:中商产业研究院整理

先进封装行业发展现状
1.全球市场规模
“后摩尔时代”制程技术突破难度较大,先进封装技术的发展成为延续及超越摩尔定律、提升系统性能的关键。中商产业研究院发布的《2025-2030年中国封装测试行业深度分析及发展趋势研究预测报告》显示,2024年全球先进封装市场规模达519.00亿美元,同比增长10.90%。中商产业研究院分析师预测,2025年全球先进封装市场规模将达到571亿美元,2028年达到786亿美元。

数据来源:Yole、中商产业研究院整理
2.中国市场规模
得益于5G、物联网、AI等新兴技术的需求,以及HPC与存储解决方案需求的日益增加,中国先进封装市场规模快速增长。中商产业研究院发布的《2025-2030年中国封装测试行业深度分析及发展趋势研究预测报告》显示,中国先进封装市场规模由2020年的351亿元增长至2024年的698亿元,同期年复合增长率为18.7%。中商产业研究院分析师预测,2025年中国先进封装市场规模将达到852亿元。

数据来源:中商产业研究院整理
3.渗透率
随着芯片性能的不断提高和系统体型的不断缩小,对封装技术的要求也越来越高,先进封装技术能够满足这些要求并实现更高的集成度和性能。当前国内封测厂商积极布局先进封装,先进封装增长空间广阔,渗透率将提升。中商产业研究院分析师预测,2025年中国先进封装渗透率将增长至41%。

数据来源:中商产业研究院整理
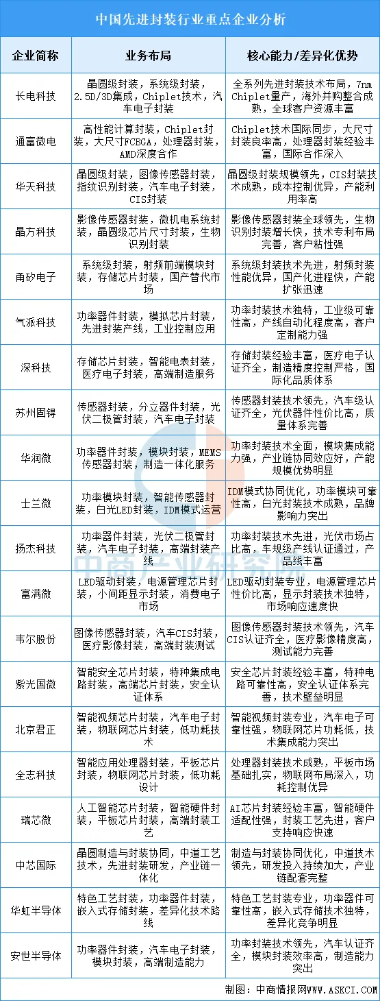
4.重点企业布局情况
行业正经历从传统封装向异构集成、系统级封装的技术跨越,技术竞争聚焦Chiplet、2.5D/3D堆叠及晶圆级封装等前沿方向,应用需求从消费电子向人工智能、高性能计算等高端领域快速拓展。长电科技以全系列先进封装技术主导市场;通富微电借Chiplet技术突破占据先机;华天科技依托晶圆级封装优势巩固细分领域。

资料来源:中商产业研究院整理
5.企业潜力排行
随着摩尔定律步伐放缓以及移动设备、高性能计算和物联网等应用的兴起,先进封装作为能实现芯片高密度集成、性能提升、体积微型化和成本下降的关键技术,在市场需求和技术发展的双重驱动下快速发展,进而促使众多掌握先进封装技术、专注于该领域的先进封装企业纷纷兴起。

资料来源:中商产业研究院整理

先进封装行业重点企业
1.长电科技
江苏长电科技股份有限公司的主营业务是提供全方位、一站式芯片成品制造解决方案。长电科技的主要产品是微系统集成、设计仿真、晶圆中测、芯片及器件封装、成品测试、产品认证以及全球直运等服务。
2025年上半年实现营业收入186.05亿元,同比增长20.13%;实现归母净利润4.71亿元,同比下降23.91%。2025年上半年芯片封测营收占整体的99.59%。

数据来源:中商产业研究院整理

数据来源:中商产业研究院整理
2.通富微电
通富微电子股份有限公司的主营业务是集成电路封装测试服务提供,为全球客户提供设计仿真和封装测试一站式服务。通富微电的主要产品是设计仿真和封装测试一站式服务。
2025年上半年实现营业收入130.38亿元,同比增长17.67%;实现归母净利润4.12亿元,同比增长27.55%。2025年上半年主营产品包括集成电路封装测试、模具及材料销售等,营收分别占整体的96.98%、3.02%。

数据来源:中商产业研究院整理

数据来源:中商产业研究院整理
3.华天科技
天水华天科技股份有限公司的主营业务是集成电路封装测试。华天科技的主要产品是DIP/SDIP、SOT、SOP、SSOP、TSSOP/ETSSOP、QFP/LQFP/TQFP、QFN/DFN、BGA/LGA、FC、MCM(MCP)、SiP、WLP、TSV、Bumping、MEMS、Fan-Out。
2025年上半年实现营业收入77.8亿元,同比增长15.81%;实现归母净利润2.26亿元,同比增长1.35%。

数据来源:中商产业研究院整理
4.晶方科技
苏州晶方半导体科技股份有限公司的主营业务是传感器领域的封装测试业务。晶方科技的主要产品是影像传感器芯片、生物身份识别芯片、MEMS芯片、射频芯片。
2025年上半年实现营业收入6.67亿元,同比增长24.67%;实现归母净利润1.65亿元,同比增长50%。

数据来源:中商产业研究院整理
5.深科技
深圳长城开发科技股份有限公司的主营业务是存储半导体、高端制造、计量智能终端业务。深科技的主要产品是存储半导体业务、高端制造、计量智能终端。深科技的先进封装技术主要服务于存储芯片领域,客户包括国内外的芯片设计公司和模组厂。同时,公司正积极拓展车规级市场,相关产品已进入比亚迪、蔚来等车企的供应链。
2025年上半年实现营业收入77.40亿元,同比增长9.71%;实现归母净利润4.52亿元,同比增长25.56%。2025年上半年主营产品包括高端制造、存储半导体业务、计量智能终端,营收分别占整体的50.52%、27.13%、21.70%。

数据来源:中商产业研究院整理

数据来源:中商产业研究院整理

先进封装行业发展前景
1.技术突破驱动产业效能跃升
先进封装技术通过异构集成与微缩互连重构芯片设计范式,推动半导体产业超越摩尔定律限制。三维堆叠、硅通孔及混合键合技术实现多芯片在系统级的高密度互连,显著提升算力密度与能效比;芯粒架构允许不同工艺节点的芯片模块化组合,降低设计复杂度与开发成本。这些创新使国产芯片在高端制程受限背景下,通过封装优化实现性能代际跨越,为人工智能、高性能计算等领域提供核心支撑。
2.应用场景拓展激活创新动能
先进封装向AI训练、自动驾驶、低空经济等新兴领域渗透,催生定制化解决方案。大模型算力需求推动HBM与GPU通过2.5D封装实现高带宽集成,解决“内存墙”瓶颈;车规级芯片要求封装耐高温与抗振动,倒逼企业开发高可靠性密封材料。场景多元化驱动技术从通用型向专用型演进,帮助行业摆脱消费电子周期性波动,构建可持续增长模式。
3.产业链垂直整合提升自主可控
材料、设备与制造环节的协同突破降低外部依赖。国产ABF载板实现量产,打破高端封装基板海外垄断;硅中介层刻蚀设备与临时键合胶的本地化生产缩短技术转化周期。全链条整合增强供应链韧性,使企业能够快速响应AI芯片快速迭代需求,应对国际贸易壁垒风险。
以上信息仅供参考,如有遗漏与不足,欢迎指正!




































中商产业研究院

中商产业研究院创立于2002年,是一家立足深圳、服务全国的新型产业智库。二十多年来,中商始终秉承“湾区基因、全球视野”的发展理念,以“数据+平台”为核心驱动力,依托“资本+资源+项目”的多维联动,致力于为客户提供高价值的产业咨询解决方案,助力产业升级与高质量发展。



“阅读原文” 获取更多报告


