2023年,激光雷达行业伴随着智能汽车产业的发展,迎来了全新机遇。规模扩大推动硬件成本下降,行业应用门槛降低。政策支持,资金投入,科研参与,众多关键组织助力下,进一步推动激光雷达在机器人、无人配送、泛测绘、安防、监测等领域的应用普及。
数字绿土从研究热点、知识产权与政策、市场规模分析3个维度进行梳理与总结,为关注2023激光雷达行业应用的从业者们总结过去、展望未来提供参考。
研究热点
行业需求推动技术研究
数据分类与应用是热点
2023年SSCI收录的激光雷达相关研究中,研究者们关注热点主题有“分类”、“地形”、“遥感”、“林业”、“机载激光雷达”等。“分类”主题超越前4年最热的“机载激光雷达”成为年度热点主题。纵观5年数据,热点词之间拥有较强关联性,如“机载激光雷达”与“地形”、“遥感”、“森林”等,都与激光雷达在地形测绘、生态环境监测等领域有高关联度。

在“数据分类”主题词中,“机器学习”、“深度学习”、“数据标记”等方向是2023年研究重点。在“地形”主题词中,研究者们则是关注“生态系统服务”、“土地利用”、“城市”“生物多样性”等方向。

图1 SSCI 2023激光雷达第一关联主题词及其关键词云


图2 2019-2023年SSCI激光雷达相关关键词共现图谱
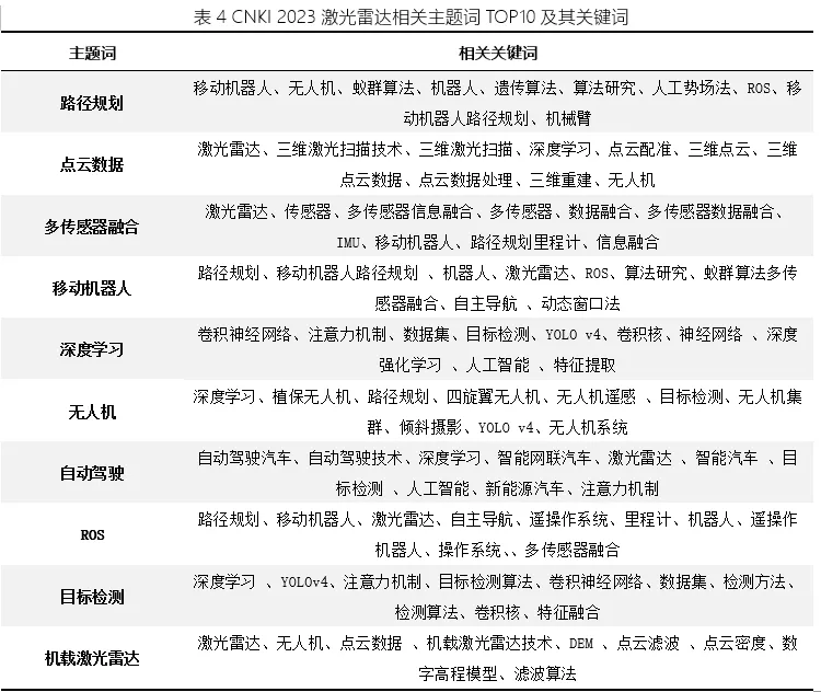
2023年CNKI收录的研究论文中,与激光雷达相关TOP10热点主题词有“路径规划”、“点云数据”、“多传感器融合”、“移动机器人”等。其中“路径规划”和“点云数据”自2020年来已连续4年蝉联激光雷达关联度最大热点主题。此外,“多传感器”、“深度学习”、“自动驾驶”等都是近年的热点主题。“目标检测”则是今年新增加的热点主题。

通过激光雷达获取机器人空间数据,结合任务目标生成路径规划。目前这项技术已广泛应用于工业巡检、机器人场地清洁,无人车物流配送等领域。从热点主题词关联的关键词我们能看到,路径规划主题下,研究者关注的是“无人机”、“蚁群算法”、“ROS”等。
在点云数据研究上,“扫描技术”、“点云配准”、“数据融合处理”、“三维模型重建”等维度,是今年研究者们关注的重点。自2022年中国全面推进实景三维建设,并明确应采集激光点云数据后,国内相关机构均加大了对大范围激光点云数据的采集、融合处理、三维重建的技术研发。
SSCI和CNKI的数据侧面印证,随着激光雷达技术的成熟,硬件本身的技术研发已不再是热点,研究者们与商业组织将更多精力投射于如何将设备应用到各个领域中,去实现硬件价值。

知识产权与政策
政策支持,应用行业获利好
企业积极布局知识产权
自2019年来,全球特别是中国,围绕着激光雷达的知识产权申请迎来了快速增长期。2023年延续了这一增长势头。值得一提的是,来自中国的知识产权申请数已占全球知识产权数的95%以上。这也侧面印证,中国在激光雷达产业的技术研发与应用已走在了全球前列。

图3 2019-2023年激光雷达标准发布数据与知识产权数
数据来源:IPRDB
2023年8月,中国《新产业标准化领航工程实施方案(2023—2035年)》提到,全面推进新兴产业标准体系建设,依托新能源汽车产业发展,围绕智能驾驶等主要应用场景,推动激光雷达等器件标准的落地。
9月,交通运输部《关于推进公路数字化转型加快智慧公路建设发展的意见》提出:推广公路数字化勘测。积极应用无人机激光雷达测绘、倾斜摄影、高分遥感、北斗定位等信息采集手段,利用BIM+GIS技术实现数据信息集成管理,优化勘察测绘流程,推广“云+端”公路勘察测绘新模式;该政策利好激光雷达技术和服务企业。
12月5日,交通运输部印发《自动驾驶汽车安全服务指南(试行)》,引导自动驾驶技术发展,规范自动驾驶汽车运输服务领域应用。激光雷达兼具测距远、角度分辨率优、受环境光照影响小的特点,且无需深度学习算法,可直接获得物体的距离和方位信息,这些相较于其他传感器的优势,可显著提升自动驾驶系统的可靠性。
同月,工信部等四部委发布《关于开展智能网联汽车准入和上路通行试点工作的通知》,宣布具备量产条件、搭载自动驾驶功能的智能网联汽车在取得准入许可后,可在限定区域内开展上路通行试点。
随着政策催化,智能驾驶加速落地。激光雷达这个关键零部件未来3年内在产业、人才政策方面都将获得支持。围绕着激光雷达部署的下游应用行业,也将获得更多利好。
市场规模
自驾需求推动规模提升
应用门槛加速调整
2023年,在一系列政策与中国新能源汽车制造商的研发投入驱动下,车载激光雷达作为智能汽车感知层的标志性应用,随着智能汽车及自动驾驶的渗透率提升而快速增长。据Frost& Sullivan预测,2021-2030年,全球激光雷达在ADAS领域市场规模的复合增长率将超过93.8%,2030年全球激光雷达销售量将达到2亿台。
截止2023年第3季度,已有超过100款搭载激光雷达的车型在中国上市,占全球同期发布搭载激光雷达新车型总数量近90%。在激光雷达支持下,在矿山、港口等封闭场景,有车辆已实现了L4级别自动驾驶。在开放场景下,基于激光雷达的上车,自驾方案的成熟,汽车品牌均加快了自动驾驶的技术投放。

图4 2021-2030E全球激光雷达在ADAS领域的市场规模
数据来源:Frost& Sullivan
在自动驾驶强大需求的推动下,激光雷达的规模化生产必然推动硬件成本下降,产业链的成熟将推动激光雷达在机器人、无人配送、测绘、安防、监测等领域的普及。据麦肯锡研究报告显示,预计2025年我国激光雷达市场规模将达到 43.1亿元。
此外,伴随着SLAM技术的发展,与组合导航,RTK技术融合,激光雷达在地下空间、立面空间扫描、堆体体积测量等领域的应用门槛也在逐步降低。特别是后应用软件的快速迭代,让激光雷达更好地嵌入到了工程测量,实时监测、要素识别等行业应用中。


