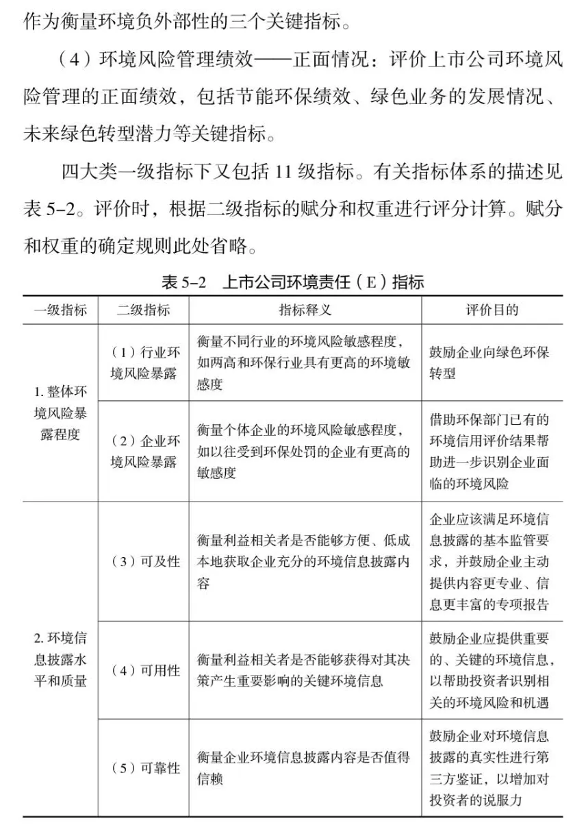
2019中国上市公司ESG评价体系研究报告(第五章)——上市公司环境因素(E)评价体系:构建及应用
【编者按】ESG是一种关于环境、社会和治理如何协调发展的价值观。在国际资产管理行业,ESG已经成为一种主流投资理念和投资策略,随着我国A股纳入MSCI、富时罗素相关指数,ESG原则将对我国资本市场的资源配置活动产生实质性影响。更重要的是,“创新、协调、绿色、开放、共享”发展理念要在资产管理行业落地,必须有科学的方法与工具,ESG正是合适的载体。《该报告》由中国证券投资基金业协会与国务院发展研究中心金融研究所共同编著,中国财政经济出版社出版。《该报告》充分考差了国内现有研究成果和指标框架,初步建立了符合中国国情和市场特质的核心指标,所建议指标代表了课题组队ESG价值和评价基准的核心理解,但非ESG的完整内涵与外延。该研究成果为监管者和市场机构提供了一个开放式理论框架与核心价值取向,主要起引导、推动作用,但仍需根据市场环境变化而调整、优化,既要吸收市场机构的共同经验,引入新的重要指标,替换落后指标,也要充分允许市场机构的多元探索,共同构成一个有弹性的ESG评价体系。
第五章 上市公司环境因素(E)评价体系:构建及应用













