推广 热搜: 采购方式  甲带  滤芯  气动隔膜泵  减速机  减速机型号  履带  带式称重给煤机  链式给煤机  无级变速机 

到底转移了多少?东南亚产业深度分析!

   日期:2026-01-01 15:01:22     来源:网络整理    作者:本站编辑    评论:0    
到底转移了多少?东南亚产业深度分析!

PCB网城讯

价值链的迁移是“常态”。伴随着重要国际格局演变和重大革命性技术/产品的推动,往往每20年左右就会发生一次大的产业整体迁移机会。种种迹象表明,东南亚各国正成为本次半导体产业迁移的受益地区之一。从IC设计、测试、封装到下游应用终端工厂,几乎来者不拒,大有布局全产业链之势。
低附加价值产业链环节外迁是产业发展的自然趋势。

全球终端大厂陆续在东南亚设厂,产业链转移速度不断加快

近年来,在中国人口红利减弱、劳动力成本上升、产业升级、中美贸易摩擦等因素的影响下,各国企业开始将位于中国的产能逐渐向成本更低的东南亚转移。
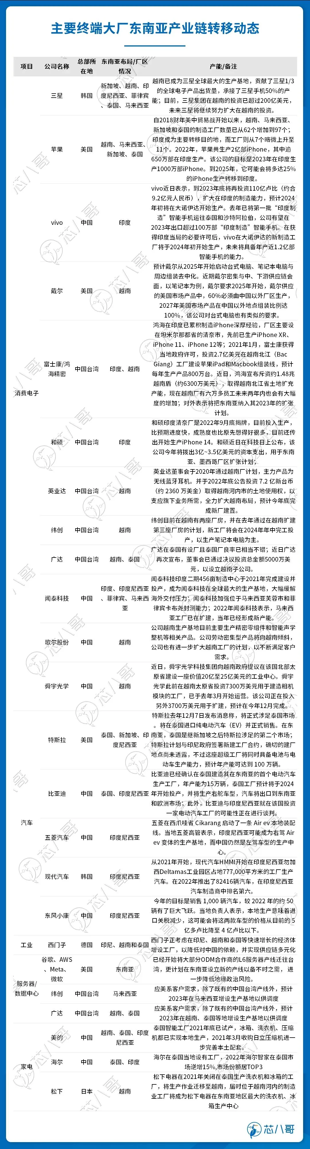
消费电子方面,在东南亚主要国家中,三星手机占据龙头地位,在东南亚市场拥有很强的影响力。其中,三星集团在越南的投资已超过200亿美元,在当地打造了三星全球最大的生产基地,贡献了三星1/3的全球电子产品出货量;苹果在东南亚有一定的影响力。自2018年美中贸易摩擦以来,苹果在越南、马来西亚、新加坡和泰国的制造工厂数量已从62个增加到97个。此外,依托人口红利的优势,印度已经成为苹果主要转移目的地,工厂已经从7个上升至11个。2022年,苹果已有650万部iPhone在印度生产,预计到2025年,苹果可能会将多达25%的iPhone生产转移到印度。
从主要ODM/EMS的情况来看,苹果的两大代工大厂鸿海与和硕近日都对外表示,将把东南亚纳入其2023年的扩张计划。其中鸿海在2月宣布已斥资约1.48兆越南盾(约6300万美元),取得越南北江省土地扩充产能,现在越南厂有六万多员工,未来两年内人数还会有大幅度的增加;此外,和硕印度清奈厂已在2022年下半年已投入生产,成熟度也比预期好很多,公司表示今年将拨出3亿~3.5亿美元的资本支出,继续用于东南亚厂区的扩张计划。

资料来源:芯八哥整理

汽车方面,以特斯拉、比亚迪、现代汽车、长城、吉利、奇瑞、上汽为代表的一批汽车企业不断加大在东南亚国家的投资规模,其中马来西亚、越南、泰国、菲律宾、印度尼西亚这几个国所受到的关注度和投资热度颇高。
具体来看,特斯拉在东南亚已经进军新加坡、泰国市场,并且计划在未来与印尼政府签署年产能可达100万辆的新建工厂合约;除了特斯拉外,比亚迪目前已经确认在泰国建造年产能为15万辆东南亚的首个电动汽车生产工厂,预计将于2024年开始投产。此外,比亚迪也正在与印度尼西亚新设一家电动汽车工厂的可能性进行谈判。
而在工业方面,德国工业巨头西门子表示,目前正在寻找在东南亚投资的计划,以实现平衡中国市场的多元化;服务器/数据中心方面,谷歌、AWS、Meta、微软等大厂已经开始将大部分ODM合作商的L6服务器产线迁往台湾,更计划在东南亚设立新的产线以备不时之需,进一步降低地缘政治风险。其中纬创、广达两家ODM公司已经表态将配合美系客户的需求,预计2023年在马来西亚、越南、泰国等地增设生产基地以供调度。

东南亚各国电子产业迎来高速发展,产业聚集效应已逐渐成型

在手机、汽车、数据中心等众多终端厂商不断迁移的带动下,近年来东南亚各国电子产业迎来了高速发展,其中电子元器件产能占全球的比例已经达到20%,并且在制造、封测、MLCC、PCB、零部件组装等特定领域已经形成了一定的产业聚集效应。
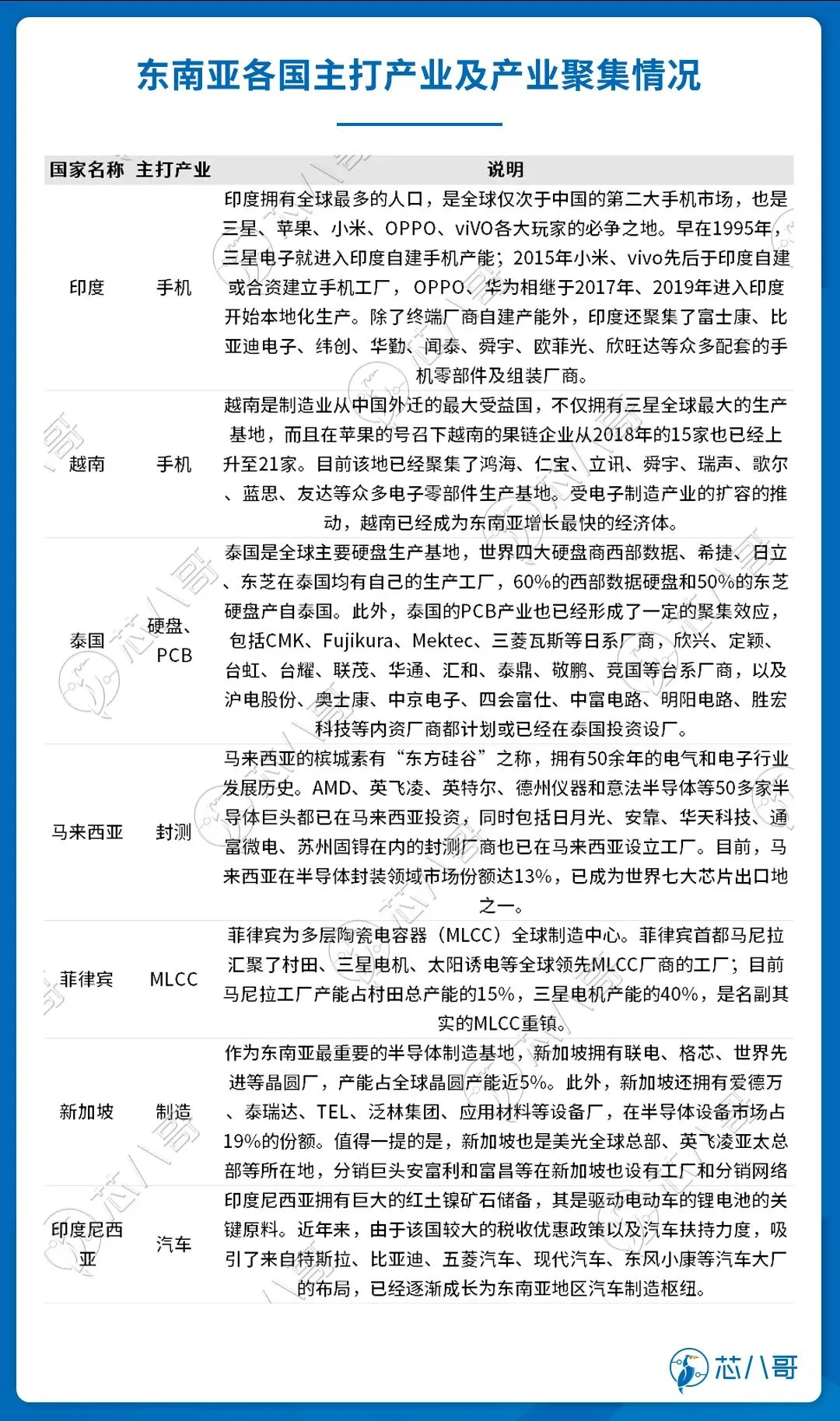
从产业承接来看,各国的产业因地制宜各有特点。其中印度凭借人口优势,早期吸引了大量手机、家电企业纷纷到印度建厂,但随着国内经济保护主义的兴起,外商政策经历了从开放到收紧,目前政策风险相对较高;新加坡虽然面积不大,但是凭借经济的先发优势,目前在晶圆制造上吸引了大量厂商;马来西亚则主要在后端封测领域拥有比较齐全的产业链;此外,越南、菲律宾、泰国、印尼也分别在零部件组装、MLCC、硬盘、汽车等领域各自拥有一定的产业优势。

资料来源:芯八哥整理

越南

越南是制造业从中国外迁的最大受益国,不仅拥有三星全球最大的生产基地,而且在苹果的号召下越南的果链企业从2018年的15家也已经上升至21家。目前该地已经聚集了鸿海、仁宝、立讯、舜宇、瑞声、歌尔蓝思、友达等众多电子零部件生产基地。受电子制造产业的扩容的拍动,越南已经成为东南亚增长最快的经济体。

资料来源:芯八哥整理

新加坡

作为东南亚最重要的半导体制造基地,新加坡拥有联电、格芯、世界先进等晶圆厂,产能占全球晶圆产能近5%。此外,新加坡还拥有爱德万、泰瑞达、TEL、泛林集团、应用材料等设备厂,在半导体设备市场占19%的份额。值得一提的是,新加坡也是美光全球总部、英飞凌亚太总部等所在地,分销巨头安富利和富昌等在新加坡也设有工厂和分销网络。

马来西亚

马来西亚的槟城素有“东方硅谷”之称,拥有50余年的电气和电子行业发展历史。AMD、英飞凌、英特尔、德州仪器和意法半导体等50多家半导体巨头都已在马来西亚投资,同时包括日月光、安靠、华天科技、通富微电、苏州固锝在内的封测厂商也已在马来西亚设立工厂。目前,马来西亚在半导体封装领域市场份额达13%,已成为世界七大芯片出口地之一。

资料来源:芯八哥整理

产业链迁移已成雏形,未来机会主要在国产替代、产业链升级及出海布局

回顾全球电子产业发展历史,可以看到价值链的迁移是“常态”,伴随着重大革命性技术/产品的面世,往往每20年左右就会发生一次大的产业整体迁移机会。
事实上,自20世纪70年代至今,全球电子制造业已经经历四次迁移。
①20世纪70年代,日本承接了全球电子制造产业的第一次迁移,半导体产业模式也逐步转变为IDM模式,助推了日本半导体行业的发展;
②90年代开始,“代工+设计”的分离模式兴起。其中半导体制造从日本向中国台湾和韩国迁移;
③21世纪初,欧美日等发达国家和亚洲“四小龙”等新型工业化国家把劳动密集型和低技术性产业向发展中国家转移,中国成为第三次产业迁移的最大承接地;
④2018年后,随着我国人口红利消失,劳动成本不断提升以及贸易摩擦等原因,制造业从中国开始向越南、印度等低成本国家转移。

资料来源:芯八哥整理

从迁移的产业来看,早期迁移的基本上都是以低端价值的消费电子、家电的制造、组装和封测为主。但是,随着消费电子的不断低迷,很多东南亚国家为拉动本国经济发展,已经开始引进汽车、工业、服务器等新兴产业,并且除了组装和封测外,进一步的将产业链向上游的EDA/IP、设备/材料、设计等高价值产业链蔓延。

资料来源:芯八哥整理

面对产业链的集体大迁徙,中国“世界工厂”的地位面临巨大的挑战。对于中国企业来讲,未来的机会主要在去中国化带来供应链国产化机会、低附加价值向高附加价值产业结构升级机会、以及东南亚国家新兴市场的海外布局机会。

1、贸易摩擦下的供应链国产化机会 

在中美贸易摩擦加剧的情况下,“去中化”、“中国+1”供应链等词逐渐热了起来,这对中国终端企业的供应链体系造成了巨大的压力。

中国主要芯片仍然依赖进口

资料来源:芯八哥整理

从2018年中美贸易摩擦开始,为了保证供应链的稳定,国内众多终端厂商已经开始在有意识的培养自己的供应链体系,这对国内半导体产业链来说,是一个比较好的发展机会。比如在手机领域,华为、小米、OPPO都成立了自己的投资部门,以加强半导体供应链资源的储备;在汽车领域,包括比亚迪、蔚小理、北汽、上汽、广汽等都开始在培养自己的国内供应链体系,以确保在美国及其同盟国家断供下供应链的稳定。

2、低附加价值向高附加价值产业结构升级机会

虽然中国是手机、汽车、家电、服务器等终端生产大国,但是目前仍然普遍面临底层的操作系统和核心芯片受制于人的情况,尤其在高端服务器领域,芯片国产化率不足1%,未来机会巨大。

高附加价值产业芯片仍然有待突破

资料来源:芯八哥整理

从中国向东南亚迁移的产业来看,目前主要还是以消费电子工厂等劳动密集型产业为主。虽然短期会对中国的就业及经济造成一定的冲击,但是中国可以借此机会实现低附加价值产业向高附加价值产业进行产业结构升级,逐步将中国从世界的“制造中心”转型成为世界“创新中心”。

3、东南亚新兴市场的海外布局机会

随着中国人工成本上升的上升,将产能转移至低税收、低成本的第三国是各大企业考虑的一个重要选择,而越南、泰国、印度尼西亚等东南亚国家是企业家们出海的首选。
以美的、海尔为代表的大型家电集团综合实力强,已有多年出海经验;以华勤、闻泰、立讯、歌尔为代表的消费电子企业也纷纷到越南、印度设厂,低端劳动密集型产业逐步转移;以比亚迪、五菱汽车、现代汽车、东风小康等为代表的汽车厂商也逐渐完成了东南亚市场的初步布局。由此可见,未来5~15年中国企业成建制出海已经成为电子行业的一个重要趋势。
东南亚占地面积457万平方千米,约为中国的48%。人口为6.6亿,约为中国的47%。受益于开放的经济环境、优越的地理位置、丰富的劳动力资源和相对较低的人工成本,东南亚在承接半导体第四次产业转移上具备天然的优势。
而从整体经济发展水平来看,东南亚目前相当于中国2000年的初期,市场充满活力,经济处于快速增长阶段。对于中国企业来讲,把东南亚作为出海的优先选择,可以为企业未来的发展带来更大的驱动动能。
来源:芯八哥,版权归原作者所有,转载目的在于分享更多信息,不代表本号立场,如涉及版权请联系后台,我们将尽快处理
更多PCB行业资讯长按下方二维码查看
GPCA公众号
《印制电路资讯》电子刊
GPCA视频号
 
打赏
 
更多>同类资讯
0相关评论

推荐图文
推荐资讯
点击排行
网站首页  |  关于我们  |  联系方式  |  使用协议  |  版权隐私  |  网站地图  |  排名推广  |  广告服务  |  积分换礼  |  网站留言  |  RSS订阅  |  违规举报  |  皖ICP备20008326号-18
Powered By DESTOON