研究报告丨体育
全文字数:6040字 精读时间:13分钟
近年来,越来越多国内企业成为中超或五大联赛的各级赞助商和合作伙伴,足球营销效果受到认可。足球赛事版权费用在国内屡创新高,足球比赛观赛人数和足球媒体用户数量也持续呈现增长趋势。
足球营销具备关键四要素:关键信息、关键空间、关键时间以及关键人物。营销过程中品牌激活和品牌赞助同等重要,且品牌激活所需费用往往更高,是国内企业需要重视和加强的部分。
▌国际足球赛事赞助商数量规模
英超取消冠名赞助商,区域赞助商出现多家国内企业
在国际足球赛事的赞助商类型方面,主要是啤酒、快消品、汽车、金融品牌等,而在主赞助商的数量上,近年来不论是五大联赛还是欧洲冠军联赛的主赞助商的数量都相对稳定,这与欧洲联赛发展较为成熟,主赞助商签约合作通常在3-5年的长约有关。特别值得一提的是,英超联赛从2016年起取消了联赛的冠名赞助,巴克莱银行不再是英超冠名赞助商,此举让联赛中的球队在选择金融类赞助时更为自由,也能帮助英超在全世界球迷面前树立一个更加独立干净的品牌形象。
在各知名联赛和豪门俱乐部的区域赞助商方面,近年来亚洲尤其是中国区的赞助商明显在不断增加,各大联赛和豪门俱乐部争先在国内设立办事处,开拓中国市场商务合作,越来越多的国内品牌成为国际足球联赛或俱乐部的中国区赞助商,随着足球在国内的持续火热,相信未来将会有更多的企业投身到足球市场赞助的行列中来。

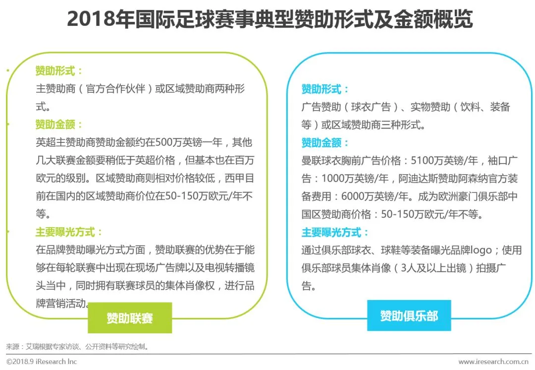
▌国际足球赛事赞助数额与方式
品牌赞助形式选择多,赞助金额50万欧元起步
赞助商在选择国际足球赛事进行赞助的过程中,可以选择赞助联赛或是赞助俱乐部这两种不同的方式,其中赞助联赛方面,英超的赞助费用相对较高;而赞助俱乐部方面,由于豪门俱乐部的球迷众多,媒体曝光集中,豪门俱乐部的赞助费用往往会比赞助联赛要更贵,据业内人士透露,中国企业想要成为豪门俱乐部的中国区赞助商,所需要的金额至少在50万欧元一年。联赛和俱乐部在选择赞助合作伙伴时也会有较高的门槛限制,需审核品牌在当地的口碑和影响力,确保其健康形象。

▌国内足球赛事赞助商数量规模
知名企业投身足球赞助,中超俱乐部分红稳中有升
同国际足球赛事的赞助相类似,赞助国内足球赛事主要也是赞助联赛和俱乐部两大方向。在赞助联赛方面,目前中超的合作伙伴,包括冠名赞助商中国平安、球衣赞助商耐克、LED供应商艾比森光电、游戏高级合作伙伴疯狂体育、媒体版权合作伙伴体奥动力,以及壳牌、DHL、崂山啤酒、百岁山、东鹏特饮等共计11家赞助商,主要集中在快消、金融和汽车领域。而在赞助国内俱乐部方面,随着联赛体系越来越成熟,现如今16家中超俱乐部的赞助商数量也在不断增加,俱乐部冠名赞助商包括恒大、万达、绿地等国内知名地产企业,电商巨头苏宁集团,汽车品牌斯威汽车等。据悉中超俱乐部的平均分红额度逐年增加,上赛季达到7400万元,这将吸引着越来越多有实力的企业投身足球俱乐部的赞助之中。

▌国内足球赛事赞助数额与方式
多种赞助形式可供选择,赞助价格门槛在千万人民币级别
在选择国内足球赛事进行赞助的过程中,品牌可以选择赞助联赛或是赞助俱乐部这两种不同的方式:其中赞助中超联赛方面,有成为冠名赞助、官方合作伙伴、官方供应商等不同赞助形式,根据品牌自身需求和目的进行选择,赞助价格在千万元到上亿元价格不等。在赞助俱乐部方面,冠名赞助商和球衣赞助商是较为热门的选择,不同俱乐部赞助价格存在差异,成绩优异的球队赞助费用和赞助联赛价格几乎在同等价位。

▌2018年世界杯收视情况
全民关注世界杯,总触达观众人次超过300亿

▌2018年世界杯企业赞助形式与金额
世界杯官方赞助商费用超千万美元,中国品牌出镜率高
国内企业在赞助世界杯时同样也有两种不同的赞助形式可以选择,一是赞助世界杯本身,二是与参赛球队或知名球星进行合作。今年共有七家国内企业成为世界杯的官方赞助商,其中万达赞助级别最高;而在赞助球队和球员方面,国内赞助商则覆盖快消(东鹏特饮赞助葡萄牙队,蒙牛签约梅西等)、汽车(长城汽车签约C罗,广汽本田签约内马尔等)、金融(礼德财富赞助葡萄牙,和信贷助力阿根廷)等多个领域,赞助商通常会根据自身品牌定位和核心需求选择合适的赞助形式。

▌2018年世界杯国内相关品牌赞助效果
销量增加、知名度提高是世界杯所带来的直观赞助效果
在世界杯赞助商的赞助效果方面,不同领域的赞助商品牌有不同的赞助效果反馈,总的来看赞助世界杯能够让赞助商旗下产品的销量获得增加,让品牌在大众心目中的知名度和美誉度获得提高。

▌足球营销基本模式
足球营销具备关键四要素,根据品牌自身特点进行选择
足球营销和其他营销模式一样,有专业的流程和要素,品牌如果要在足球营销的赞助期限内把赞助权益进行最大程度的变现,需要把握好四大关键要素,也就是业内人士所称的足球营销的“4K模型”:关键信息(keymessage)、关键空间(keyspace)、关键时间(keytime)以及关键人物(keyperson)。赞助商在进行足球营销时,要根据品牌自身特点采用合适的营销方式、选择合适的时间地点,找到有影响力的赞助对象进行合作;代言人选择、宣传节点、营销内容传播形式和传播平台都会影响品牌最终足球营销效果,企业需要对自己的赞助行为有专业的认知和把握。

足球营销品牌激活和品牌赞助同等很重要
足球营销的过程当中,国内许多品牌往往只注重购买赞助名义,而忽略了品牌激活,事实上品牌激活和品牌赞助同等重要,通过不同传播形式的品牌激活手段吸引广大球迷的注意才能让品牌赞助的权益发挥到最大。据业内人士透露,在国际体育营销市场上,赞助资源和品牌激活的费用比重通常为1:3,企业在品牌激活上所花费的预算往往是赞助费用的3倍左右。本届世界杯期间,不少国内赞助商也开始重视品牌激活的投入,东鹏特饮、华帝、广汽本田等足球营销效果较好的企业在品牌激活上所花费的营销费用也达到了其相关足球IP赞助费用的1.5-2倍左右。

▌足球营销特色性分析
足球营销具有较强的周期性,营销热点事件可提前把控
足球营销具有非常强的周期性,伴随着一个足球联赛赛季的进行,足球营销活动也会在不同的时间节点有着不一样的营销活动内容:以五大联赛为例,联赛往往从8月到第二年的5月,作为这样一个较为稳定的常规赛程周期,开展足球营销的企业可以针对赛程提前进行营销活动排期,也可以对于营销热点事件进行提前把控,做更充足的准备。由于国内中超联赛时间在每年的3月到11月,正好填补了五大联赛的夏季休赛期,国内的足球营销活动开展可以做到全年不间断。

▌足球营销流程导图
足球IP资源→赞助/传播→球迷触达→产品销售

▌足球营销与大众营销异同
同:营销活动都具有品牌普适性
足球营销作为体育营销的重要组成部分,在欧美等经济发达的地区已经是品牌在营销过程中需要考量的一个重要部分,许多品牌会在每年专门留出一笔不小的预算进行足球营销。在国内市场,足球营销乃至体育营销近年来也在快速发展,越来越多的品牌加入到体育赞助的行列中来。
相较于大众营销活动,足球营销活动同样具有一定的品牌普适性,这一点在近年来在国内进行足球营销的企业就可以体现:并非只有和足球密切相关的品牌或企业才可以做足球营销。大众品牌通过进行足球营销同样能够提升品牌知名度、和用户好感度,侧面展现品牌实力,甚至帮助企业拓展海外市场。恒大集团在赞助广州恒大足球俱乐部的前6年间,销售额上涨了564%,恒大也成为全国家喻户晓的地产巨头;足球成为了恒大集团最好的宣传方式,甚至可以说为恒大省去了一大笔广告宣传的费用。

异:足球球迷忠诚度高,营销活动更注重参与性体验
足球营销相对于大众营销而言,在目标人群特征,受众投入情感以及营销活动体验形式等方面都有着较为明显的差异:足球球迷在购买主队周边产品的过程往往是一个主动花钱“购买广告”的行为,球队球衣的胸前赞助商logo、球队周边赞助商产品等内容在球迷消费的不经意间被多次曝光,而球迷通常也不会对球衣胸前的赞助商logo感到反感,反而容易将对主队的好感度转嫁给品牌。

异:足球营销头部资源较为固定,存在稀缺性
相对于大众营销活动,足球营销活动的周期性要更长,职业足球赛事每年都会有,因此相关的足球营销活动每年也都会一直进行。目前在国内进行足球营销的性价比相对于大众营销而言要更高,且现阶段开展足球营销的品牌数量有限,能够抢占先机,在球迷群体中留下深刻印象。足球营销作为一项精准垂直类的营销活动,营销行为具有长期性,且头部资源较为固定和稀缺,在获得优质IP的赞助权益后,企业必须通过不同方式进行品牌激活,拓展品牌知名度。

▌国内足球营销未来发展环境
政治经济环境:政策推动足球产业发展,头部资源更受关注

社会环境:球迷版权意识提升,海外俱乐部更重视中国市场

▌国内球迷特征-球迷划分
细分三大球迷类型,八成球迷经常观看足球赛事直播
本次调研共收集到1594份有效球迷样本,通过问卷中的多道足球知识测试题,我们将本次参与调研的球迷群体细分为了三大类:死忠球迷、普通球迷和泛球迷,其中普通球迷占比最多,达到65.8%,死忠球迷占据17.7%。在观看足球赛事直播的频率方面,有超过8成的球迷表示自己会总是或经常观看足球直播,其中死忠球迷总是观看赛事直播的TGI指数达到了136.5,表明死忠球迷频繁观看足球赛事直播的人群占比相对整体球迷更高。


▌国内球迷特征-支持球队
西甲英超最受欢迎,巴萨曼联国内球迷多
在调研结果显示,在国内球迷支持的主队所在联赛方面,西甲(48.2%)和英超(47.5%)是最受国内球迷欢迎的两大联赛,有接近半数的国内球迷所支持的主队在西甲和英超之中。在球迷所支持的主队方面,西甲最受欢迎的TOP3俱乐部和球队成绩息息相关,巴萨、皇马和马竞是国内球迷支持率最高的三家俱乐部;英超方面,红魔曼联最受国内球迷欢迎,其次是切尔西和曼城;而在国家队方面,除中国队外,国内球迷最支持的两大国家队分别是拥有梅西的阿根廷队和日耳曼战车德国队。

▌国内球迷快消行业营销价值
死忠球迷更为看重商品价格与口碑
在调研结果显示,在国内球迷购买快消品时看重的因素方面,整体球迷最为看重的三大因素分别是:商品质量(74.1%)、商品价格(57.9%)和口碑评价(43.1%)。对于和日常生活息息相关的快消品来说,球迷最关心的还是商品的质量是否过关,能够满足球迷需求,此外价格和口碑也是球迷在购买决策时主要考虑的因素。针对死忠球迷而言,TGI指数反映出他们要更为看着商品价格和口碑评价,快消品要想吸引死忠球迷的购买需要在价格上具备竞争力,同时注重经营口碑营销。

▌国内球迷3C行业营销价值
近8成球迷3年内有购买手机计划,购机平均预算约四千元
在未来购买手机的计划方面,根据调研结果,有79.7%的国内球迷在三年内有购买手机的计划,其中未来半年内打算购买手机的球迷占比为15.6%,可见球迷群体对于手机行业而言是一个值得关注的市场。在球迷的购机预算方面,整体球迷的预算主要集中在2000-4000元这一区间段中,平均购机预算为3942元;值得一提的是,购机预算在5000元以上的死忠球迷TGI指数达到126.8,这体现出死忠球迷中对于手机产品购买力较强的人数占比较高。


▌国内球迷汽车行业营销价值
死忠球迷半年内购车意愿更强,整体球迷平均购车预算23万
在未来的购车计划方面,调研结果显示,国内球迷群体中在3年内有购车意愿的人数占比为36.4%,另有38.5%的球迷目前处于无车状态,但未来三年暂无购车计划。针对有意愿购车的人群,死忠球迷在半年内计划购车的人群TGI指数高达145.1,表明死忠球迷相对于整体球迷而言在短期内购车意愿相对更强。在购车预算方面,国内整体球迷的购车预算主要集中在16-25万这一区间段,球迷的平均购车预算为23.6万元。


▌国内球迷金融行业营销价值
球迷偏好银行理财,死忠球迷理财金额投入高
在国内球迷购买金融服务产品的选择方面,根据调研结果,银行理财是整体球迷最为认可的金融产品,有30.2%的国内球迷选择购买银行理财产品,此外互联网理财(29.2%)、保险(25.7%)也是球迷们较为热衷的金融服务产品。针对银行理财产品,国内球迷花费的金额在3万-5万这一区间段的人数占比最高,达到21.4%,死忠球迷在花费超过10万元这一区间段的TGI达到121.2,这表示死忠球迷中有在银行理财产品中花费较高的人群相对更多。


▌国内球迷旅游行业营销价值
死忠球迷更为热衷境外游,整体球迷年均出游3次左右
调研结果显示,在国内球迷出游的行为方面,过去一年间有超过8成的球迷表示曾有过旅游经历,仅有13.7%的球迷没有出游过。出游类型方面,整体球迷中有64.4%在去年有过国内游,21.5%的球迷在过去一年有过出境游经历,其中死忠球迷TGI达到110,表明死忠球迷相较于整体球迷群体要更为热衷境外游。在出游频次方面,国内球迷主要集中在1-4次这一区间段,高频次出游人数占比相对较少,整体球迷的平均出游次数为3.1次。


文化、亲子游受球迷追捧,六成球迷计划前往主队主场朝圣
调研结果显示,在出游主题方面,国内球迷较为热衷文化游(45.1%),球迷选择出游主要是为了体验不同地区的文化风情,在欣赏美景得到放松的同时,获得不同文化氛围的洗礼;此外亲子游也是球迷选择较多的出游主题,可见球迷出游的另一大主要目的是为了陪伴家人。另外值得一提的是,在被问及前往自己主队现场看球的意愿时,60.4%的国内球迷选表示出明确的现场“朝圣”意愿,通过TGI指数显示,在非常愿意去主队现场看球的球迷群体中,西甲和英超球迷的意愿相对于其他几大联赛的球迷观众更为强烈。


▌国内球迷画像-触媒习惯
日常频繁使用聊天社交类APP,通过垂直平台获取足球资讯
在球迷的日常触媒习惯方面,调研结果显示,国内球迷日常最为频繁使用的APP类型主要有通讯聊天(47.2%)、社交网络(45.2%)和音乐音频(31.8%),球迷群体注重聊天社交,对文化娱乐需求也相对较高。在球迷获取足球资讯的主要渠道方面,绝大多数球迷(74.2%)偏好通过线上垂直体育平台获取资讯,垂直平台内容丰富且更新及时,更能够满足球迷们对于新鲜资讯的需求,也为广大球迷们提供了一个互相讨论交流的平台,因此受到欢迎。


★ 点击文末 “阅读原文” 获取完整报告
精彩推荐

2018艾瑞(上海)年度高峰会议

汇聚中国顶尖智慧“大脑”及实战型营销专家,透析智能科技下的中国新经济产业发展趋势及实践经验。400张峰会体验票限时免费申领,“码”上抢注!
★更多深度内容,敬请关注艾瑞咨询官方小程序,获取完整行业报告、热门指数监测,以及每日更新的行业前沿观察。
如果您对我们的业务感兴趣或想进一步合作,可以直接联系我们:
★咨询电话:400-026-2099
★咨询邮箱:ask@iresearch.com.cn


