
本篇文章为转载文章,转载自公号天维信息官方公众号,如有侵权,联系微信1396496344 删文 作者 | 银行绩效考核最佳实践研究所 高级研究员 顾玲玲
01
摘要
02
关键词
一、敏捷绩效管理的内涵及特点
(一)敏捷及敏捷绩效管理的定义
敏捷性被定义为能够迅速和容易变换的能力,是指企业能够根据环境中的意外或突然的变化,迅速有效的调整行动。企业敏捷被定义为,组织以客户利益为出发点,收集现有和潜在客户需求的信息、并在组织内部分享,较竞争对手更快地对这些信息做出适当反应以满足客户需求的能力。有学者将组织敏捷定义为,企业在面临不可预知的内外部不确定性时,能够快速聚焦和重构资源、关系和能力,以感知企业内外部不确定性,并以实际行动响应内外部不确定性的能力。
(二)敏捷绩效管理的特点
01
敏捷绩效管理更强调绩效与业务的衔接
02
敏捷绩效管理在传统绩效管理之上更聚焦持续改进
绩效管理包括绩效计划、绩效沟通、绩效辅导、考核评价、结果运用、反馈改进等环节,敏捷绩效管理建立于传统绩效管理之上,也包括这些环节。与传统绩效管理的区别在于,敏捷绩效管理更强调 “敏捷”。
如图1-1所示,敏捷绩效的实施能够有效地促进组织敏捷协同能力的提升。结合敏捷一词的要义,绩效管理各个环节都要做到反应迅速快捷,同时要保障整个绩效管理体系的持续改进,才能实现更有效的组织敏捷。因此,作为绩效管理持续改进的关键环节,绩效沟通及改进环节就很重要。

图1-1 组织敏捷与敏捷绩效的关系
03
敏捷绩效在企业内部需要分层,不同层级重点不同
一般企业的绩效可分为组织绩效、团队绩效、员工绩效三个层次,在组织敏捷的运营模式下,各层级绩效关注重点不同,如图1-2所示。在敏捷运营的背景下,组织层面的绩效要能够快速响应外部环境的变化,同时组织绩效还要持续提升。而在团队和员工层面,除了自身绩效提升以外,在团队层面,还要考虑团队目标与组织目标的一致性,而在员工层面需考虑员工与团队目标的一致性问题。对于内部管理,如何来达成这些目标呢?这要求自下向上的协同,同时自上向下要能及时沟通反馈、有效传导、及时分析、及时改进,以保障信息流通的及时和全面,目标的一致性和行动的敏捷性。

图1-2 各层级绩效关注重点
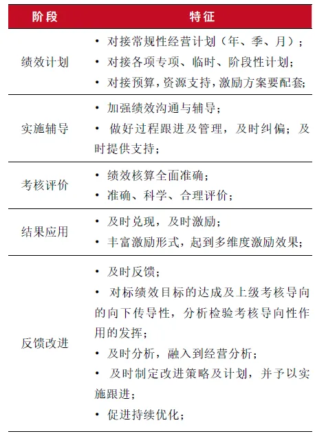
表1-1 敏捷绩效管理下绩效管理各阶段的特征

二、商业银行实施敏捷绩效的必要性
(一)多重因素叠加致使不确定性加剧,商业银行要实现组织敏捷
关于组织敏捷的研究中,所有与敏捷有关的定义均在不同程度上提及了环境的不确定性,说明组织敏捷对于应对不确定性的必要性和重要性。其对于不确定性的响应主要可划分为市场导向的响应以及运营层面的响应,其中市场导向的响应主要解决的是组织敏捷的方向问题,而运营导向的响应主要解决的是组织敏捷的效率问题。而当前环境下的商业银行,面临着多重因素的叠加影响,不确定性加剧。
外部因素方面,经济中低速增长的新常态,严监管常态化,互联网金融的日益蓬勃发展,金融科技的加速渗透,银行业开放政策的不断推进,客户结构、需求日益复杂化等,使得商业银行的外部竞争力,内部风险管理能力、专业技术能力、市场获客能力等都面临新的挑战和机遇。
内部因素方面,随着年轻一代员工职业成长,其职业发展诉求、激励需求、行为、价值观等对整个组织的文化、行为、管理决策的影响愈发显著。商业银行在企业文化和内部管理方面也要寻求变革和创新,更具开放性、包容性、创新性和成长性。
(二)敏捷绩效管理能够有效支持组织敏捷能力的提升
敏捷绩效属于运营敏捷的范畴。通过绩效管理的实施可以对组织及组织内部的个体市场经营活动、运营管理活动的执行过程及结果进行监督、评价,绩效实施过程中的沟通辅导就是对日常经营管理活动的执行辅导,包括方向的把控、资源的评估、进度的管理等,评价结果则可作为管理持续优化的依据,做的好的继续巩固强化和优化,不足的寻找差距、找原因、定策略、及时改进。绩效管理是支撑战略落地的有效工具,是经营管理的“指挥棒”,敏捷绩效管理对于组织敏捷能力的打造具有积极的促进作用。
(三)敏捷绩效管理有效支撑商业银行经营形式的转变
以客户为中心是商业银行的核心经营理念。在以客户为中心的经营理念下,商业银行敏捷相应的内外部变化,在经营方面最显著的体现是其营销活动形式由原来的常态化经营计划(年、季、月)为主,转变为常态化经营计划+阶段性专项计划(阶段性)并重的局面,甚至是越来越多的资源投入到阶段性计划中。即序时将年度计划分解到季、月的基础上,商业银行结合市场经济活动特征、客户的行为特征等,实施很多专项活动,如年初的开门红、春天行动等方案,或者是结合战略产品的推广策略,对某项产品开展专项活动,如电子银行、不良清收等。且越来越多的银行,一年当中会开展多次专项活动,故在考核办法中,除了常规的年度、月度,还有阶段性专项考核办法,同时越来越多的资源也投入到了阶段性的市场活动当中。绩效要支持市场敏捷绩效的实施,才能不拖后腿,激励到员工,促进业务发展。
(四)敏捷绩效管理有效支撑商业银行组织及激励管理的转变
在有效应对不确定性环境变化时,要求商业银行组织架构柔性与专业性并重,支行的重要性进一步凸显,对复合型、专业性、科技类人才需求提升,个人激励与团队激励同时受到重点关注。
一些商业银行尝试推进敏捷项目形式,跨部门、条线组建团队,以完成一些阶段性的、专项的目标。也有一些银行在总部对主要业务部门公司部、零售部等尝试推进大事业部制形式,整合资源,同时强调横向之间的协同,组织架构扁平化与专业化并重。在各经营机构层面,支行、网点作为“一线”机构,直接接触客户,以提高客户服务的时效性、便捷性、体验感为目标,对支行的要求进一步提高。对总行、分支行的定位发生改变,支行的重要性进一步凸显,对于支行行长也赋予了更多的权限,对于支行的管理也在不断尝试新的方式,譬如将支行作为事业部进行管理。在以上组织结构形式变化下,团队的重要性凸显,团队的管理和激励也成为了重点。
对于企业内部管理而言,组织架构、流程、规范、文化等都具有一定惯性,相比之下,绩效管理的灵活性更高,变革代价最低,但有可能取得的杠杆效果最好。因此,在不确定性成为常态的大背景下,商业银行更有必要通过绩效管理来实现对组织内部一切敏捷活动、专项活动、变革活动等开展有效监督和评价,不仅仅实现结果评价促进改进,更有利于激发个体积极性,打造创新变革的文化,打破组织惯性,促进业务发展。
(五)绩效管理持续优化的需要
三、商业银行实施敏捷绩效管理的关键举措
(一)强调“变革”、“创新”的文化打造
不确定环境下,需要人人都乐于参与创新,参与变革,将变化视为一种常态。在企业内部,个体层面看,需要从高管到一般员工都经常性地打破自己的“舒适区”,不断地挑战自我;组织层面看,则需推动组织“惯性”的突破,主动适应外部环境,应对变革。敏捷绩效模式下,要让“敏捷”成为企业文化,指导具体的行为,譬如将“创新”作为一种常态和机制,建立相应的机制鼓励这种行为。在考核实践中,员工要能将考核办法的变化视为一种常态,而不是一味地追求稳定,一旦有新办法实施,就产生抵触心理。这需要不断的磨合,坚定的执行,高管的坚持,才能最终变为一种文化,“变”成为一种常态。
(二)强调以客户为中心的绩效导向
商业银行的营销模式已从“以产品为中心”转向“以客户为中心”,只有深化以客户为中心,将其作为顶层设计的指导理念,融入至战略到内部经营及管理,才能为组织敏捷明确方向,也才能保障组织敏捷的“高质量”。在此背景下,敏捷绩效就需要继承组织经营的导向,并将这种导向和理念融入到具体的评价方案、激励方案设计中,在考核层面也强调以客户为中心的经营理念,将其作为绩效导向指导绩效管理整体方案的设计和实施。在服务化转型过程中,战略敏捷性的高低决定了企业将资源、流程等与客户需求和期望进行协调的速度和效用。强调以客户中心的绩效导向就是绩效管理上升为战略绩效管理的基本特征之一。
(三)匹配业务规律,常规考核与专项考核并行
作为职能管理,绩效管理要支撑经营活动,因此绩效考核的形式也应该与经营活动的节奏相匹配,保持步调一致,设置常规考核和专项考核。即便不是开展阶段性的考核,也要依据考核激励及时性、有效性的目标要求,对于专项考核、阶段性考核,一方面要保障业绩数据核算准确,匹配相应的激励方案,及时兑现激励;另一方面,要从考核的系统性角度出发,制定考核方案的同时,与激励方案、绩效分配方案、管理运营方案等相匹配,以保障激励的有效性,真正激发员工的积极性。
(四)同时重视个人激励与团队激励
敏捷管理背景下,不仅仅是要激励每个员工的积极性,更重要的是,要形成“上下同欲”的绩效目标达成的文化氛围,才能“力出一孔,利出一孔”,不会因为内部协同不到位而错失发展机遇。员工是企业所有经营行为的载体,也是企业竞争力打造的最核心资源,但在敏捷经营模式下,更强调基于有限的资源发挥团队的整体协作能力,实现1+1>2的效果。换言之,敏捷绩效管理必须同时重视对个人和团队的激励。实现对整个团队的激励,譬如敏捷小组、整个支行、某个条线、某个营销团队等,这样才能打造团队协助的文化,激励团队创新,兼顾到团队内部个体的差异,实现个体与团队激励并重。
(五)及时的绩效沟通及反馈
绩效缺乏过程管理是很多组织实施绩效失败的重要原因。缺乏过程管理的绩效实施很容易导致绩效目标偏离,考核起不到导向作用;同时被考核者由于航道的偏离,资源、能力的支撑不足,达不成绩效目标。实施绩效过程管理的最有效方式,是实施过程中的绩效沟通及反馈。在敏捷绩效管理模式下,要保障及时的沟通和反馈,才能及时调整优化策略,及时纠偏,保障绩效目标的达成。
(六)及时高效的绩效分析
通过绩效分析,能有效诊断当前绩效管理的长短板,为绩效管理的持续优化提供依据。在敏捷绩效管理模式下,商业银行要实施及时高效的绩效分析。一方面要在考核周期实施结束后,及时进行分析;另一方面,要缩短分析周期,提高分析效率,这样才能保证及时发现问题,及时制定行动方案。
(七)绩效管理平台优化与绩效管理能力提升
已有研究中,对于组织敏捷的研究都基于“以客户为中心”的经营理念,目标是能更好、更快地为客户提供满足其需求的产品和服务。对于组织敏捷能力的打造,已有研究发现,IT能力可通过组织敏捷对组织绩效起到积极的影响作用。信息化系统的应用能够提升沟通效率,提高管理效率、运营效率,甚至于降低风险。绩效管理系统不仅仅能帮助商业银行提升绩效运营效率,还能实现绩效过程管理、数据存储等,通过过程管理实现绩效过程的透明性,有助于营造公平的绩效环境;全面丰富的数据有助于商业银行将考核数据转化利用,真正发挥数据资产的价值,尤其是绩效系统作为一个“数据集市”,汇集了业务、客户、员工、机构各类数据,其价值可见一斑。通过数据价值的挖掘,不仅仅能够优化绩效管理,还能有助于人才盘点、经营决策等。
从考核执行的效率和成本来考虑,需要较为关注的是考核的稳定性、考核制度的延续性。而在不确定性的环境中,稳定性、延续性本身就是个悖论。从绩效管理的实践来看,要准确理解考核的延续性和稳定性,能延续和稳定的必须是绩效管理的组织运营能力、绩效管理能力、思维等,即所谓“道”的层面,以稳定的能力应对不确定的环境,促进及时、快速地输出,保障绩效管理有效实施与落地。因此,在敏捷绩效管理模式下,商业银行要重视各层级人员绩效管理能力的提升,绩效管理能力应该成为所有管理者具备的一种必备能力。从商业银行组织架构的柔性和对支行的定位来看,尤其要重视提升分支行的绩效管理能力,既要提升个人的能力,也要提升整个团队组织的绩效管理能力。

课 程 背 景
中国经济新常态下,银行业各项成本不断上升,竞争越趋激烈,息差收窄,利润增速趋缓甚至停滞。如何降本增效,提高银行竞争力?如何制定商业银行全面预算管理?如何有效分析经营情况,引导业务发展?如何落地敬业目标并从内部挖潜提升绩效?

资深实战嘉宾
A 老师 特邀嘉宾
现任某商业银行总行部门负责人。
B 老师 特邀嘉宾
曾任某金融机构财务总监、普华永道会计师事务所讲师、清华大学、浙江大学、中山大学MBA导师

课程提纲
第一讲:高效财务组织架构与财务管理方法论
一、建立高效财务三支柱组织
1、财务需走向业务、走向业财融合
2、高效财务三支柱架构
3、SSC共享中心建设
4、财务BP建设
5、财务运营信息系统
6、高绩效财务团队建设与文化建设
7、财务人才素质模型及差异化培养方案
二、财务管理运作方法论
1、财务BP协助业务完成经营绩效目标
2、PDCA循环是财务BP运作方法论
3、财务BP如何支持业务部门发展
第二讲:绩效管理PDCA体系搭建
一、组织责任单元定位
1、利润中心、收入中心、成本中心、费用中心
2、产品条线是利润中心还是成本中心
3、分支机构是收入中心还是利润中心
4、产品条线与分支机构的责权划分
5、划小责任单位
二、组织经营预算目标与实施策略
1、战略制定与实施策略
2、年度经营目标与分解
3、具体策略与行动计划
演练:组织责任单位划分与定位、预算目标分解
三、部门与个人绩效考核指标制定
1、绩效指标制定工具- 平衡积分卡
2、业务部门绩效考核指标制定
3、产品条线绩效考核指标制定
4、职能部门绩效考核指标制定
四、绩效过程管理
1、细化核算单元- 分产品与分机构核算
2、业务过程管控方法论- 三盯三到、三报四会
3、过程管控:同时关注结果指标与过程指标
4、主管需提供培训、现场辅导与赋能
5、不断优化作业流程、能力建在组织上
演练:业务PDCA循环
五、绩效评价与考核结果应用
1、打破大锅饭、提升员工积极性
2、以经营结果为导向、适当拉开收入差距
3、晋升向成功团队倾斜
4、严格奖惩、打造执行力
5、结果导向、客观公正、奋斗文化
演练:企业绩效考核指标与激励方案制定
总结、答疑互动
第三讲:商业银行经营分析
一、商业银行经营分析概述
(1)经营分析整体框架
(2)经营分析主要内容
二、营业净收入分析
(1)净利息收入分析方法
· 基本概念及相关指标
· 主要分析方法及案例
· NIM预测及收入增加策略
(2)非息收入分析方法
· 基本概念及相关指标
· 中间业务 收入分析
· I9实施后投资收益分析
(3)总分行经营分析的重点和差异
三、资产质量分析
(1)资产减值的相关概念
(2)资产质量相关指标及监管要求
(3)资产质量的主要分析方法
四、利润表的分析
(1)各类利润分析指标
(2)利润表与利润分析方法
五、经营分析实务
(1)经营分析的标准
(2)经营分析关注的要点
第四讲:商业银行FTP管理
(1)理想的利率传导机制
(2)利率双轨制的传导特点及问题
(3)利率并轨的推演
二、FTP管理体系
(1)FTP的基本内涵与原理
(2)FTP定价范围
(3)LPR改革下FTP基准收益率曲线构建
(4)FTP定价规则
(5)实施FTP管理的意义
(6)实施FTP管理的挑战
三、 FTP管理实务
(1)组织构架与职责边界
(2)FTP价格形成机制与发布流程
第五讲 全面预算管理
(1)全面预算管理体系
(2)预算规划逻辑
(3)预算及考核管理体系的关系
二、业务预算管理
(1)资本预算、资产及负债预算
(2)营业收入及营业支出预算
(3)利润预算及管理
(4)经济资本管理
(5)FTP在预算管理中的作用
(6)预算分解

参会学员
银行、农信农商银行、村镇银行、证券、信托、保险、财务公司、金融租赁、消费金融、期货、其他金融公司的领导高层、财务总监、财务经理、财务人员、预算 、资产负债部等相关人员

报名费用
主办单位:弘禾金融、隆智教育
培训时间:
成都班:2021年10月15日-16日(周五、周六共2天)14日报到
杭州班:2021年11月12日-13日(周五、周六共2天)11日报到
① 标准价:4800元/位
培训最新优惠:参会二名赠送一名免费参会名额
(含参会费/资料费/税费/茶歇/午餐,往返路费/住宿/餐饮等均需自理)
扫描二维码添加工作人员咨询
(备注:10月成都预算培训)
⮟




