炒股,看雪球就够了
和身边的一些人聊天,常常有这样一种论调:这个股市真是疯的,完全就不合理,我们那个厂就只投资了5个亿,居然拿到股市上要值20个亿,你说中国的股市正不正常?这里面都是一些赌徒和疯子,在这里面的人都赚不到钱,这就是一个给上市股东套现的机器。
其实这就牵扯到估值的问题。这是一个最重要的话题,最后赚钱的,都是能理性对待公司价值的。

举个栗子,我喜欢用包子铺来讲,小生意比较简单,最容易理解。
假设你很会做包子,舍得累,这时候你花了2万块钱,其中一万的房租,另一万块钱的设备(蒸笼、灶台之类的),然后就在街头开起了包子铺。 因为你的手艺不错,为人也好,于是每天有了固定的客户,周边小区的人都习惯来你店里买,每个包子1.5元,大约平均每天能卖400个包子。你每个包子的材料成本(包括面粉、肉、蔬菜等等,以及平均下来每个包子的水电气费用)是5毛钱,这样,一天下来,你的毛利润就有400元。
时间久了,你开始招学徒,学徒也能做出和你一样的包子,于是你成了老板,每个月给徒弟发4000元的工资,徒弟也觉得很不错。
于是你一个月的利润有400*30=12000(毛利润),再减去4000元的人员开销,以及833元的房租,假设我们购买的设备可以使用5年,那么每个月设备的折旧费还有10000/5/12=166元。
这样一个月下来的净利润是7000元。一年的利润就是84000元。 是的,这样的生意在我们身边很多,很常见。如果一个老板完全自己做,一年十多万的收入很常见。
就这样的一个简单的小生意,我们对他进行估值,这家企业值多少。
有一天,比如说三年过后,正好上一年缴纳的房租也到期了,老板因为其他一些原因,比如谈了个外地的女朋友打算离开这个城市了, 准备转让包子铺,能转多少钱呢?
因为外行人不会做包子,或者不会经营这个包子铺,这时候他只能找到也能做包子的人。
接手的人会怎么给他给钱呢,肯定的是这样的:恩,你这家包子店的设备还值4千元,另外,你的生意已经这么稳定了,在周边的小区有了稳定的客源(市场占有),再加上你教给我你这套包子的做法(技术),我就给你补半年的利润吧(相当于平时我们遇到的转让费)。
于是,你也觉得合理,白拿一年收入,于是也高高兴兴的把包子铺以42000+4000=46000元转让给了他。 这个时候,你的这家店,值4.6万。
但还有另外一种方式,因为你每年可以稳定的收益8.4万,你还会继续做这个生意,但是某一天你突然需要很多钱,比如要买房、或者想扩大生意之类的。
你去找到一位投资者,他们完全不会经营一家包子铺,只是想稳定的取得收益,你跟他们商量,你可以按8.4万出让你这家包子铺20%的股份。 这样,对你来说,你迅速的得到了8.4万现金,并且不是借债,不需要偿还。对投资者来说,由于你目前的经营状况和盈利都十分稳定,他任何事都不干,每年可以从8.4万的现金里分红20%,五年时间,就可以把目前的投资款全部收回,到时候就相当于白赚了这20%的股权。并且可以永久的分红下去。他也觉得很赚。
这个时候,这家包子铺,值8.4/20%=42万
是的,在你眼里看来,一个只有蒸笼、灶台的小小包子铺,值42万。
关键是这个投资收益,比我们绝大部分人崇尚的买房要高的多,众所周知,一栋100万的房子,租出去,一年的租金大约也就是5万到顶了,通过租金回收当初的投资,大约需要20年。 在不考虑其他变量的情况下,用42万去投资这家包子铺优于投资一个房产。
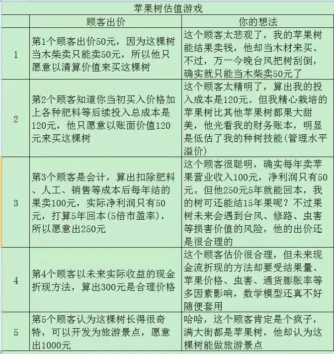
关于估值,还有另外几种估值方式。

这个表里的第一种,在实际情况里,比如说,我做了一年之后这个包子铺生意不好,亏本,做不下去了,老板准备转让这个店,就只能按设备的价值来转让。那就是10000(设备投入)-2000(一年折旧)=8000元。
上面讲到的4.6万的估值,对应表格里的第二种;讲到的42万的估值方式,对应表格里的第三种。 表格里的第四种估值方式,是第三种的一个进化,因为考虑了这家包子铺的盈利变化,比如说,未来两年,这个街区会新增多少人口,或者说,这家包子铺有可能会开新的分店,或者考虑到这个城市的其他早餐竞争者的情况。 表格里的第五种估值,一般是在牛市里的逻辑,投资者对市场空前的乐观,纷纷表示这家包子铺因为有了某位名人来吃过,要成为当地名小吃,成为一种文化,吃包子吃出了附加价值。参考庆丰包子铺。这个时候,大家会觉得一个包子5元都值,那么这家包子铺的年利润就达到了50万以上,给予这个包子铺200万的估值。
以上两种方式,就说到资本市场的核心。
前一种,是将企业转让给下一位经营者。因为你们两位都有经营能力,所以,这种价值就无意之中就被抵消掉了,他只会以净资产(包括设备、品牌价值、技术)的方式转让。而后一种方式,是讲企业转让给没有经营能力的人,他就会以投资回报的比率来计算是否合适。
前者,是把整个公司卖了,得到4.6万,后者,是出让20%的股权,得到8.4万。 所以,你知道上市,对一家公司多么有用了吧?
融资的能力,就决定了一个公司,一个行业获得资源的能力,钱越多,获得的资源越多。一家上市公司和一家非上市公司在竞争时,就会显得有许多优势,比如说我们打价格战吧,两下就熬死你。 另外,证券,并不仅仅是股票,上市公司也可以通过发行债券的公司进行融资。比如我们公司现在目前的股价并不高,管理层卖股票觉得划不来,于是可以发行债券,相当于公开直接找的借钱。而非上市公司呢,只能去找银行贷款等等。 前者是直接和投资人融资,后者是通过银行、信托等将银行存款等资金进行间接融资。
另外,上市之后,对一家公司的形象、话语权等等,也有很大的好处。 现在明白壳的重要性了不?
在目前的审核制的上市制度下,许许多多公司都需要排队等待许多年,而现在直接去收购一家已经上市的公司通过资产重组,把自己的公司装到壳里,变相的完成自己公司的上市,就成为了一条捷径。
对于想要上市的公司来说,在短期内完成了上市的目的,通过购买一个几十个亿的壳,让自己的公司价值得到了几倍、十倍的放大。值!
对于壳公司来说,壳公司大多是一些本业做得比较差,大多在亏损,在A股上的垃圾公司,如果不是被收购,可能长久下去,只能面临退市乃至破产的命运。现在因为占领一个上市名额,股价得以上涨。爽!
对于投资这家壳公司的股民来说,一朝被借壳,便是一次发财的机会,也赚钱!
对于国家来说,大家都赚钱,垃圾资产有人清理,也没有退市后闹事的股民,社会也更稳定,也是好事。
那么究竟谁亏了?
对于那些没有上市的企业,或者说中国经济,是最大的受害者。
好了,这又要说到资本市场的到底是拿来干嘛的,是给你赌博的吗?肯定不是。
下次再聊吧。天黑了。
或许你还对这些感兴趣(点击图片可看)
炒股就要用雪球





