
今天跟大家分享洞见研报的《宠物食品行业研究报告》。希望对行业内外相关人士有所帮助。具体如下:

行业概览
行业定义与分类
宠物食品是专门为宠物、小动物提供的食品,介于人类食品与传统畜禽饲料之间的高档动物食品。
其种类主要分三大类:宠物主粮、宠物零食、宠物营养补剂。
其中,宠物主粮在我国宠物食品销量中占比最高,达到75%左右。

我国宠物食品发展历程

国外宠物食品发展历程

产业链图谱


行业现状
宠物行业市场规模
相关数据显示,2021年中国宠物消费品市场总规模已达799.9亿元,司比上升13.70%,CAGR(复合年均增长率)自2019年起保持在14%以上。宠物食品市场是宠物行业最重要的组成部分,自2016年占比已超过一半,其占比由2016年的50.2%已上升至2021年的60.2%。

宠物食品市场规模
我国宠物食品行业赛道已进入快速成长阶段,虽近两年增长速度有所放缓,但2017-2021年CAGR(复合年均增长率)仍保持在12%以上,预计2022年宠物食品行业市场规模可达542亿元。猫犬食品的发展决定宠物食品行业的发展。2020年,猫类食品销售额赶超犬类,2021年猫类食品销售额已超过260亿元。

市场竞争格局

国内法律法规
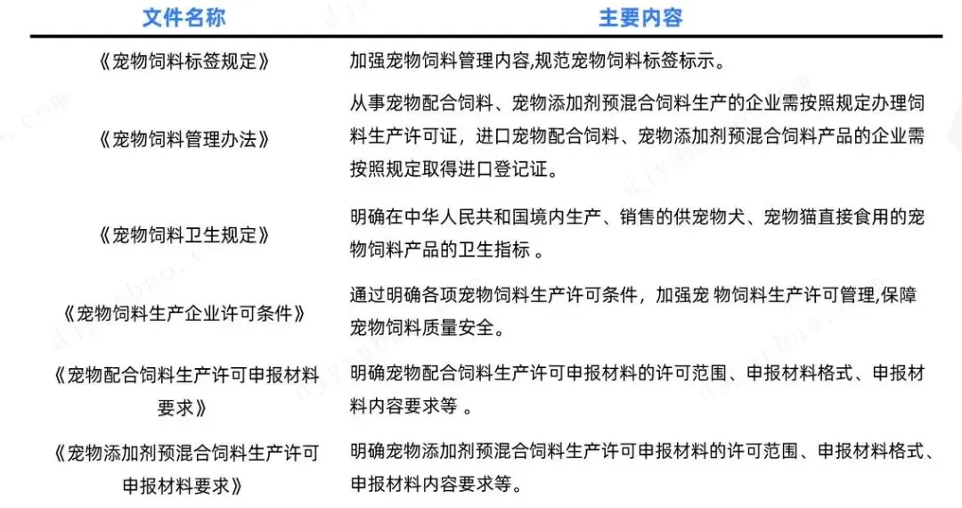
我国宠物食品相关法律于2018年有了突破性进展。2018年4月27日,农业农村部发布《宠物饲料标签规定》等6部规范性文件。
这些政策的出台,进一步明确并规范了宠物食品行业的生产、经营,推动行业向更加规范、标准的方向前进。

国外法律法规
欧洲、美国、日本等地区宠物经济发展较早,法律法规、行业制度等相对完善,有较为完备监管体系;并组织建立了科学有效的行业协会,为宠物食品行业的健康稳定发展保驾护航。

消费者画像1

消费者画像2

消费者画像 3


细分赛道
宠物行业细分一览

猫主粮品牌一览

犬主粮品牌一览

猫犬零食品牌一览


机遇与挑战
驱动因素 1 - 需要“它”的陪伴
受社会婚姻观念转变、工作生活节奏的影响,我国结婚率与生育率总体呈下降趋势,伴侣、孩子等陪伴角色缺失,孤独感会有一定程度的增加。而宠物是有情感的动物,可以在一定程度上扮演这些角色,给予宠物主陪伴,满足宠物主部分情感需求。
在“空巢青年”数量增加的同时,“空巢老人”占比也在不断提高。老人在没有工作充实生活的情况下,需要陪伴的要求可能更甚于当代年轻人。类比老龄化甚深的日本,宠物行业早已进入成熟,以此看来,我国宠物行业会有进一步深化发展。

驱动因素 2 - 买得起“它”的陪伴
经国家科学决策部署,2021年我国内需稳步恢复,潜力不断释放,社会消费品零售总额超过44万亿元,增长率超过12%;居民可支配收入增长率超过8%,城镇、农村可支配收入增长率分别达到7.1%,9.4%。
对比可支配收入曲线与单只宠物消费曲线可以发现,单只宠物消费额变化具有一定的滞后性。2021年内需逐渐恢复,居民可支配收入增速加快,可初步推算宠物主将会增加单只宠物消费额,推动行业发展。

发展趋势 1 :猫经济崛起
2021年,宠物猫的数量首次超过宠物犬的数量。世纪疫情使得“懒经济”快速增长,相比于宠物犬,宠物猫更省时省力,不需要每天定时外出遛弯。
并且养犬限制较多,除有更多的政策条令限制外,对居住空间的要求也要比宠物猫要高,住房成本较高的一二线城市不适合饲养中大型犬。

发展趋势 2 :国产品牌有望突围
2014-2021年,中国宠物行\投融资金额整体呈上升趋势。2020年受疫情影响,略有下滑。2021年,疫情缓解、经济改善后,宠物行业投融资情况稍有恢复态势,高景气度将会吸引大量资本入局。
宠物食品这一高频消费、快速增长的主要宠物赛道,在2021年投融资共计17起,累计金额超过16亿元。


宠物食品安全任重道远


免费下载完整报告
请在公众号后台回复“宠食”
「有奖互动」
欢迎在评论区分享
优质留言者可获得1份
尚昊佳多功能宠粮勺

点击下方卡片关注前瞻宠物研究院
和新老创业者一起深耕宠物行业
?


