2021年中国宠物食品行业研究报告
宠物食品丨研究报告
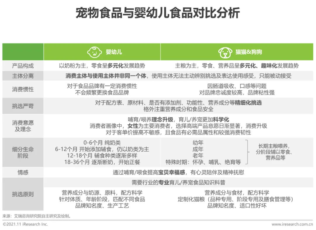
核心摘要:
行业判断:当前我国宠物食品行业正处于快速发展阶段之中,其中主粮占宠物食品市场的75%。在主粮方面,随着宠物行业市场规模的持续扩大及消费者科学养宠意识的不断提升,宠物主粮行业在发展中迎来了品牌与品类的升级。根据产品形态及功能,宠物主粮可以划分为1.0剩饭、2.0宠物粮、3.0天性粮和4.0功能粮四个阶段。目前中国基本处于2.0宠物粮阶段,正向3.0天性粮阶段发展。
行业规模:养宠渗透率和宠物食品渗透率对宠物食品行业市场规模产生影响。当前我国宠物食品行业市场规模达到人民币1,337亿元,其中宠物猫食品市场规模达人民币527亿元,宠物犬食品市场规模达人民币667亿元。预计2025年宠物食品市场规模有望达到约人民币2,417亿元。
结构变化:宠物猫与宠物犬数量结构正在发生变化。因各地养犬政策调整及疫情限制居民活动等客观因素影响,导致宠物犬数量预计于2021年出现负增长。宠物猫因室内饲养等因素,获接受程度更高,数量增速快于宠物犬。月均花费方面,宠物猫高于宠物狗,预计未来月均花费差异化持续走阔。
国产宠物食品品牌的强力出圈。关键在于不断提升产品力、品牌力与渠道供应力,助力国货企业与海外品牌竞争。艾瑞梳理国产品牌出圈的要素指标,针对赛道内优秀企业扫描。
海外品牌凭借产地优势、渠道策略、研发投入和品类引领形成独特的产品优势,凭借历史积淀和对中国市场的长期深耕形成品牌力,开展国际化经营。

宠物食品市场庞大,未来对宠物食品的需求将进一步释放宠物食品是专门为宠物、小动物提供的植物类或肉类食品,即介于人类食品与传统畜禽饲料之间的动物食品。宠物食品以其形态、功能和营养成分可区分为宠物主食、零食及营养品。宠物食品类目是目前宠物行业最大的细分市场,刚需、高频的消费属性使食品类目成为宠物行业最重要的竞争市场。随着人们对喂养商品粮的认知提升,市场对宠物食品的需求将进一步释放。
随着宠物行业市场规模的持续扩大及消费者科学养宠意识的不断提升,宠物主粮行业在发展中迎来了品牌与品类的升级。主粮产品的革新主要集中于形态及功能两大方面,从过去猫狗吃剩饭,到宠物粮食的诞生及品类细化,进一步创新出天性粮和功能粮等新产品。目前我国宠物主粮市场发展处在2.0阶段中,宠物主逐渐接受为宠物购买商品主粮,更多的宠物主开始重视宠物的营养健康。
宠物食品中主粮产品根据更加细分的消费需求,可以划分为干粮和湿粮两类。干粮主要特征是水分含量少、表面干燥、颗粒状,包括膨化粮、烘焙粮、风干粮、冻干粮等多种产品形态。湿粮主要是糊状、水分含量高,主要有罐头、鲜切包和鲜食三种形态,其中鲜食即指鲜粮,是湿粮中更精细的赛道,强调食材新鲜,原材料肉眼可见,没有经过深度加工。鲜食与鲜切包和罐头不同的是,其保质期更短。
湿粮市场尚未成熟:国内湿粮市场认知度仍有待提高,主营湿粮的市场参与者较少。赛道高门槛:湿粮产品对原料形态改变小,保鲜要求高,生产工艺运输条件要求高,配方定制化,赛道门槛较高。精细化市场易出圈:美国宠物食品市场集中度较高,仍有Freshpet等湿粮品牌杀出重围,市值快速增长,依靠的就是湿粮精准化细分市场。对比海外湿粮市场的高渗透率及高增速,中国市场仍为蓝海,发展空间广阔。


我国宠物食品市场与日本更为相似,而美国市场情况则为中国市场的发展远景。在人均消费上,整体数据采用一、二线城市花费数据。养宠户人均宠物食品消费水平与日本还存在约6%左右的消费增长空间。若以全国宠物食品消费比较,我国宠物食品市场拥有更大的消费增长空间。一、二线城市养宠渗透率高于全国范围的渗透率。以全国范围养宠渗透率比较,我国宠物市场还具备约7.5个百分点的增长空间。设置行业人均消费/人均GDP比值,测算行业天花板:一、二线城市宠物食品消费与人均GDP比例为0.73%,高于日本的0.47%,若以全国人均GDP进行比较,则该比例将更高于日本水平。宠物食品作为非必选消费,其消费占人均GDP比例应处于更合理区间之内。我国养宠渗透率和食品渗透率均有待提高,随着宠物主消费者群体的扩大,宠物食品人均消费与人均GDP比值将趋近至合理范围内。
我国居民养宠意愿有所提高。宠物成为了家庭成员们的伴侣、朋友与玩伴,居民饲养宠物的意识逐渐提升,越来越多的家庭开始接纳养宠生活方式。养宠家庭渗透率稳定增长,2021年我国一、二线城市养宠家庭渗透率达到39.1%,以宠物猫及宠物犬为主的宠物数量规模增长。随着中国宠物主粮市场从2.0宠物粮阶段向3.0天性粮阶段变化,宠物主对宠物食品的消费意识不断加强和提升。宠物食品消费金额随消费意识提升和市场阶段变化而获得增长。宠物数量与宠物食品消费金额的共同提升宠物食品市场规模增长。
因各地养犬政策调整及疫情限制居民活动等客观因素影响,导致宠物犬数量预计于2021年下滑并出现负增长。在预测期间宠物犬数量增速呈现收缩态势。宠物猫因饲养难度低,获接受程度更高,数量将不断增加。预计未来宠物猫数量增速将维持在5%-6%区间,2025年宠物猫的数量将达到约6,415万只。宠物猫与宠物犬食品月均花费差异化程度持续走阔。因宠物猫狗数量结构变化,宠物猫数量将于2021年超越宠物犬。猫宠主更喜爱以精细化饲喂方式宠爱猫咪,选购主粮的渗透率大于犬宠主,预计宠物猫的月均食品消费增速将持续走高。受益于宠物猫数量扩大及食品消费增速提高,宠物猫食品市场规模预计将超越宠物犬,在2025年达1,530亿元。
随着科学养宠概念在宠物主消费群体中广泛传播,越来越多的宠物主对养宠生活中的宠物营养问题加深了解,宠物主逐渐认识和接受宠物营养品概念。中国宠物饲喂环境特点致使宠物具有营养补充需求,而营养品可满足宠物日常营养补充并进行疾病预防,填补了国内原有市场在营养补充方面的空白。预计2021至2025年宠物营养品市场复合增长率将达到22%,高于宠物食品市场同期16%的增速。宠物营养品具有日常化消费的特点,预计其渗透率将得到不断提升,2025年宠物营养品市场规模将达到348亿元。宠物零食市场的复合增长率预计将低于宠物营养品。由于缺乏清晰的产品划分标准、产品形态多元复杂,作为非必选消费产品,宠物零食易于被宠物主粮和营养品替代。预计2021年至2025年宠物零食市场复合增长率为6%,在2025年达到218亿元。





宠物食品消费者可划分出不同消费群体,各消费群体呈现鲜明的消费心理特点。品牌通过泛娱乐化营销手段吸引年轻消费群体的关注,通过影视剧合作和明星代言等方式吸引流量,扩大社会公众对品牌的认知度。对新成为宠物主的养宠新手,品牌通过建立社区化运营的一站式购物平台,提供购物、交流和科普的平台,增强消费体验和粘性。对女性宠物主,品牌通过IP联名合作打造热度,迎合喜好并获得认同。对宠物更加宠溺的高端用户,则推出定制化的高端产品满足需求。
宠物行业各类细分赛道的竞争参与者,通过拓展其横向业务布局和纵深发展而寻求新的业务增长点,以扩大企业竞争力的方式提升品牌力。其发展分为横向布局与纵深发展两种拓展方式:宠物企业在原有主营业务发展进入成熟阶段后逐步在横向拓展新业务,包括进军宠物医疗、宠物食品和宠物服务等赛道,实现在宠物行业经营版图的扩张。
在纵深发展方面,企业通过在单宠品类上不断丰富产品组合来满足养宠者全方面的需求,实现多线增长,提高品牌市场占有率。
品牌从提供解决单一养宠需求产品的角色,提升为满足全方位养宠需求的综合宠物品牌。企业借助长期积累的宠物市场洞察经验,更了解宠物主在养宠过程中发生的不同需求,其新扩展产品亦能与原有优势产品形成产品协同效应,提高经济效益,增强竞争力。
宠物食品品牌通过在线上和线下不同维度进行营销投放与战略布局,从多个角度达到提高品牌力的效果:在线上通过网络营销制造热度,借助广告植入等方式对目标客群进行精准投放,利用IP合作等营销手段在线上提高品牌知名度。线上+线下融合,通过覆盖线上渠道+线下终端的形式达成规模效应,提高市占率,在增强消费者粘性的同时拓客。进行线下连锁布局,通过线下实体服务方式抓牢用户,吸引新客户。


查看及下载完整版报告

?点击阅读原文
免费查看及下载更多PDF高清完整版报告