
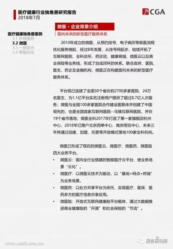
来源 | 报告研究所
近日,华夏基石医疗健康研究团队通过IT桔子数据库筛选了融资额度在3亿元人民币以上的80家医疗健康领域独角兽和潜力企业进行全面的分析,结合代表性企业高管深度访谈进行研究,发布了《2018医疗健康行业独角兽深度研究报告》,该《报告》的主要内容包括:通过对企业基础数据整理分析,总结了医疗健康独角兽的特征、成长条件和发展环境;通过对中美独角兽进行多维度比较研究,得出中美医疗健康独角兽的差距和启示;通过对细分领域代表性企业案例剖析,总结提炼了独角兽成功要素及独角兽成长为行业巨头的规律。最后展望了独角兽未来发展面临的机遇、挑战和趋势。
华夏基石《2018医疗健康行业独角兽深度研究报告》要点:
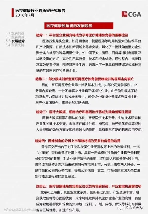
趋势一:平台型企业裂变将成为孕育医疗健康独角兽的重要途径
趋势二:部分模式创新型互联网医疗独角兽面临被并购甚至走向衰亡
趋势三:医疗大数据、细胞治疗和基因治疗将成为独角兽诞生摇篮
趋势四:因地制宜的分拆上市策略将成为更多独角兽的选择
趋势五:医疗健康独角兽培育区位优势将恒者恒强,产业发展机遇窗收窄
机遇一:新药研发环境改善带来药品上市加速的机遇
机遇二:人口老龄化加速带来市场扩容的机遇
机遇三:资本市场政策红利带来融资便利的机遇
机遇四:大数据、互联网和人工智能与医疗结合带来新业态的机遇
机遇五:生物技术的进步带来疾病治疗方式颠覆性变化的机遇
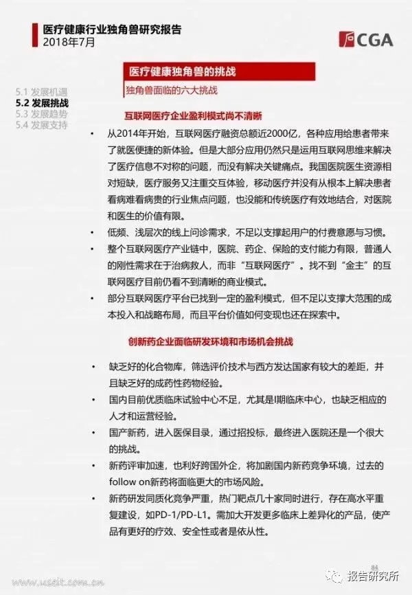
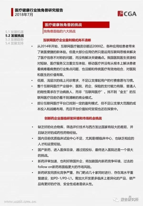
挑战一:互联网医疗企业盈利模式尚不清晰
挑战二:创新药企业面临研发环境和市场机会挑战
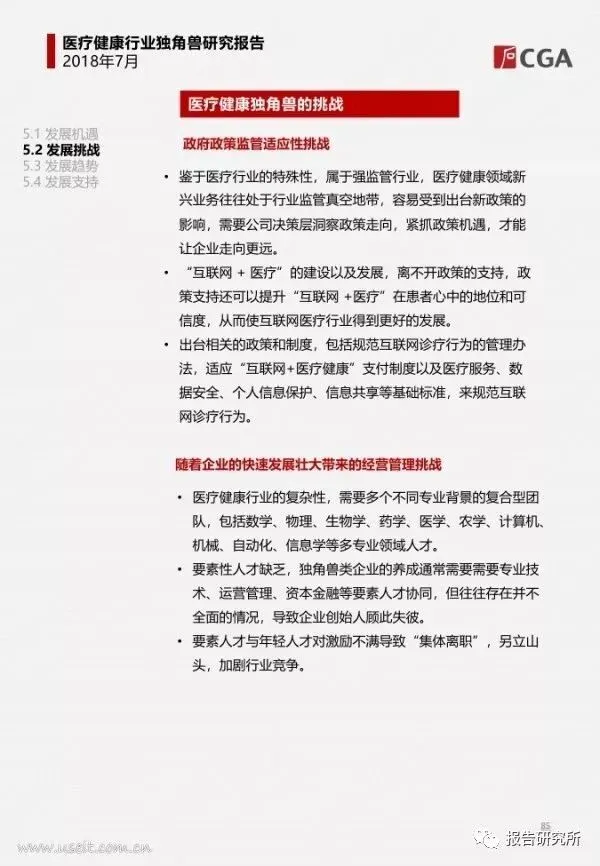
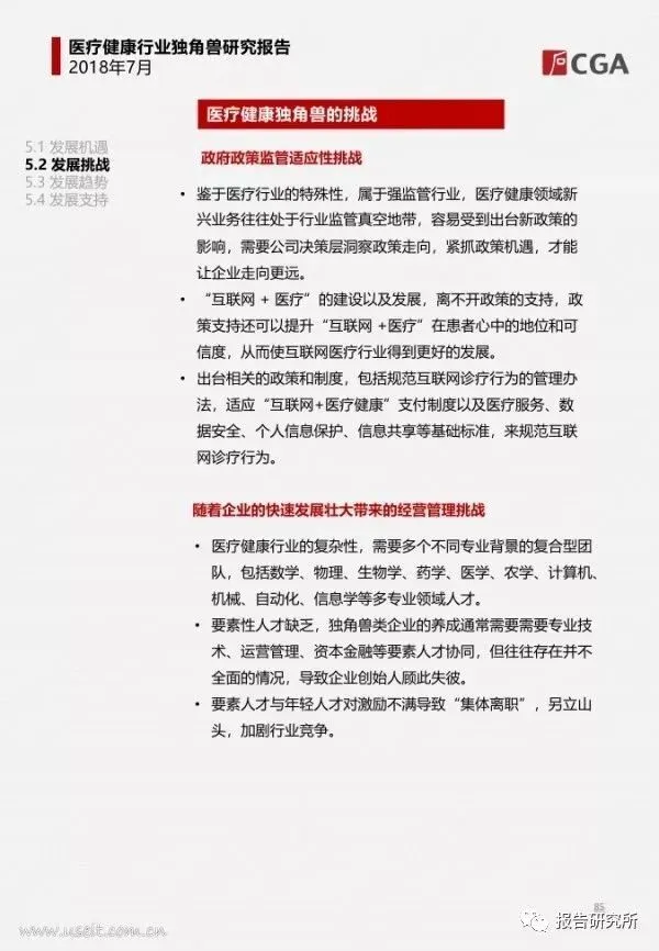
挑战三:政府政策监管适应性挑战
挑战四:随着企业的快速发展壮大带来的经营管理挑战
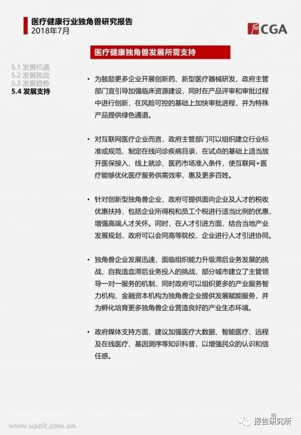
挑战五:独角兽业务的开拓和规模扩张需要大量资金
挑战六:独角兽新型业务缺乏上下游产业链配套































































































