2020中国宠物行业零售市场分析报告

来源:亚宠研究院
在单身人口增加、人均可支配收入提高、千禧一代等消费主力军带来的新一代消费者养宠观念的变化以及渠道多元化等众多因素的驱动下,宠物行业近年来迎来快速发展,但宠物经济蓬勃发展的同时,也面临着一些行业自身的问题。

中国宠物市场规模有多大?未来潜在发展空间如何?市场增长天花板是什么?
中国宠物行业零售渠道有哪些特点?宠物各细分赛道的占比如何?
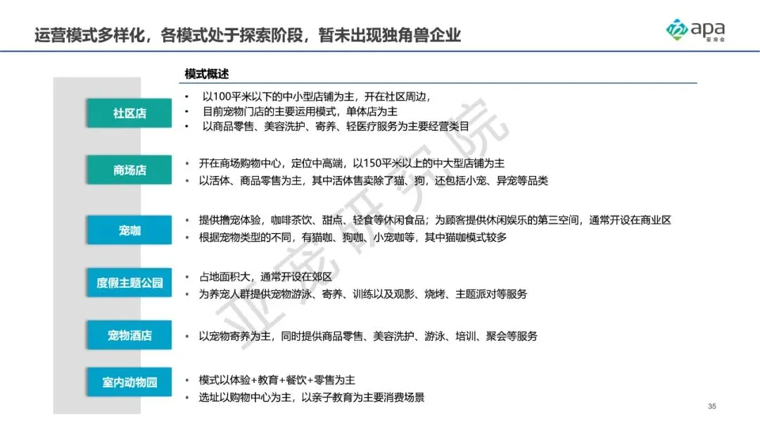
中国宠物店的发展现状是什么?有哪些运营模式?
对标其他成熟赛道的发展历程,对宠物门店未来的发展有哪些启发?
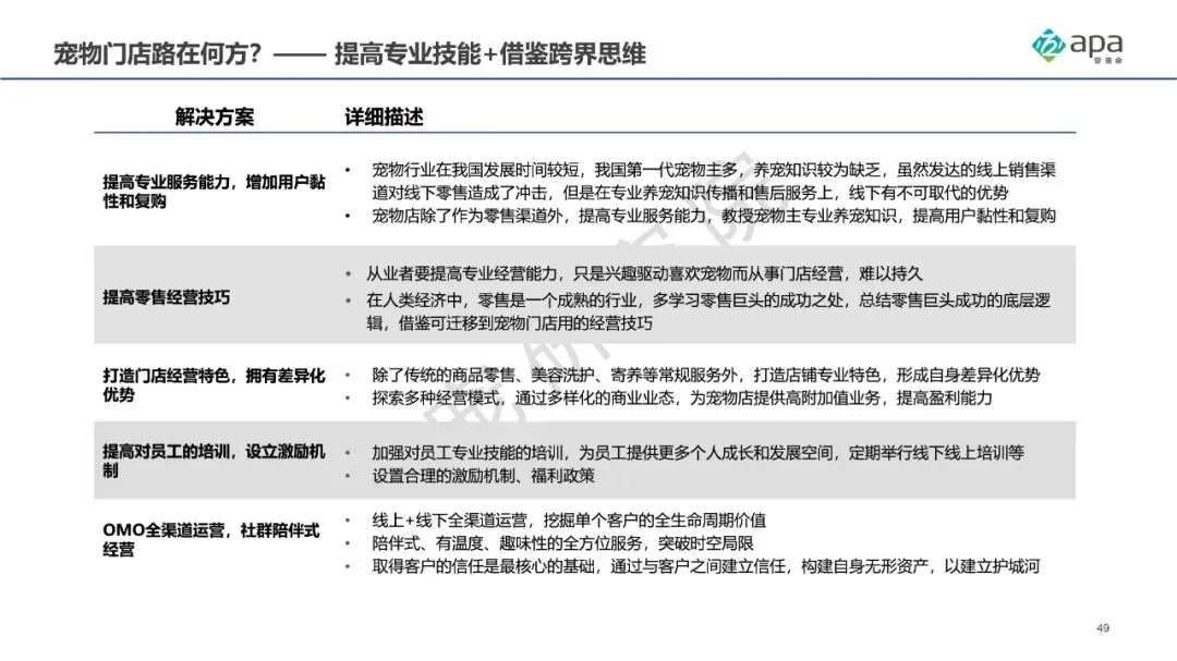
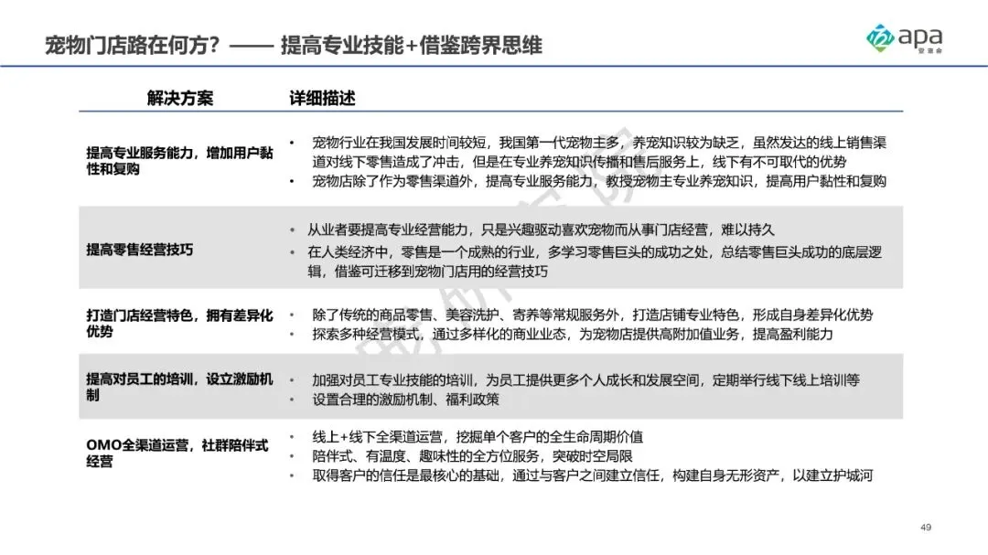
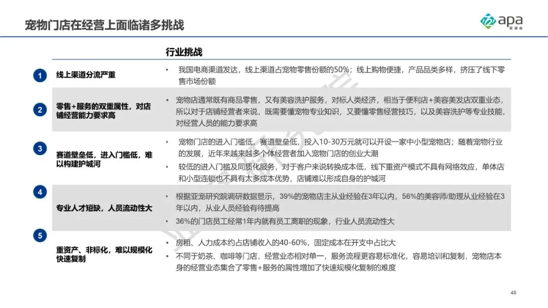
中国宠物门店在经营上有哪些挑战?未来路在何方?
亚宠研究院本次发布的《2020中国宠物行业零售市场分析报告》将从以上行业问题为您解读我国宠物零售行业。
2019年我国宠物行业市场规模约1200-1500亿元,行业处于上升期,预计未来五年CAGR为15%-20%,2024年行业规模达2700-3300亿元;对标日、韩两国,我国宠物饲养率及单只宠物消费支出仍有较大增长空间,预计我国宠物行业未来市场潜在空间为6000-7000亿元。
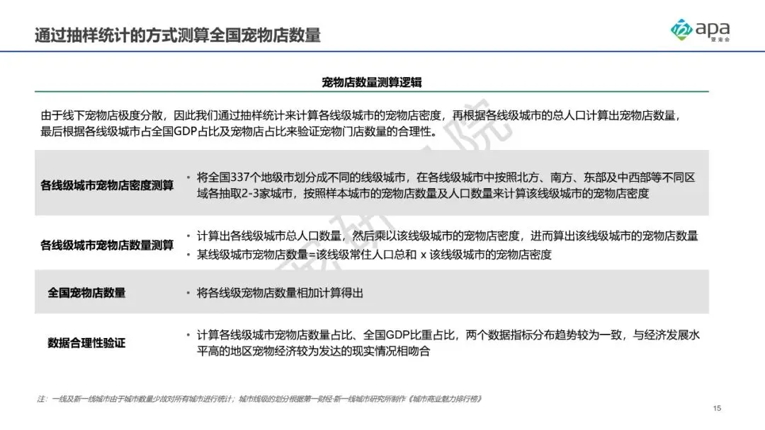
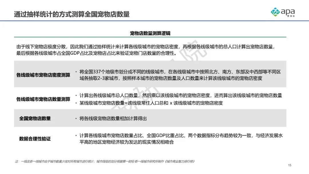
我国宠物行业线上销售渠道发达,线上渠道的发展挤压了线下市场份额,但线上增速有所放缓,宠物店占比增速逐渐有所提升。线上以综合型电商平台为主,头部企业占60%的市场份额,集中度高;线下市场分散,以单体店为主,夫妻老婆店居多,个人经营的夫妻老婆店有利于减少固定人力成本开支,缓解经营压力。全国宠物店保有量约9-10万家,二线及以上城市占比达64%;二线城市的宠物店密度为1.19家/万人,三线城市为0.53家/万人,密度下降显著;宠物店在三线及以下城市渗透率低,从供给端反映出低线城市养宠率低,养宠观念有待提升。59%宠物门店前期开店投入在10-30万;仅21%回本周期在1年以内,平均回本周期是1.77年,回本周期较长;宠物店坪效为20-25元/天,人效为400-500元/天,远低于其他行业线下零售门店。未来的线下宠物零售业态除了为宠物提供商品零售、美容洗护、寄养等满足宠物基本生存需求的经营类目,还可围绕年轻消费者、家庭消费群体提供第三空间休闲娱乐、亲子体验等服务,售卖一种生活方式,通过宠物+X的多样化商业业态,为宠物店提供高附加值业务,提高盈利能力。宠物线下零售各模式处于探索阶段,赛道暂未出现独角兽企业。对标人类经济中发展更为成熟的母婴及美容美发行业的发展历程带给我们的启示,未来宠物门店或将以单体店为主+区域性中小型连锁并存的发展格局,当出现有明显区域性独角兽企业后,区域性品牌通过外延并购整合,有望出现全国性品牌,但还尚需发展时日;宠物美容洗护行业标准化的建立,任重道远,需时间探索。宠物店在经营上面临着线上渠道分流严重,零售+服务的双重属性、对从业人员经营能力要求高,赛道壁垒低、创业门槛低,专业人才短缺、人员流动性大,重资产、非标化难以规模化复制等问题。宠物店承载着商品+服务+情感经营的多重属性,宠物店经营者首先要提高专业服务技能,为顾客提供专业服务和科学的养宠知识;最高维最核心的要获取用户的信任,通过线上+线下的全渠道运营,突破时空局限,提供陪伴式、有温度、趣味性的全方位服务,通过与客户之间建立信任和互动交流,构建自身无形资产,以建立护城河。
宠爱宠物
专访和爆料征集
我们关注宠物行业动态,
如果你希望寻求报道,或者爆料,