
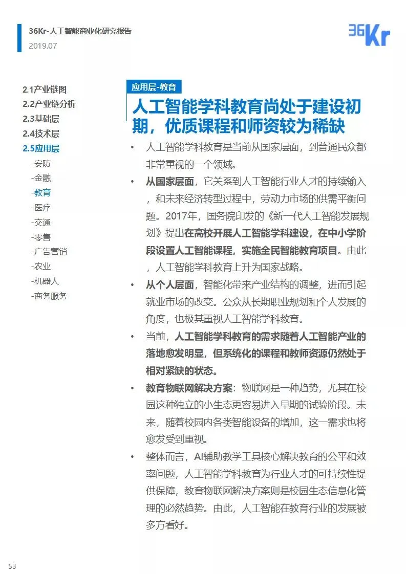
现阶段,人工智能可以在哪些场景下帮助人类完成任务?

文 | 杜玉
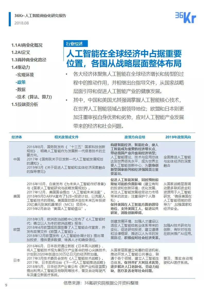
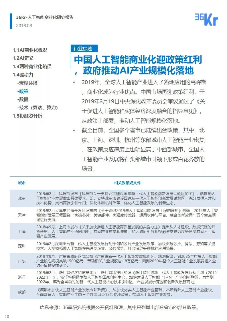
2019年3月19日中央全面深化改革委员会第七次会议上,审议通过了《关于促进人工智能和实体经济深度融合的指导意见》,提出全面促进人工智能与实体产业的融合,人工智能商业化再迎政策红利。

什么是人工智能商业化?
商业化是相对于实验室概念产品而言,人工智能商业化即企业如何利用人工智能技术来解决实际的问题,并通过市场进行规模化变现的商业行为。
人工智能的概念诞生于1956年世界达特茅斯会议上,距今已经有半个多世纪的发展史,但人工智能真正走出实验室,走进人类生活却是近几年才有的事。
据WIPOP2019年人工智能趋势报告显示,50%的AI专利在过去5年内发表,这意味着从2014年-2018年这五年内,AI产业进入了快速发展的阶段。
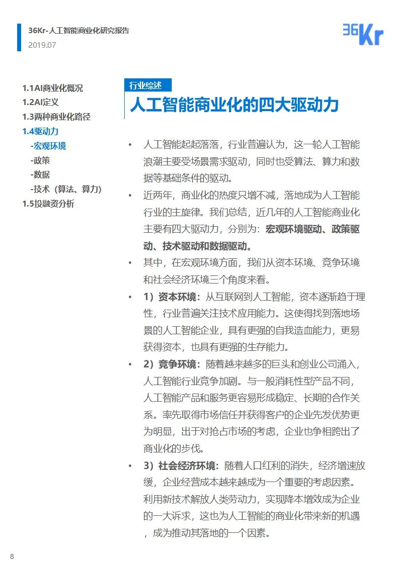
人工智能基础技术渐趋成熟至达到商用条件,从而能够在更广泛的场景下发挥价值,是其商业化的前提。加之近年来,互联网产业进入洗牌期,资本市场对人工智能的投资也表现得更加理性。技术成熟且具有较强商业落地能力的项目持续受到资本的关注,这在一定程度上推动了行业从早期普遍强调技术优势过渡到更加重视产品、解决方案等商业化能力的发展阶段。
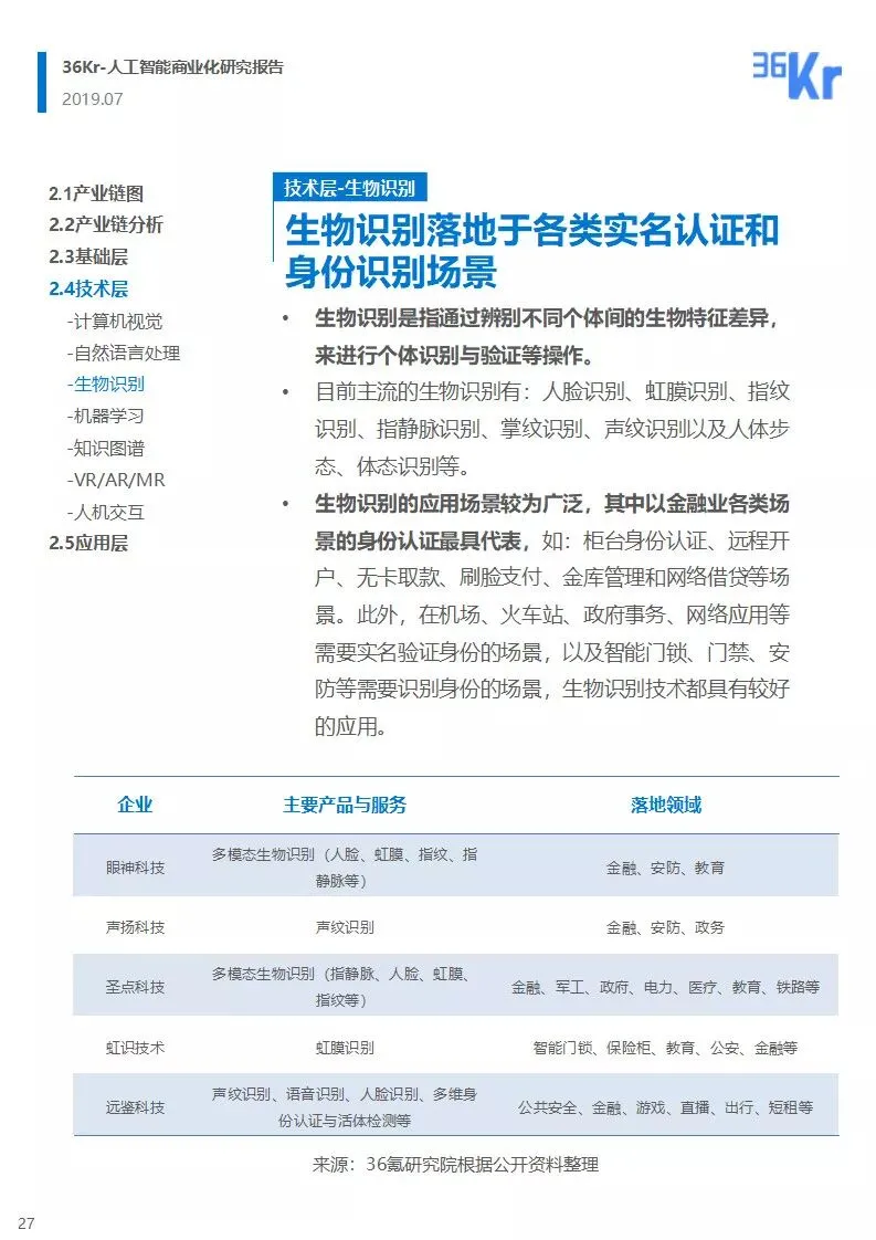
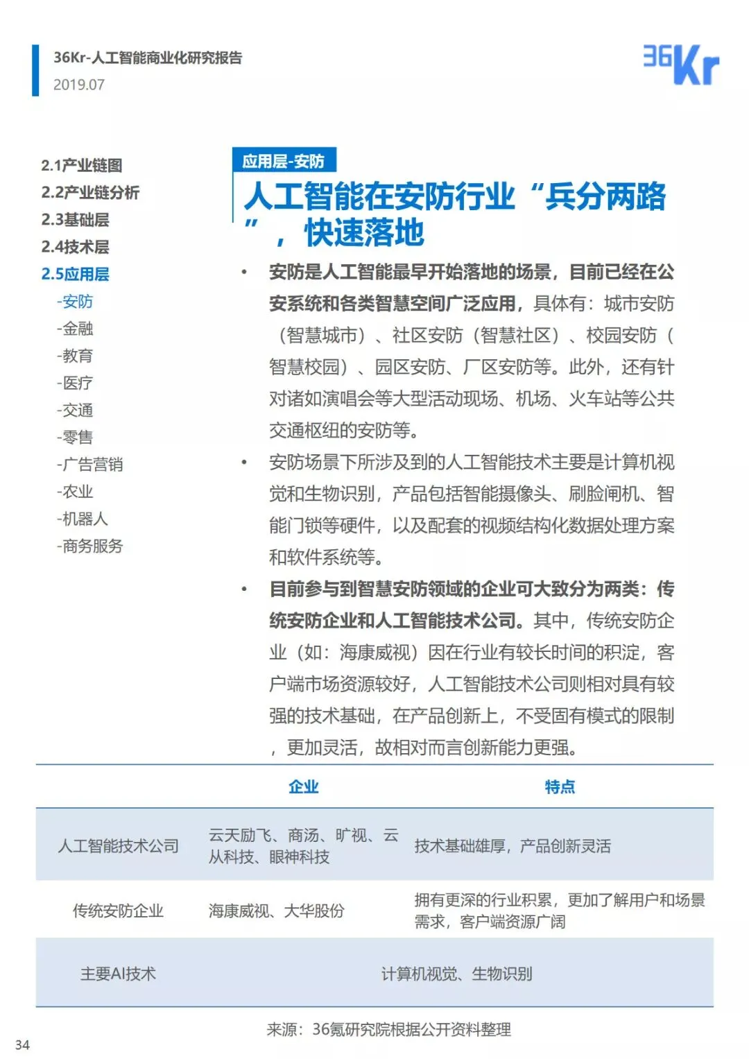
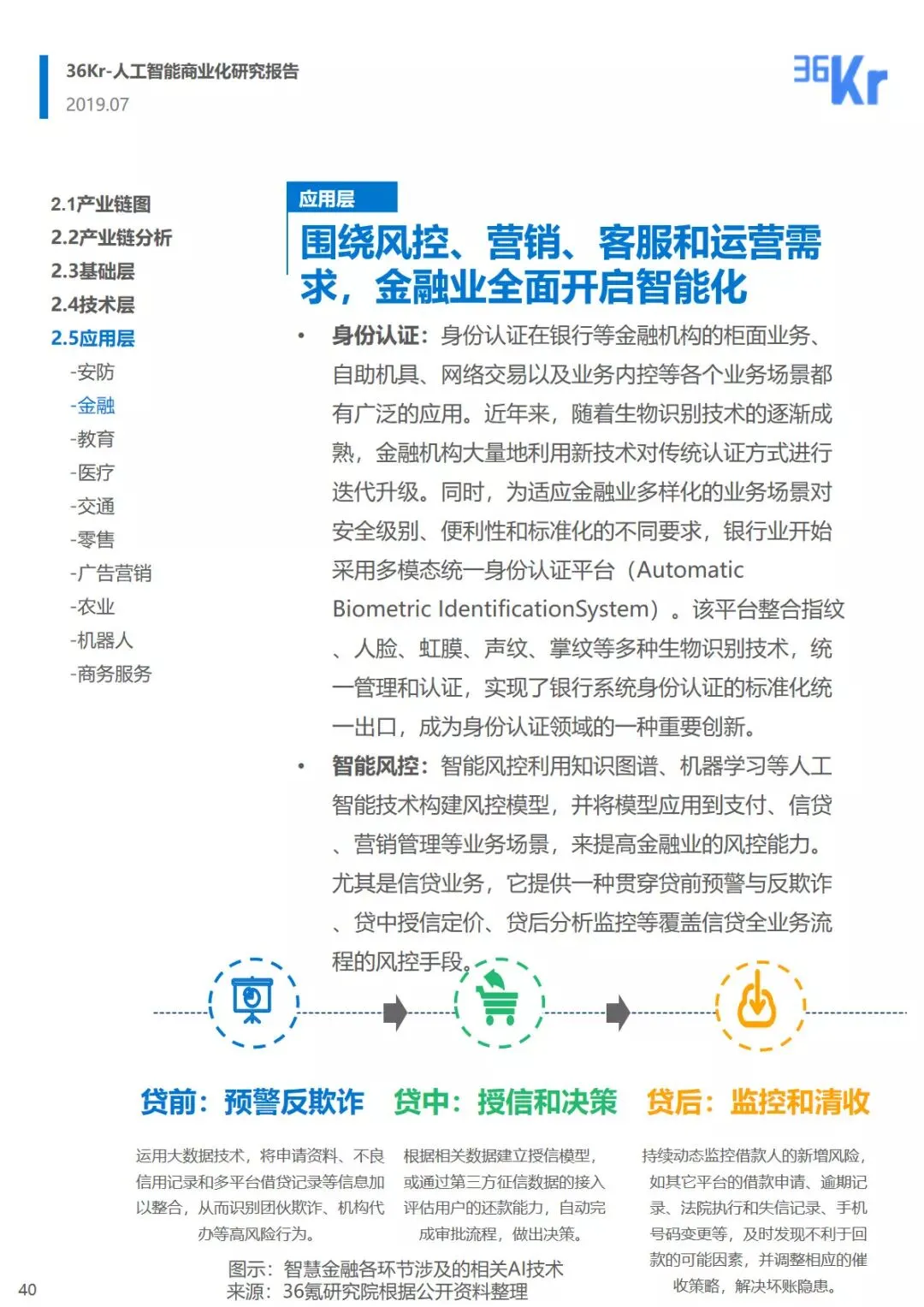
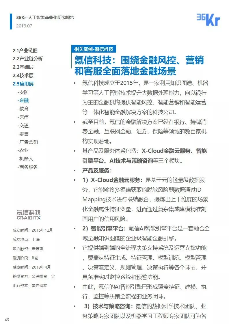
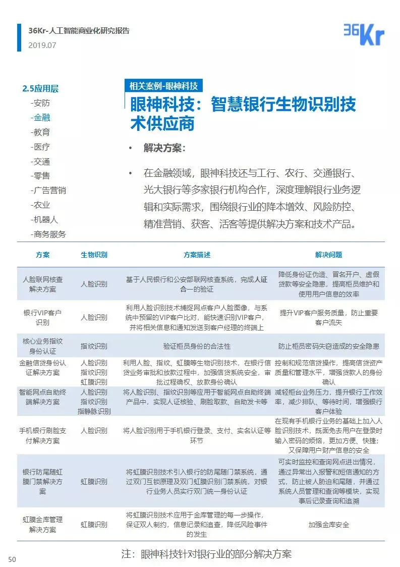
整体来说,中国人工智能技术商业化速度非常快,计算机视觉、生物识别等是相对成熟度更高、商业化更早的技术,已经在公共安全、金融、零售、广告营销等领域有了较好的应用;自然语言处理技术也在智能客服、智能语音交互等场景下服务于各行各业;机器学习应用范围则更广,比较典型的应用如智适应教育、智能推荐等已逐渐走入人类生活。可以说,商业化将是近几年维持人工智能热度的主要力量。
在本篇报告中,我们集中梳理了目前已进入商业化阶段的人工智能应用场景,并结合案例,阐述行业发展现状。

本篇报告主要内容有:
1.人工智能商业化背景;
2.人工智能商业化驱动力;
3.人工智能投融资分析:
4.人工智能基础层发展现状;
5.人工智能技术层发展现状;
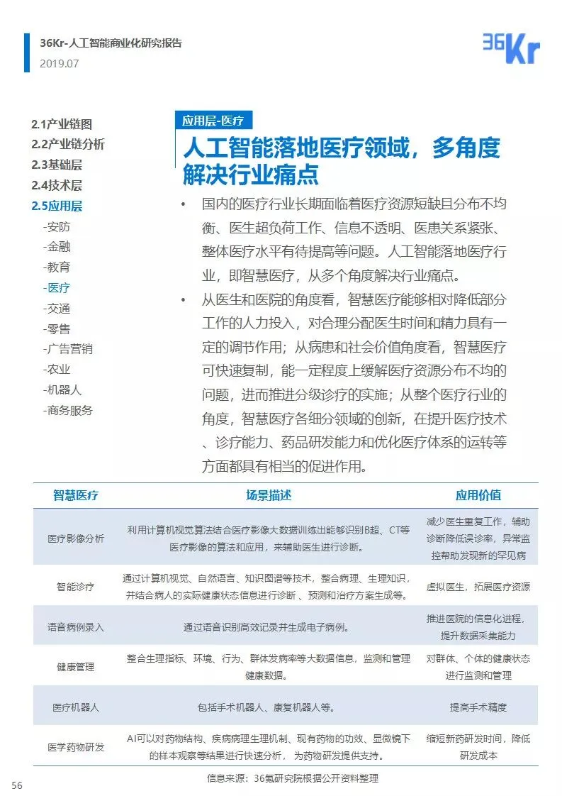
6.人工智能应用层主要场景:安防、金融、教育、医疗、交通、零售、广告营销、农业、机器人、商务服务;
7.人工智能商业化总结、未来趋势和潜在风险。

以下是报告全文



























































































关于36氪研究院
36 氪研究院是 36 氪子品牌,专注于一级市场的行业研究,通过定性定量结合的方式研究新兴行业与企业,欢迎大家积极与我们交流讨论。
分析师:杜玉(duyu100,duyu@36kr.c
om),关注人工智能、金融科技领域。
后台回复:人工智能报告,即可获取完整版报告内容。





